硬核!万字神文精解高并发高可用系统实战,分布式系统一致性文档

103 阅读2分钟

前言

本文专注于分布式系统的一致性,从实例、算法、原理多方面深入浅出地讲解其中的奥妙。架构的终极奥义正是化繁为简,非精深者不能为之。

对于有志于钻研技术架构、扩展行业视野的同道中人,相信本文会带给你很多思考和成长。比如:

分布式能解决一切问题吗?不能,会带来更多问题!

如何在物理规则下构建可扩展的系统?如何在算法的理想设计和实际应用中权衡取舍?

也许并没有唯一的答案,但每有所得,皆是欢喜!

高并发高可用系统实战,复杂系统核心特性精解,分布式系统与一致性文档,为你解决架构真正奥义!

本文大纲目录

总的目录

细化的内容知识点

主要内容

本文总共分为四大部分:开篇、系统案例、分布式算法、一致性;同时又把这四大部分化为16个章节,这16个章节里面又有更加细化的内容相信大家已经从上面的目录中可以看到!

分布式系统的核心特性:一致性

Google的文件系统

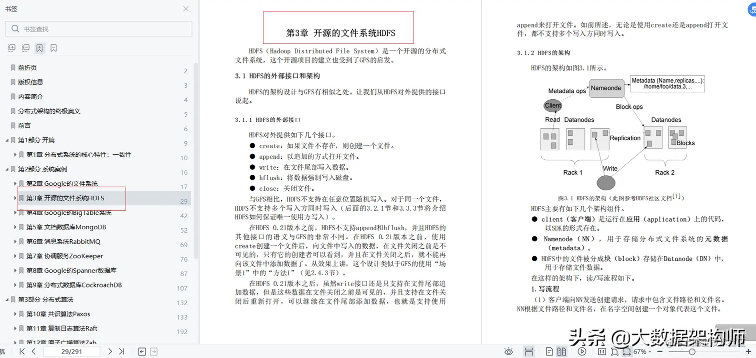
开源的文件系统HDFS

Google的BigTable系统

文档数据库MongoDB

消息系统RabbitMQ

协调服务ZooKeeper

Google的Spanner数据库

分布式数据库CockroachDB

共识算法Paxos

复制日志算法Raft

原子广播算法Zab

事务一致性与隔离级别

顺序一致性

线性一致性与强一致性

架构设计中的权衡

需要这份【分布式系统与一致性】文档来学习的小伙伴,可以私信小编【学习】来获取!!!