深入理解Spring架构

66 阅读20分钟

携手创作,共同成长!这是我参与「掘金日新计划 · 8 月更文挑战」的第12天,点击查看活动详情

前言

为什么需要Spring? 什么是Spring?

对于这样的问题,大部分人都是处于一种朦朦胧胧的状态,说的出来,但又不是完全说的出来,今天我们就以架构设计的角度尝试解开Spring的神秘面纱。

本篇文章以由浅入深的方式进行介绍,大家不必惊慌,我可以保证,只要你会编程就能看懂。

本篇文章基于Spring 5.2.8,阅读时长大概需要20分钟\

案例

我们先来看一个案例:有一个小伙,有一辆吉利车, 平常就开吉利车上班

代码实现:

public class GeelyCar {

    public void run(){
        System.out.println("geely running");
    }
}

public class Boy {
  // 依赖GeelyCar
    private final GeelyCar geelyCar = new GeelyCar();

    public void drive(){
        geelyCar.run();
    }
}

有一天,小伙赚钱了,又买了辆红旗,想开新车。

简单,把依赖换成HongQiCar

代码实现:

public class HongQiCar {

    public void run(){
        System.out.println("hongqi running");
    }
}

public class Boy {
    // 修改依赖为HongQiCar
    private final HongQiCar hongQiCar = new HongQiCar();

    public void drive(){
        hongQiCar.run();
    }
}

新车开腻了,又想换回老车,这时候,就会出现一个问题:这个代码一直在改来改去

很显然,这个案例违背了我们的依赖倒置原则(DIP) :程序不应依赖于实现,而应依赖于抽象

优化后

现在我们对代码进行如下优化:

Boy依赖于Car接口,而之前的GeelyCarHongQiCarCar接口实现

代码实现:

定义出Car接口

public interface Car {

    void run();
}

将之前的GeelyCarHongQiCar改为Car的实现类

public class GeelyCar implements Car {

    @Override
    public void run(){
        System.out.println("geely running");
    }
}

HongQiCar相同\

Person此时依赖的为Car接口

public class Boy {
  // 依赖于接口
    private final Car car;
  
    public Person(Car car){
        this.car = car;
    }

    public void drive(){
        car.run();
    }
}

此时小伙想换什么车开,就传入什么参数即可,代码不再发生变化。

局限性

以上案例改造后看起来确实没有什么毛病了,但还是存在一定的局限性,如果此时增加新的场景:

有一天小伙喝酒了没法开车,需要找个代驾。代驾并不关心他给哪个小伙开车,也不关心开的是什么车,小伙就突然成了个抽象,这时代码又要进行改动了,代驾依赖小伙的代码可能会长这个样子:

private final Boy boy = new YoungBoy(new HongQiCar());

随着系统的复杂度增加,这样的问题就会越来越多,越来越难以维护,那么我们应当如何解决这个问题呢?

思考

首先,我们可以肯定:使用依赖倒置原则是没有问题的,它在一定程度上解决了我们的问题。

我们觉得出问题的地方是在传入参数的过程:程序需要什么我们就传入什么,一但系统中出现多重依赖的类关系,这个传入的参数就会变得极其复杂。

或许我们可以把思路反转一下:我们有什么,程序就用什么!

当我们只实现HongQiCarYoungBoy时,代驾就使用的是开着HongQiCarYoungBoy

当我们只实现GeelyCarOldBoy时,代驾自然而然就改变成了开着GeelyCarOldBoy

而如何反转,就是Spring所解决的一大难题。

Spring介绍

Spring是一个一站式轻量级重量级的开发框架,目的是为了解决企业级应用开发的复杂性,它为开发Java应用程序提供全面的基础架构支持,让Java开发者不再需要关心类与类之间的依赖关系,可以专注的开发应用程序(crud)。

Spring为企业级开发提供给了丰富的功能,而这些功能的底层都依赖于它的两个核心特性:依赖注入(DI)和面向切面编程(AOP)。

Spring的核心概念

IoC容器

IoC的全称为Inversion of Control,意为控制反转,IoC也被称为依赖性注入(DI),这是一个通过依赖注入对象的过程:对象仅通过构造函数、工厂方法,或者在对象实例化在其上设置的属性来定义其依赖关系(即与它们组合的其他对象),然后容器在创建bean时注入这些需要的依赖。这个过程从根本上说是Bean本身通过使用直接构建类或诸如服务定位模式的机制,来控制其依赖关系的实例化或位置的逆过程(因此被称为控制反转)。

依赖倒置原则是IoC的设计原理,依赖注入是IoC的实现方式。\

容器

在Spring中,我们可以使用XML、Java注解或Java代码的方式来编写配置信息,而通过配置信息,获取有关实例化、配置和组装对象的说明,进行实例化、配置和组装应用对象的称为容器。

一般情况下,我们只需要添加几个注解,这样容器进行创建和初始化后,我们就可以得到一个可配置的,可执行的系统或应用程序。

Bean

在Spring中,由Spring IOC容器进行实例化—>组装管理—>构成程序骨架的对象称为Bean。Bean就是应用程序中众多对象之一。

以上三点串起来就是:Spring内部是一个放置Bean的IoC容器,通过依赖注入的方式处理Bean之间的依赖关系。\

AOP

面向切面编程(Aspect-oriented Programming),是相对面向对象编程(OOP)的一种功能补充,OOP面向的主要对象是类,而AOP则是切面。在处理日志、安全管理、事务管理等方面有非常重要的作用。AOP是Spring框架重要的组件,虽然IOC容器没有依赖AOP,但是AOP提供了非常强大的功能,用来对IOC做补充。

AOP可以让我们在不修改原有代码的情况下,对我们的业务功能进行增强:将一段功能切入到我们指定的位置,如在方法的调用链之间打印日志。

Spring的优点

1、Spring通过DI、AOP来简化企业级Java开发

2、Spring的低侵入式设计,让代码的污染极低

3、Spring的IoC容器降低了业务对象之间的复杂性,让组件之间互相解耦

4、Spring的AOP支持允许将一些通用任务如安全、事务、日志等进行集中式处理,从而提高了更好的复用性

5、Spring的高度开放性,并不强制应用完全依赖于Spring,开发者可自由选用Spring框架的部分或全部

6、Spring的高度扩展性,让开发者可以轻易的让自己的框架在Spring上进行集成

7、Spring的生态极其完整,集成了各种优秀的框架,让开发者可以轻易的使用它们

我们可以没有Java,但是不能没有Spring~\

用Spring改造案例

我们现在已经认识了什么是Spring,现在就尝试使用Spring对案例进行改造一下

原来的结构没有变化,只需在GeelyCarHongQiCar上增加@Component注解,Boy在使用时加上@Autowired注解

代码样式:

@Component
public class GeelyCar implements Car {

 @Override
 public void run() {
  System.out.println("geely car running");
 }
}

HongQiCar相同
在Spring中,当类标识了@Component注解后就表示这是一个Bean,可以被IoC容器所管理\

@Component
public class Boy {
 
 // 使用Autowired注解表示car需要进行依赖注入
 @Autowired
 private Car car;

 public void driver(){
  car.run();
 }
}

我们之前所说的:我们实现什么,程序就使用什么,在这里就等同于我们在哪个类上标识了Component注解,哪个类就会是一个Bean,Spring就会使用它注入Boy的属性Car
所以当我们给GeelyCar标识Component注解时,Boy开的车就是GeelyCar,当我们给HongQiCar标识Component注解时,Boy开的车就是HongQiCar
当然,我们不可以在GeelyCarHongQiCar上同时标识Component注解,因为这样Spring就不知道用哪个Car进行注入了——Spring也有选择困难症(or 一boy不能开俩车?)\

使用Spring启动程序

// 告诉Spring从哪个包下扫描Bean,不写就是当前包路径@ComponentScan(basePackages = "com.my.spring.test.demo")public class Main { public static void main(String[] args) {  // 将Main(配置信息)传入到ApplicationContext(IoC容器)中  ApplicationContext context = new AnnotationConfigApplicationContext(Main.class);  // 从(IoC容器)中获取到我们的boy  Boy boy = (Boy) context.getBean("boy");  // 开车  boy.driver(); }}

这里就可以把我们刚刚介绍Spring的知识进行解读了
把具有ComponentScan注解(配置信息)的Main类,传给AnnotationConfigApplicationContext(IoC容器)进行初始化,就等于:IoC容器通过获取配置信息进行实例化、管理和组装Bean。\

而如何进行依赖注入则是在IoC容器内部完成的,这也是本文要讨论的重点

思考

我们通过一个改造案例完整的认识了Spring的基本功能,也对之前的概念有了一个具象化的体验,而我们还并不知道Spring的依赖注入这一内部动作是如何完成的,所谓知其然更要知其所以然,结合我们的现有知识,以及对Spring的理解,大胆猜想推测一下吧(这是很重要的能力哦)

其实猜测就是指:如果让我们自己实现,我们会如何实现这个过程?

首先,我们要清楚我们需要做的事情是什么:扫描指定包下面的类,进行实例化,并根据依赖关系组合好。

步骤分解:

扫描指定包下面的类 -> 如果这个类标识了Component注解(是个Bean) -> 把这个类的信息存起来

进行实例化 -> 遍历存好的类信息 -> 通过反射把这些类进行实例化

根据依赖关系组合 -> 解析类信息 -> 判断类中是否有需要进行依赖注入的字段 -> 对字段进行注入

方案实现

我们现在已经有了一个看起来像是那么一回事的解决方案,现在就尝试把这个方案实现出来

定义注解

首先我们需要定义出需要用到的注解:ComponentScan,Component,Autowired

@Target(ElementType.TYPE)
@Retention(RetentionPolicy.RUNTIME)
public @interface ComponentScan {

    String basePackages() default "";
}

@Target(ElementType.TYPE)
@Retention(RetentionPolicy.RUNTIME)
public @interface Component {

    String value() default "";
}

@Target(ElementType.FIELD)@Retention(RetentionPolicy.RUNTIME)public @interface Autowired {}

扫描指定包下面的类

扫描指定包下的所有类,听起来好像一时摸不着头脑,其实它等同于另一个问题:如何遍历文件目录?

那么存放类信息应该用什么呢?我们看看上面例子中getBean的方法,是不是像Map中的通过key获取value?而Map中还有很多实现,但线程安全的却只有一个,那就是ConcurrentHashMap(别跟我说HashTable)

定义存放类信息的map

private final Map<String, Class<?>> classMap = new ConcurrentHashMap<>(16);

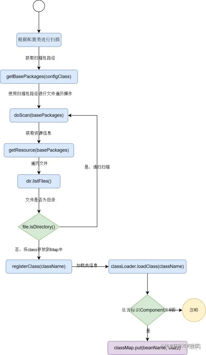
具体流程,下面同样附上代码实现:

代码实现,可以与流程图结合观看:

扫描类信息

private void scan(Class<?> configClass) {
  // 解析配置类,获取到扫描包路径
  String basePackages = this.getBasePackages(configClass);
  // 使用扫描包路径进行文件遍历操作
  this.doScan(basePackages);
}

private String getBasePackages(Class<?> configClass) {
  // 从ComponentScan注解中获取扫描包路径
  ComponentScan componentScan = configClass.getAnnotation(ComponentScan.class);
  return componentScan.basePackages();
}

private void doScan(String basePackages) {
  // 获取资源信息
  URI resource = this.getResource(basePackages);

  File dir = new File(resource.getPath());
  for (File file : dir.listFiles()) {
    if (file.isDirectory()) {
      // 递归扫描
      doScan(basePackages + "." + file.getName());
    }
    else {
      // com.my.spring.example + . + Boy.class -> com.my.spring.example.Boy
      String className = basePackages + "." + file.getName().replace(".class", "");
      // 将class存放到classMap中
      this.registerClass(className);
    }
  }
}

private void registerClass(String className){
  try {
    // 加载类信息
    Class<?> clazz = classLoader.loadClass(className);
    // 判断是否标识Component注解
    if(clazz.isAnnotationPresent(Component.class)){
      // 生成beanName com.my.spring.example.Boy -> boy
      String beanName = this.generateBeanName(clazz);
      // car: com.my.spring.example.Car
      classMap.put(beanName, clazz);
    }
  } catch (ClassNotFoundException ignore) {}
}

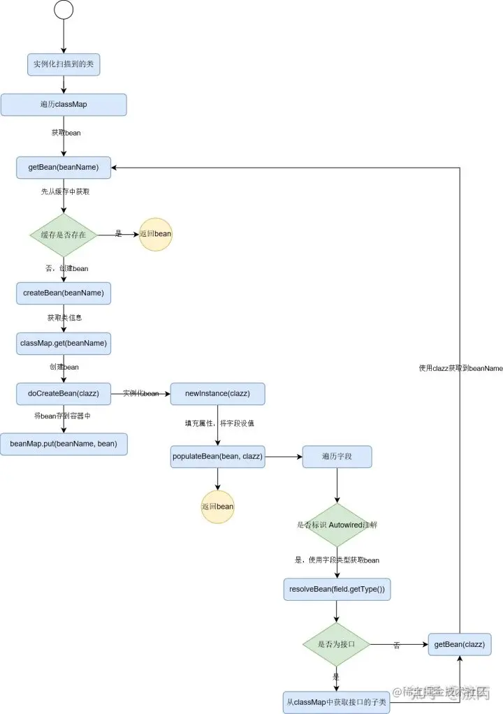
实例化

现在已经把所有适合的类都解析好了,接下来就是实例化的过程了

定义存放Bean的Map

private final Map<String, Object> beanMap = new ConcurrentHashMap<>(16);

具体流程,下面同样给出代码实现:

代码实现,可以与流程图结合观看:

遍历classMap进行实例化Bean

public void instantiateBean() {
  for (String beanName : classMap.keySet()) {
    getBean(beanName);
  }
}

public Object getBean(String beanName){
  // 先从缓存中获取
  Object bean = beanMap.get(beanName);
  if(bean != null){
    return bean;
  }
  return this.createBean(beanName);
}

private Object createBean(String beanName){
  Class<?> clazz = classMap.get(beanName);
  try {
    // 创建bean
    Object bean = this.doCreateBean(clazz);
    // 将bean存到容器中
    beanMap.put(beanName, bean);
    return bean;
  } catch (IllegalAccessException e) {
    throw new RuntimeException(e);
  }
}

private Object doCreateBean(Class<?> clazz) throws IllegalAccessException {
  // 实例化bean
  Object bean = this.newInstance(clazz);
  // 填充字段,将字段设值
  this.populateBean(bean, clazz);
  return bean;
}

private Object newInstance(Class<?> clazz){  try {    // 这里只支持默认构造器    return clazz.getDeclaredConstructor().newInstance();  } catch (InstantiationException | IllegalAccessException | InvocationTargetException | NoSuchMethodException e) {    throw new RuntimeException(e);  }}

private void populateBean(Object bean, Class<?> clazz) throws IllegalAccessException {  // 解析class信息,判断类中是否有需要进行依赖注入的字段  final Field[] fields = clazz.getDeclaredFields();  for (Field field : fields) {    Autowired autowired = field.getAnnotation(Autowired.class);    if(autowired != null){      // 获取bean      Object value = this.resolveBean(field.getType());      field.setAccessible(true);      field.set(bean, value);    }  }}

private Object resolveBean(Class<?> clazz){
  // 先判断clazz是否为一个接口,是则判断classMap中是否存在子类
  if(clazz.isInterface()){
    // 暂时只支持classMap只有一个子类的情况
    for (Map.Entry<String, Class<?>> entry : classMap.entrySet()) {
      if (clazz.isAssignableFrom(entry.getValue())) {
        return getBean(entry.getValue());
      }
    }
    throw new RuntimeException("找不到可以进行依赖注入的bean");
  }else {
    return getBean(clazz);
  }
}

public Object getBean(Class<?> clazz){
  // 生成bean的名称
  String beanName = this.generateBeanName(clazz);
  // 此处对应最开始的getBean方法
  return this.getBean(beanName);
}

组合

两个核心方法已经写好了,接下把它们组合起来,我把它们实现在自定义的ApplicationContext类中,构造方法如下:

public ApplicationContext(Class<?> configClass) {
  // 1.扫描配置信息中指定包下的类
  this.scan(configClass);
  // 2.实例化扫描到的类
  this.instantiateBean();
}

UML类图:

测试

代码结构与案例相同,这里展示一下我们自己的Spring是否可以正常运行

运行正常,中国人不骗中国人
源码会在文末给出\

回顾

现在,我们已经根据设想的方案进行了实现,运行的情况也达到了预期的效果。但如果仔细研究一下,再结合我们平常使用Spring的场景,就会发现这一份代码的不少问题:

1、无法支持构造器注入,当然也没有支持方法注入,这是属于功能上的缺失。

2、加载类信息的问题,加载类时我们使用的是classLoader.loadClass的方式,虽然这避免了类的初始化(可千万别用Class.forName的方式),但还是不可避免的把类元信息加载到了元空间中,当我们扫描包下有不需要的类时,这就浪费了我们的内存。

3、无法解决bean之间的循环依赖,比如有一个A对象依赖了B对象, B对象又依赖了A对象,这个时候我们再来看看代码逻辑,就会发现此时会陷入死循环。

4、扩展性很差,我们把所有的功能都写在一个类里,当想要完善功能(比如以上3个问题)时,就需要频繁修改这个类,这个类也会变得越来越臃肿,别说迭代新功能,维护都会令人头疼。

优化方案

对于前三个问题都类似于功能上的问题,功能嘛,改一改就好了。

我们需要着重关注的是第四个问题,一款框架想要变得优秀,那么它的迭代能力一定要好,这样功能才能变得丰富,而迭代能力的影响因素有很多,其中之一就是它的扩展性。

那么应该如何提高我们的方案的扩展性呢,六大设计原则给了我们很好的指导作用。

在方案中,ApplicationContext做了很多事情, 主要可以分为两大块

1、扫描指定包下的类

2、实例化Bean

借助单一职责原则的思想:一个类只做一种事,一个方法只做一件事。

我们把扫描指定包下的类这件事单独使用一个处理器进行处理,因为扫描配置是从配置类而来,那我们就叫他配置类处理器:ConfigurationCalssProcessor

实例化Bean这件事情也同样如此,实例化Bean又分为了两件事:实例化和依赖注入

实例化Bean就是相当于一个生产Bean的过程,我们就把这件事使用一个工厂类进行处理,它就叫做:BeanFactory,既然是在生产Bean,那就需要原料(Class),所以我们把classMapbeanMap都定义到这里

而依赖注入的过程,其实就是在处理Autowired注解,那它就叫做: AutowiredAnnotationBeanProcessor

我们还在知道,在Spring中,不仅仅只有这种使用方式,还有xml,mvc,SpringBoot的方式,所以我们将ApplicationContext进行抽象,只实现主干流程,原来的注解方式交由AnnotationApplicationContext实现。

借助依赖倒置原则:程序应当依赖于抽象

在未来,类信息不仅仅可以从类信息来,也可以从配置文件而来,所以我们将ConfigurationCalssProcessor抽象

而依赖注入的方式不一定非得是用Autowried注解标识,也可以是别的注解标识,比如Resource,所以我们将AutowiredAnnotationBeanProcessor抽象

Bean的类型也可以有很多,可以是单例的,可以使多例的,也可以是个工厂Bean,所以我们将BeanFactory抽象

现在,我们借助两大设计原则对我们的方案进行了优化,相比于之前可谓是”脱胎换骨“。

Spring的设计

在上一步,我们实现了自己的方案,并基于一些设想进行了扩展性优化,现在,我们就来认识一下实际上Spring的设计

那么,在Spring中又是由哪些"角色"构成的呢?

1、Bean: Spring作为一个IoC容器,最重要的当然是Bean咯

2、BeanFactory: 生产与管理Bean的工厂

3、BeanDefinition: Bean的定义,也就是我们方案中的Class,Spring对它进行了封装

4、BeanDefinitionRegistry: 类似于Bean与BeanFactory的关系,BeanDefinitionRegistry用于管理BeanDefinition

5、BeanDefinitionRegistryPostProcessor: 用于在解析配置类时的处理器,类似于我们方案中的ClassProcessor

6、BeanFactoryPostProcessor: BeanDefinitionRegistryPostProcessor父类,让我们可以再解析配置类之后进行后置处理

7、BeanPostProcessor: Bean的后置处理器,用于在生产Bean的过程中进行一些处理,比如依赖注入,类似我们的AutowiredAnnotationBeanProcessor

8、ApplicationContext: 如果说以上的角色都是在工厂中生产Bean的工人,那么ApplicationContext就是我们Spring的门面,ApplicationContext与BeanFactory是一种组合的关系,所以它完全扩展了BeanFactory的功能,并在其基础上添加了更多特定于企业的功能,比如我们熟知的ApplicationListener(事件监听器)

以上说的类似其实有一些本末倒置了,因为实际上应该是我们方案中的实现类似于Spring中的实现,这样说只是为了让大家更好的理解
我们在经历了自己方案的设计与优化后,对这些角色其实是非常容易理解的\

接下来,我们就一个一个的详细了解一下

BeanFactory

BeanFactory是Spring中的一个顶级接口,它定义了获取Bean的方式,Spring中还有另一个接口叫SingletonBeanRegistry,它定义的是操作单例Bean的方式,这里我将这两个放在一起进行介绍,因为它们大体相同,SingletonBeanRegistry的注释上也写了可以与BeanFactory接口一起实现,方便统一管理。

BeanFactory

1、ListableBeanFactory:接口,定义了获取Bean/BeanDefinition列表相关的方法,如getBeansOfType(Class type)

2、AutowireCapableBeanFactory:接口,定义了Bean生命周期相关的方法,如创建bean, 依赖注入,初始化

3、AbstractBeanFactory:抽象类,基本上实现了所有有关Bean操作的方法,定义了Bean生命周期相关的抽象方法

4、AbstractAutowireCapableBeanFactory:抽象类,继承了AbstractBeanFactory,实现了Bean生命周期相关的内容,虽然是个抽象类,但它没有抽象方法

5、DefaultListableBeanFactory:继承与实现以上所有类和接口,是为Spring中最底层的BeanFactory, 自身实现了ListableBeanFactory接口

6、ApplicationContext:也是一个接口,我们会在下面有专门对它的介绍

SingletonBeanRegistry

1、DefaultSingletonBeanRegistry: 定义了Bean的缓存池,类似于我们的BeanMap,实现了有关单例的操作,比如getSingleton(面试常问的三级缓存就在这里)

2、FactoryBeanRegistrySupport:提供了对FactoryBean的支持,比如从FactoryBean中获取Bean

BeanDefinition

BeanDefinition其实也是个接口(想不到吧),这里定义了许多和类信息相关的操作方法,方便在生产Bean的时候直接使用,比如getBeanClassName

它的大概结构如下(这里举例RootBeanDefinition子类):

里面的各种属性想必大家也绝不陌生\

同样的,它也有许多实现类:

1、AnnotatedGenericBeanDefinition:解析配置类与解析Import注解带入的类时,就会使用它进行封装

2、ScannedGenericBeanDefinition:封装通过@ComponentScan扫描包所得到的类信息

3、ConfigurationClassBeanDefinition:封装通过@Bean注解所得到的类信息

4、RootBeanDefinition:ConfigurationClassBeanDefinition父类,一般在Spring内部使用,将其他的BeanDefition转化成该类

BeanDefinitionRegistry

定义了与BeanDefiniton相关的操作,如registerBeanDefinitiongetBeanDefinition,在BeanFactory中,实现类就是DefaultListableBeanFactory

BeanDefinitionRegistryPostProcessor

插话:讲到这里,有没有发现Spring的命名极其规范,Spring团队曾言Spring中的类名都是反复推敲才确认的,真是名副其实呀,所以看Spring源码真的是一件很舒服的事情,看看类名方法名就能猜出它们的功能了。

该接口只定义了一个功能:处理BeanDefinitonRegistry,也就是解析配置类中的ImportComponentComponentScan等注解进行相应的处理,处理完毕后将这些类注册成对应的BeanDefinition

在Spring内部中,只有一个实现:ConfigurationClassPostProcessor

BeanFactoryPostProcessor

所谓BeanFactory的后置处理器,它定义了在解析完配置类后可以调用的处理逻辑,类似于一个插槽,如果我们想在配置类解析完后做点什么,就可以实现该接口。

在Spring内部中,同样只有ConfigurationClassPostProcessor实现了它:用于专门处理加了Configuration注解的类

这里串场一个小问题,如知以下代码:

@Configuraiton
public class MyConfiguration{
  @Bean
  public Car car(){
      return new Car(wheel());
  }
  @Bean
  public Wheel wheel(){
      return new Wheel();
  }
}

问:Wheel对象在Spring启动时,被new了几次?为什么?

BeanPostProcessor

江湖翻译:Bean的后置处理器

该后置处理器贯穿了Bean的生命周期整个过程,在Bean的创建过程中,一共被调用了9次,至于哪9次我们下次再来探究,以下介绍它的实现类以及作用

1、AutowiredAnnotationBeanPostProcessor:用于推断构造器进行实例化,以及处理Autowired和Value注解

2、CommonAnnotationBeanPostProcessor:处理Java规范中的注解,如Resource、PostConstruct

3、ApplicationListenerDetector: 在Bean的初始化后使用,将实现了ApplicationListener接口的bean添加到事件监听器列表中

4、ApplicationContextAwareProcessor:用于回调实现了Aware接口的Bean

5、ImportAwareBeanPostProcessor: 用于回调实现了ImportAware接口的Bean

ApplicationContext

ApplicationContext作为Spring的核心,以门面模式隔离了BeanFactory,以模板方法模式定义了Spring启动流程的骨架,又以策略模式调用了各式各样的Processor......实在是错综复杂又精妙绝伦!

它的实现类如下:

1、ConfigurableApplicationContext:接口,定义了配置与生命周期相关操作,如refresh

2、AbstractApplicationContext: 抽象类,实现了refresh方法,refresh方法作为Spring核心中的核心,可以说整个Spring皆在refresh之中,所有子类都通过refresh方法启动,在调用该方法之后,将实例化所有单例

3、AnnotationConfigApplicationContext: 在启动时使用相关的注解读取器与扫描器,往Spring容器中注册需要用的处理器,而后在refresh方法在被主流程调用即可

4、AnnotationConfigWebApplicationContext:实现loadBeanDefinitions方法,以期在refresh流程中被调用,从而加载BeanDefintion

5、ClassPathXmlApplicationContext: 同上

从子类的情况可以看出,子类的不同之处在于如何加载BeanDefiniton, AnnotationConfigApplicationContext是通过配置类处理器(ConfigurationClassPostProcessor)加载的,而AnnotationConfigWebApplicationContext与ClassPathXmlApplicationContext则是通过自己实现loadBeanDefinitions方法,其他流程则完全一致\

Spring的流程

以上,我们已经清楚了Spring中的主要角色以及作用,现在我们尝试把它们组合起来,构建一个Spring的启动流程

同样以我们常用的AnnotationConfigApplicationContext为例

图中只画出了Spring中的部分大概流程,详细内容我们会在后面的章节展开\

小结

所谓万事开头难,本文初衷就是能让大家以由浅入深的方式认识Spring,初步建立Spring的认知体系,明白Spring的内部架构,对Spring的认知不再浮于表面。

现在头已经开了,相信后面内容的学习也将水到渠来。

本篇文章既讲是Spring的架构设计,也希望能成为我们以后复习Spring整体内容时使用的手册。