CH9102替代CP2102国产USB转高速串口芯片

541 阅读3分钟

CH9102简介

CH9102是一个USB总线的转接芯片,实现USB转高速异步串口。提供了常用的MODEM联络信号,用于为计算机扩展异步串口,或者将普通的串口设备或者MCU直接升级到USB总线。

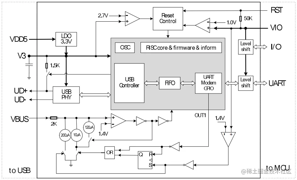
CH9102结构框图.png    

芯片特性

替代CP2102  

  • 全速USB设备接口,兼容USB V2.0。
  • 内置固件,仿真标准串口,用于升级原串口外围设备,或者通过USB增加额外串口。
  • 计算机端Windows操作系统下的串口应用程序完全兼容,无需修改。
  • 支持免安装的操作系统内置CDC类驱动程序或者多功能高速率的VCP厂商驱动程序。
  • 硬件全双工串口,内置独立的收发缓冲区,支持通讯波特率50bps~4Mbps。
  • 串口支持5、6、7或者8个数据位,支持奇校验、偶校验、空白、标志以及无校验。
  • 支持常用的MODEM联络信号RTS、DTR、DCD、RI、DSR、CTS。
  • 支持CTS和RTS硬件自动流控。
  • 支持半双工,提供正在发送状态TNOW支持RS485切换。
  • 通过外加电平转换器件,支持RS232接口。
  • USB端支持5V电源电压和3.3V电源电压。
  • CH9102F串口I/O独立供电,支持5V、3.3V和2.5V甚至1.8V电源电压。
  • CH9102X串口I/O支持3.3V信号。
  • 内置上电复位,内置时钟,无需外部晶振。
  • CH9102F内置EEPROM,可配置芯片VID、PID、最大电流值、厂商和产品信息字符串等参数。
  • 芯片内置Unique ID(USB Serial Number)。
  • 封装:

(CH9102F)4mm x 4mm QFN24
(CH9102X)5mm x 5mm QFN28 无铅封装,兼容RoHS。

1. 应用差异说明

1)驱动说明:CH9102芯片为CDC类串口芯片,用户可以选择使用操作系统内置的CDC串口驱动,也可以选择使用功能更完整且性能更好的VCP串口驱动程序。可提供多种USB串口驱动程序供选择,支持Windows/Linux/Android/Mac OS等操作系统。CP2102芯片仅支持使用VCP串口驱动程序,使用时需要单独安装厂商提供的驱动程序。 2)GPIO使用说明:CH9102与CP2102使用GPIO或其他扩展功能时,需要使用各厂商单独提供的VCP串口驱动程序与专用动态库。

2. 硬件差异说明

1)CH9102F VS CP2102N-GQFN24:CH9102F的PIN16为GPIO,CP2102N-GQFN24上相应引脚NC。 2)CH9102X VS CP2102:CH9102X的PIN16~PIN21为GPIO,CP2102上相应引脚NC。CH9102X的PIN17提供RS485方向控制功能。 3)CH9102X VS CP2102N-GQFN28:CP2102N-GQFN28的PIN22为GPIO,CH9102X该引脚为V3,设计需要连接。

3. 其他说明

CH9102的USB收发器按USB2.0全内置设计,UD+和UD-引脚不能串接电阻,否则影响信号质量。 以下场景下,CH9102务必使用VCP驱动程序:

  • 使用串口RTS/CTS硬件流控
  • 使用GPIO
  • 使用DTR和RTS用作串口下载控制
  • 对于串口收发性能有较高要求