(10条消息) 专家建议|8大措施加速你的创新职业规划和成长

232 阅读17分钟

成为一名企业创新者并不容易。往往资源不足,得不到企业其他人的充分理解和支持。因此,在推动创新和个人职业生涯成长两方面都很难取得有效进展。如何改变这个尴尬的困局呢?Runwise的多名创新专家总结并分享他们对企业创新岗位的深度分析,并建议8大措施加速成长你的创新职业规划。

企业创新者的新角色

企业创新正在创造全新的职业角色,往往看起来似乎很酷:与一群有创造力的人合作解决问题并启动「面向未来的一件大事」。就如许多创业真人秀节目让创新看起来很迷人,但成功的创新需要的不仅仅是做出创想PPT赢得管理者支持,更是真正实现一个价值超过1亿美元的新业务。但事实上,在大型组织内许多创新者仍在努力寻找资源、信任和创造授权,以真正将新创想变成现实。

这种挣扎的困局往往是由于对企业创新者(Corporate Innovator)的岗位角色缺乏明确理解所致。企业需要知道这很重要,但可能缺乏有效孵化出新业务的机制。作为企业创新的推动者,以下是推动创新项目前进的使命。

企业创新者的新使命

image.png

1.创造创新环境

许多人认为创新是一个纯粹的创想的过程——在足够的白板上涂鸦构想,最终你会有尤里卡的时刻。不幸的是,每天从事创新工作的人都知道情况并非如此。很多时候,你甚至没有白板。

这是每个企业组织的斗争。领导者知道他们需要发现新想法,并推动有前途的项目向前发展,但很少有人知道如何。事实上,大多数企业的建设都是为了抵制它们成长所需的变化。首席创新者的首要,也可能是最重要的作用是创建一个可靠、可重复的过程,以产生新想法,测试其可行性,然后杀死或投资它们。

以我25+年的企业创新经历看来,绝大多数公司并不缺乏创意点子——但大多数公司不知道如何选择对的项目。这往往需要建立一个能够引导值得推进并中止那些不对的项目的系统化创新指南。

2.革新核心业务

企业创新者往往表现得好像他们在公司核心领域之外开展工作。结合你的组织的创新成熟程度,您可能有这种回旋余地,但更常见的是,您将负责使您的创新目标与核心业务的目标保持一致。这意味着找到通过迭代和创业来增强核心业务的新方法。

增量创新(例如消费行业的DTC创新)在企业变革者的生活中发挥着巨大作用。虽然它不像登月创新项目那么华丽,但增量改进对创新集团有很多好处。虽然我们可能梦想追求颠覆式的新项目,但公司变革推动者往往在更大的企业结构中缺乏信任、信誉和知名度。切入核心业务中亟需改进的领域——减少客户流失和扩大私域或打造推动增长的飞轮——通常有助于建立追求创想所需的公司创新。

追求渐进式改进也为创新者提供了另一个关键好处:使您的角色对其他业务部门具有形性和消耗性。一旦你证明你可以展示切实的成果,就更容易将创新项目与高管关注的策略目标对齐起来。

3.打造新业务/产品

新业务通常需要一些独立的跑道来找到自己的腿,不受企业品牌、IT法规或高管压力的限制。找到牵引力通常需要通过将产品开发、品牌标识和技术要求与企业完全分开来在核心品牌的保护伞之外开发您的产品。这个差距为创新者提供了变得混乱的自由,以精益创业运营,并快速迭代您的项目,以找到产品/市场验证。

当然,作为产品取得成功并不意味着企业的成功。将产品部署为自己的业务的成本远远高于验证您拥有优质产品。因此,一旦创新项目在市场上取得成功,项目线索需要建立一条将企业重新融入企业的道路。当企业围绕成功的新产品建立业务时,创新者通常必须自如地放弃对项目的创造性控制,进入下一个挑战。

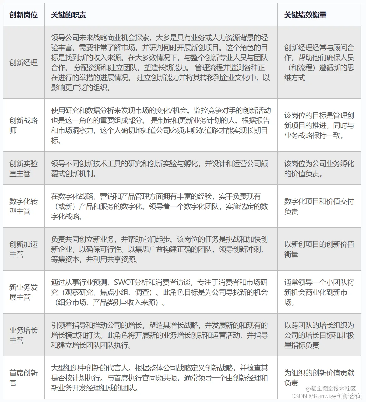
企业创新者的新岗位

过去5年以来,随着企业不断强化创新驱动增长的战略重要性,在我的机构Runwise经历的成千上百不同企业中一直都在探索如何构建更专业化的组织和人才来推进创新。什么是企业创新的职业岗位,例如创新经理(Innovation Manager)通常多个空缺,但也无法准确清晰定位岗位职责和能力要求。

经常与创新岗位混淆的是研发岗位,但这种区分对创新有帮助。创新角色必须用构建目标用户想要的产品和企业创造价值的能力来补充技术方案实现(研发角色的职责)。

根据我们的定义,企业创新角色涵盖许多不同的专业领域。我们在过往10多年企业创新实践中列出了您可能正在寻找的最关键的岗位和绩效衡量。

image.png

企业创新者的核心能力

我们提出了以下总体定义:企业创新者就是领导公司未来战略商业机会探索和实现的职业角色。更具体地说,她/他必须融合3种主要思维,与人力资源、技术和商业有关。

根据定义,企业创新角色涵盖许多不同的专业领域。一项创新能力研究列出了您可能正在寻找的最突出的技能。T形人才可能是你要找的。你需要一个能从一个领域快速跳到另一个领域的一专多能的人才。

image.png

1.业务价值导向

使用有限的信息应该不成问题。创新经理应该能够使用一份简短的假设清单,以构建创新业务案例的基础。

外科医生虚拟现实护目镜的售价是多少?

需要最大的投资是什么:建立和维护支持聊天机器人或雇用额外的支持同事?

2.敏捷管理

许多创新经理必须跟进数十个创新项目。确保寻找具有良好敏捷管理经验的人。这个人必须管理你的创新过程。你不希望一个有创造力的梦想家在方向盘上,对吗?

您以前使用过哪些项目管理工具或服务。为什么(或为什么不)这些工具是解决手头任务的最佳解决方案?

管理新业务或创新项目最困难的部分是什么?

3.试错和风险管理

项目破坏性越大,失败的可能性就越大。你走在新的领域,所以创新经理需要为她周围的其他人做好准备,未来总是非常不确定

创新项目面临的最大威胁是什么?如何管理这种风险?

在推出一项新创新之前,你会与多少客户/用户交谈?

4.拥抱变革

仅仅谈论变化是不够的。寻找愿意自己迈出第一步的候选人。通过这样做,他们可以激励其他人跟随。

你什么时候以及如何提出一个对大多数人来说不在舒适区的新想法?

说出你设法改变组织运作方式的情况?

5.保持好奇心

寻找渴望找到新信息的人。想要深入研究新领域的人。

告诉我一些大多数人不知道的事情?

您是否关注关于非常特定主题的利基网站、人员或来源?

6.乐观坚持

创新领导者需要看到各地的机会。障碍只是变革的触发因素。

说出一个失败的创新,但你可以在市场上重新启动?解释如何操作。

你什么时候会停止创新计划或项目?

7.快赢见效

花2年时间制定想法的思想家可能不是领导创新团队的领导者。你需要那些会寻找捷径的人。明白这一点的人比完美要好。

你有没有启动过一个你今天感到羞耻的项目?为什么?

从最初的想法到公开发布,你经历过的最快的周期是什么?你在这项计划中扮演了什么角色?

8.跨领域专长

理想情况下,创新经理具有混合背景和多个行业的实践经验。当不同观点碰撞时,最好的想法就会出现。

根据您在其他地方学到的信息,您什么时候解决了组织中的问题?

你如何让自己了解最新情况,你关注什么来源?(通用主义者会提到混合域名)

9.向上管理和影响

公司充满了内部政治。创新项目是引发内部火灾的完美燃料。创新经理需要花很多时间在内部沟通上。

解释一个重要项目在组织的“繁文缛节”中被阻止的情况。你做了什么来推进这个项目?

在处理新的创新项目时,谁需要随时了解情况?(其他角色/部门/…)谁需要待在外面?

10.战略对齐

创新项目顾名思义,属于您公司的舒适区。这个人能用清晰的愿景激励他人吗?公司还需要看看哪里?

你能举一个有前途的技术的例子吗?大多数人认为这是下一件大事,但你不同意?

哪家中小企业有强大的创新战略&为什么?(避免人们只是谈论苹果、Facebook、谷歌或亚马逊)

企业创新者如何加快成长

成为一名企业创新者并不容易。往往资源不足,没有得到组织其他成员的充分理解和支持。因此,在推动创新和建立职业生涯方面都很难取得进展。下面是多位企业创新专家分享他们对大型组织创新者岗位成长的建议。

image.png

1.对齐高层目标

保持与你的高级领导积极沟通,设身处地为他们着想。试着深入了解他们的约束和焦虑是什么。一旦你更好地了解你的领导者,你将更有可能以与他们产生共鸣的方式展示创新的好处。如果你早点让他们躬身入局,你以后的创新项目开展会轻松得多。首先,您希望从高管的角度确定尽可能多的工作、痛点和需求。这将帮助你与他们产生共鸣和更有效地沟通。

例如,作为一家跨国服饰公司的创新经理,经常需要在不同市场推进创新举措。疫情让跨国旅行迟迟不能成行,加强及时线上互动和视频会议与每个市场与区域业务部门的领导者访谈和共创成为关键的抓手。这有助于深入了解如何最好地与他们及其团队合作。

2.展示创新价值

你需要想办法让高级领导认识到,支持创新努力将帮助他们实现自己的目标。不要试图和他们争论你作为一家公司应该做什么。那永远行不通。相反,展示采用创新如何帮助他们实现对公司的愿景。一旦你了解了领导者的约束以及如何帮助他们驾驭这些限制,你将变得不可或缺,并最终在自己的职业生涯中取得巨大的飞跃。

价值主张画布是帮助您确定创新将如何帮助您的领导实现目标的好方法。以下是示例如何帮助解决首席执行官的痛点和目标。您制订的目标创造是:

创新指标(衡量创新努力成功的北极星)

成功案例(在组织内庆祝胜利)

具有可扩展的创新方法(使用精益创新方法和工具)

这将帮助您的首席执行官实现独角兽新业务模式的目标。另外一方面,明确止痛药如下:

打造创新探索和创新增长并行的组织能力

帮助首席执行官决策探索和利用投资组合的重要性

这些将帮助首席执行官克服必须实现季度收益目标的挑战,以及长期的新商业模式。

为创新项目建立价值衡量(项目在产生更多效果时加注更多资金,而找不到验证的项目被终止)

这将帮助首席执行官了解如何最大限度地增加对创新的投资并最大限度地减少浪费。

无需向首席执行官展示价值主张画布。但这会帮助你更好地了解如何策略开展创新工作。即使不100%准确,设身处地为他们着想的过程本质上就有用。可随着时间的推移迭代价值主张画布。画布和幻灯片可用于巩固和可视化您的见解,但表明创新有价值的最终方法是为公司获得一些切实的成果。

image.png

3.总是小步快嬴

为建立对领导者的信誉和信任,你能做的最重要的事情之一就是尽快取得一些快速的短期成效。当你刚担任创新管理者角色时,这一点尤为重要。

最初,您可能专注于效率型的创新,因为这可以比更具变革性的创新项目更快地产生结果。当他们看到你的影响时,这将帮助你获得对长期创新项目的支持。它还将缓解这些项目立即显示结果的压力。

4.加强高层与同行互动

如果你是创新领导者的新人,那么不太可能得到领导者的充分信任。快速建立这种信任的一种方法是让以前这样做过的行业专家和同僚与你的领导者交流。这可能会帮助你的领导者站在商业模式创新需求一边,并开始帮助了解实现这一目标所需的承诺。

一个真实的例子是,我们为在某个快销品企业推进创新项目时,我们引荐了一名务实的创始人,在创新决策会议上与高级领导人交流。我们让创始人介绍如何应用我们希望在该组织中也采用的创新方法。这有助于高级领导人看到我们内部试图做的变革的可行性,以及结果对他们来说可能是什么样子。

5.表彰每一个成功

明确表示认可和庆祝那些表现出您试图在组织中培养的行为的同事。无论他们的经验水平或资历如何。这将鼓励他们继续前进。它还是组织中其他人可以遵循的榜样。

分享每一个成功故事,无论大小。就如是您创新努力的内部营销。

6.不自诩创新专家

在读了几本书或看了几场TED演讲后,很容易陷入相信自己是创新传教士或创新大师的陷阱。试图成为公司的救世主或创新无所不知的无所不知的无助于你推进创新专业人士的职业生涯。记住要谦虚。不要认为你是公司里唯一一个对创新一无所知的人。尊重你加入之前已经取得的进展。

没人在乎你有多少创新方法的专家。尝试提供价值,而不是宣传这种方法。做到这一点的一种方法是让你的研讨会变得实用。例如一个我们经常的实例,在创新工作坊的第一天,我让每个人(无论多大)走出办公室,与5个客户访谈。他们就会从这个练习中学到的东西比我在办公室教给他们的任何理论都多都真实。

7.积极生态合作

在内部尽可能多地学习真的很重要。但外部聚焦也是如此。尝试建立一个强大的创新合作生态网络。你永远不知道它什么时候会派上用场。从各行业的其他人那里学习正在做的事情。尝试参加小组讨论和讨论。会议经常寻找来自跨国组织的演讲者。因此,不要害怕联系他们,以获得发言和参与的机会。这些类型的事情是职业发展方面的重要组成部分。

8.敢于不进则退

有时,管理传统企业的创新感觉就像把一块大石头推上山,然后让它向下滚,需要一次又一次地把它推回去。这真的很令人沮丧,特别是如果你相信你的策略、方法和方案。如果您没有看到至少一些进步或成效,请不要害怕离开您的公司。在某些情况下,这对您和您的组织来说是最好的事情。想象一下,如果你得到适当的支持,你可能会在其他地方产生什么影响。

总而言之

如果您想了解更多关于如何推动公司创新以及如何发展创新者职业生涯的提示,Tendaii Viki(Strategyzer合伙人)写了一本名为《海军海盗》的精彩书籍,您可以在这里查看。

加速提升了你的创新领导力和团队的创新能力,以便团队能够推动和实现新的增长。Runwise.co 创新社区提供强化的创新训练营、创新设计冲刺或在线免费的团队学习。

原文链接: 专家建议|8大措施加速你的创新职业规划和成长

创新领导力延伸阅读:

一张图快速帮你建立服务设计思维

信息图|测一测你是哪种类型的问题解决者?

信息图|高效领导者的6个好习惯

信息图丨培养团队领导力会让团队效率提升2倍

信息图 | 顶尖企业家乔布斯,比尔盖茨他们在想什么

万科.金地.建业3大房地产的事业合伙人制度

今日创见|培养像Elon Musk的创新思维的5种方法

26个高效工作的小技巧

今日创见|如何打造创新团队

最佳实践 | 如何更有水平地闲聊?

300+精品课程,为你的求职、学习持续赋能。 热门课程推荐:

设计思维】 【精益创新】 【增长黑客】【设计冲刺

更多精彩案例与方案可以访问Runwise创新社区。我们为你准备了4大精选内容:

1.前瞻方案研究 2. 最新实践案例 3. 科学思维方法 4. 创新技术工具