深入浅出sychronized与Lock的实现原理

832 阅读24分钟

并发编程基础

锁的分类

相同的锁从不同的角度进行划分,也可能属于不同的种类。锁的种类大致如下:

image-20220807165413925

锁的基本原理

Monitor与锁

Monitor(管程)是Java锁机制的基石,JVM中的锁,本质上都是通过Monitor来实现的。每一个对象实例都会有一个Monitor对象,Monitor对象会和Java对象一同创建,一同销毁。Monitor中有两个非常重要的元素:

  • EntryList、WaitSet:用来存放没有获取到锁的线程
  • 锁机制:通过互斥锁来保证共享数据不会被并发访问

Monitor的整体结构如下:

image-20220803235232275

Monitor和普通的Java对象没有什么区别,其本身是由C++来实现的。

// Monitor对象
class ObjectMonitor {

  // 成员方法...

  // 初始化Monitor对象,除了semaphore都是简单的对象或者指针
  ObjectMonitor() {
    _header       = NULL;
    _count        = 0;
    _waiters      = 0,
    _recursions   = 0;
    _object       = NULL;
    _owner        = NULL;
    // 等待集合
    _WaitSet      = NULL;
    _WaitSetLock  = 0 ;
    _Responsible  = NULL ;
    _succ         = NULL ;
    _cxq          = NULL ;
    FreeNext      = NULL ;
     // 等待集合
    _EntryList    = NULL ;
    _SpinFreq     = 0 ;
    _SpinClock    = 0 ;
    OwnerIsThread = 0 ;
    _previous_owner_tid = 0;
  }
 // 成员属性...

 // 锁的持有者
 protected:
  void *  volatile _owner;

 // 没获取到锁的线程
 protected:
  ObjectWaiter * volatile _EntryList ;
 // 等待集合定义
 protected:
  ObjectWaiter * volatile _WaitSet; // LL of threads wait()ing on the monitor
 // 等待队列,简单的自旋锁
 private:
  volatile int _WaitSetLock;
  
 // 一些方法...
  
};

其中ObjectWaiter的定义如下:

// 阻塞在当前的Monitor上的线程的封装,是一种链表的结构:
class ObjectWaiter : public StackObj {
 public:
  enum TStates { TS_UNDEF, TS_READY, TS_RUN, TS_WAIT, TS_ENTER, TS_CXQ } ;
  enum Sorted  { PREPEND, APPEND, SORTED } ;
  // 前一个ObjectWaiter
  ObjectWaiter * volatile _next;
  // 后一个ObjectWaiter
  ObjectWaiter * volatile _prev;
  Thread*       _thread;
  jlong         _notifier_tid;
  ParkEvent *   _event;
  volatile int  _notified ;
  volatile TStates TState ;
  Sorted        _Sorted ;
  bool          _active ;
 public:
  ObjectWaiter(Thread* thread);

  void wait_reenter_begin(ObjectMonitor *mon);
  void wait_reenter_end(ObjectMonitor *mon);
};

当多个线程同时访问一段同步代码时,这些线程会被放进一个EntryList集合中。处于阻塞状态的线程都会被放入该集合中。当某一个线程获取对象的Monitor时,其他线程就无法再获取到对象的Monitor。这一点是依赖于底层操作系统的mutex lock(互斥锁)来实现互斥的。 Monitor通过对象互斥锁来保证共享数据操作的完整性,每个对象都有一个互斥锁的标记,这个标记用于保证在任何时刻,只能有一个线程访问该对象的共享数据。

如果调用了该线程的wait方法或者该线程顺利执行完毕,那么该线程就会释放掉所持有的互斥锁,并进入WaitSet中,等待下一次被其他线程调用notify/notifyAll唤醒。

那些处于EntryList与WaitSet中的线程均处于阻塞状态,阻塞操作是由操作系统来完成的,在linux下是通过pthread_mutex_lock函数实现的。线程被阻塞之后便会进入到内核调度方法,这会导致系统在用户态和内核态之间来回切换,严重影响锁的性能。

解决上述问题的办法便是自旋,如果锁的持有者(Owner)能够在很短的时间内释放掉锁,那么那些正在争用的线程如果稍微等待一下,在Owner线程释放锁之后,争用的线程就立刻获取到锁,从而避免了系统阻塞。不过,当Owner运行的时间超过了临界值,争用线程自旋一段时间后依然无法获取到锁,这时争用的线程就会停止自旋进入阻塞状态。总而言之,先进行自旋,不成功再进入阻塞状态,尽可能降低阻塞的可能性,这对那些执行时间很短的代码块来说由极大的性能提升。

Java中的内存可见性

Java内存模型规定,将所有的变量都存放在主内存中,当线程使用变量时,会把主内存里面的变量复制到自己的工作内存,线程读写变量时操作的是自己工作内存中的变量。

image-20220731230615014

以双核CPU系统架构为例,每个核都有自己的控制器和运算器,其中控制器包含一组寄存器和操作控制器,运算器执行算数逻辑运算。每个CPU内核都有自己的一级缓存,在有些架构中还有一个所有CPU都共享的二级缓存。那么Java内存模型里面的工作内存,就对应这里的L1或者L2缓存或者CPU的寄存器。

image-20220731232536623

当一个线程操作共享变量时,它首先从主内存复制共享变量到自己的工作内存,然后在工作内存里的变量进行处理,处理完后将变量的值更新到主内存。当线程A和线程B同时处理一个共享变量,这时候,由于Cache的存在,将会导致内存不可见的问题。

从内存的角度来看,sychronized的语义就是将sychronized块内使用到的变量从线程的工作内存中清除,这样做的目的是,在sychronized代码块中使用到该变量时就不会从线程的工作内存中获取,而是直接从主内存中获取,在退出sychronized代码块的时候,将在sychronized块内对共享变量的修改刷新到主内存。

sychronized与Lock的实现原理

synchronized的实现原理

synchronized是Java中非常古老的关键字,从诞生之日起,JVM对其做了大量关于性能上的优化,单论性能,它并不比Lock要差,通常而言,synchronized能满足我们对于绝大部分对于锁的需求。

synchronized字节码分析

synchronized关键字有三种使用方法:

  • 作用在代码块上
  • 作用在实例方法上
  • 作用在静态方法上

让我们来看看,这几种不同的方法的原理。

当synchronized作用在代码块上:

public class MyTest2 {
    private Object object = new Object();

    public void method() {
        // 获取到object对象的锁
        synchronized (object) {
            System.out.println("hello world");
        }
    }
}

反编译的结果:

public class concurrency2.MyTest2 {
  // 构造方法
  public concurrency2.MyTest2();
    Code:
       0: aload_0
       1: invokespecial #1                  // Method java/lang/Object."<init>":()V
       4: aload_0
       5: new           #2                  // class java/lang/Object
       8: dup
       9: invokespecial #1                  // Method java/lang/Object."<init>":()V
      12: putfield      #3                  // Field object:Ljava/lang/Object;
      15: return

  public void method();
    Code:
       0: aload_0
       // 获取当前对象的成员变量
       1: getfield      #3                  // Field object:Ljava/lang/Object;
       4: dup
       5: astore_1
       // 锁进入
       6: monitorenter
       // 开始执行代码
       7: getstatic     #4                  // Field java/lang/System.out:Ljava/io/PrintStream;
      10: ldc           #5                  // String hello world
      12: invokevirtual #6                  // Method java/io/PrintStream.println:(Ljava/lang/String;)V
      15: aload_1
      // 锁退出
      16: monitorexit
      17: goto          25
      20: astore_2
      21: aload_1
      // 处理异常退出锁的释放
      22: monitorexit
      23: aload_2
      24: athrow
      25: return
    Exception table:
       from    to  target type
           7    17    20   any
          20    23    20   any
}

当线程进入到monitorenter指令后,线程将会持有Monitor对象;执行monitorexit指令后,线程将会释放Monitor对象。这里有两个monitorexit的原因是,程序退出有两种可能,一种是程序正常执行结束退出,另一种是程序抛出了异常退出,无论哪种情况,都会释放掉锁住的对象。

上述的例子还说明了另外一点,一个monitorenter可能对应一个或者多个monitorexit,为了说明这一点,我们将示例代码修改如下:

public class MyTest2 {
    private Object object = new Object();

    public void method() {
        // 获取到object对象的锁
        synchronized (object) {
            System.out.println("hello world");
            throw new RuntimeException();
        }
    }
}

此时,反编译的结果:

public class concurrency2.MyTest2 {
  public concurrency2.MyTest2();
    Code:
       0: aload_0
       1: invokespecial #1                  // Method java/lang/Object."<init>":()V
       4: aload_0
       5: new           #2                  // class java/lang/Object
       8: dup
       9: invokespecial #1                  // Method java/lang/Object."<init>":()V
      12: putfield      #3                  // Field object:Ljava/lang/Object;
      15: return

  public void method();
    Code:
       0: aload_0
       1: getfield      #3                  // Field object:Ljava/lang/Object;
       4: dup
       5: astore_1
       6: monitorenter
       7: getstatic     #4                  // Field java/lang/System.out:Ljava/io/PrintStream;
      10: ldc           #5                  // String hello world
      12: invokevirtual #6                  // Method java/io/PrintStream.println:(Ljava/lang/String;)V
      15: new           #7                  // class java/lang/RuntimeException
      18: dup
      // RuntimeException的构造方法
      19: invokespecial #8                  // Method java/lang/RuntimeException."<init>":()V
      22: athrow
      23: astore_2
      24: aload_1
      // 此时只有唯一一个monitorexit指令
      25: monitorexit
      26: aload_2
      27: athrow
    Exception table:
       from    to  target type
           7    26    23   any
}

为什么这里只有一个monitorexit呢?因为此时程序的执行结果一定是抛出异常,换句话说,程序的出口只有一个,因此只有唯一的一个monitorexit。一个monitorenter会对应多少个monitorexit,Java编译器会帮我们自动完成。

synchronized关键字除了可以作用在代码块上,还可以作用在实例方法上:

public class MyTest3 {
    public synchronized void method() {
        System.out.println("hello world");
    }
}

反编译之后的结果:

{                                                                                                         
  public concurrency2.MyTest3();                                                                          
    descriptor: ()V                                                                                       
    flags: ACC_PUBLIC                                                                                     
    Code:                                                                                                 
      stack=1, locals=1, args_size=1                                                                      
         0: aload_0                                                                                       
         1: invokespecial #1                  // Method java/lang/Object."<init>":()V                     
         4: return                                                                                        
      LineNumberTable:                                                                                    
        line 8: 0                                                                                         
      LocalVariableTable:                                                                                 
        Start  Length  Slot  Name   Signature                                                             
            0       5     0  this   Lconcurrency2/MyTest3;                                                
                                                                                                          
  public synchronized void method();                                                                      
    descriptor: ()V                                                                                       	// ACC_SYNCHRONIZED表示这是一个synchronized方法
    flags: ACC_PUBLIC, ACC_SYNCHRONIZED                                                                   
    Code:                                                                                                 	//默认情况下参数的长度为1,是因为传入了当前对象
      stack=2, locals=1, args_size=1                                                                      
         0: getstatic     #2                  // Field java/lang/System.out:Ljava/io/PrintStream;         
         3: ldc           #3                  // String hello world                                       
         5: invokevirtual #4                  // Method java/io/PrintStream.println:(Ljava/lang/String;)V 
         8: return                                                                                        
      LineNumberTable:                                                                                    
        line 10: 0                                                                                        
        line 11: 8                                                                                        
      LocalVariableTable:                                                                                 
        Start  Length  Slot  Name   Signature                                                             
            0       9     0  this   Lconcurrency2/MyTest3;                                                
}                                                                                                       

Synchronized关键字修饰方法与代码块不同之处在于,Synchronized并没有通过monitor与monitorexit指令来描述,而是使用ACC_SYNCHRONIZED表示该方法被Sychronized修饰。当方法被调用的时候,JVM会检查该方法是否拥有ACC_SYNCHRONIZED标志,如果有,那么执行线程将会持有方法所在的对象的Monitor,然后再去执行方法体,在该方法执行期间,其他线程均无法获取到这个Monitor对象,当线程执行完该方法后,它就会释放掉这个Monitor对象。

Synchronized关键字还可能作用在静态方法上面:

public class SynchronizedStaticMethodTest {
    public static synchronized void method() {
        System.out.println("hello world");
    }
}

反编译的结果:

{                                                                                                          
  public concurrency2.SynchronizedStaticMethodTest();                                                                           
    descriptor: ()V                                                                                        
    flags: ACC_PUBLIC                                                                                      
    Code:                                                                                                  
      stack=1, locals=1, args_size=1                                                                       
         0: aload_0                                                                                        
         1: invokespecial #1                  // Method java/lang/Object."<init>":()V                      
         4: return                                                                                         
      LineNumberTable:                                                                                     
        line 8: 0                                                                                          
      LocalVariableTable:                                                                                  
        Start  Length  Slot  Name   Signature                                                              
            0       5     0  this   Lconcurrency2/MyTest4;                                                 
                                                                                                           
  public static synchronized void method();                                                                
    descriptor: ()V
    //  ACC_STATIC表示静态的同步方法
    flags: ACC_PUBLIC, ACC_STATIC, ACC_SYNCHRONIZED                                                        
    Code:                                                                                                  
      stack=2, locals=0, args_size=0                                                                       
         0: getstatic     #2                  // Field java/lang/System.out:Ljava/io/PrintStream;          
         3: ldc           #3                  // String hello world                                        
         5: invokevirtual #4                  // Method java/io/PrintStream.println:(Ljava/lang/String;)V  
         8: return                                                                                         
      LineNumberTable:                                                                                     
        line 10: 0                                                                                         
        line 11: 8                                                                                         
}                                                                                                          

可以看到,静态方法的表示和实力方法类似,都是通过ACC_SYNCHRONIZED来实现的。此外,静态方法还会增加ACC_STATIC的访问标志来表示是静态方法。

synchronized实例

为了进一步理解Synchronized关键字的原理和作用,我们使用synchronized锁住一个方法,目标是按照线程进入的顺序依次执行完方法的所有代码:

public class SyncDemo {

    static class Sync {
        public synchronized void method() {
            System.out.println("method begin");
            try {
                Thread.sleep(3000);
            } catch (InterruptedException e) {
                e.printStackTrace();
            }
            System.out.println("method end");
        }
    }


    static class MyThread extends Thread {
        @Override
        public void run() {
          	// 每个线程都创建一个新的Sync对象
            Sync sync = new Sync();
            sync.method();
        }
    }


    public static void main(String[] args) {
      // 模拟多线程环境
        for (int i = 0; i < 3; i++) {
            Thread thread = new MyThread();
            thread.start();
        }
    }
}

运行结果:

method begin
method begin
method begin
method end
method end
method end

不难看出,并没有达到我们预期的效果,即一次一个begin和一个end一起打印。前面我们提到过,synchronized除了可以作用在实例方法上,也可以作用在代码块上,因此,我们对上面的例子做如下修改:

static class Sync{
        public void method() {
            synchronized (this) {
                System.out.println("method begin");
                try {
                    Thread.sleep(3000);
                } catch (InterruptedException e) {
                    e.printStackTrace();
                }
                System.out.println("method end");
            }
        }
  }

运行结果:

method begin
method begin
method begin
method end
method end
method end

可以发现,结果依旧没有任何变化。为了说明原因,我们对示例做如下修改:

static class Sync {
        public synchronized void method() {
            System.out.println("method begin");
            try {
                Thread.sleep(3000);
            } catch (InterruptedException e) {
                e.printStackTrace();
            }
            System.out.println("method end");
        }
    }

    static class MyThread extends Thread {
      
        // 使用同一个Sync对象
        private final Sync sync;

        public MyThread(Sync sync) {
            this.sync = sync;
        }

        @Override
        public void run() {
            sync.method();
        }
    }


    public static void main(String[] args) {
        // 唯一性
        Sync sync = new Sync();
        for (int i = 0; i < 3; i++) {
            Thread thread = new MyThread(sync);
            thread.start();
        }
    }

运行结果:

method begin
method end
method begin
method end
method begin
method end

终于达到了效果,这说明synchronized锁住的是括号里面的对象,而不是代码段。对于非static的sync方法,锁住的就是对象本身,也就是this。对于synchronized关键字的作用我们做如下总结:

  • 对于普通方法,锁住的是当前实例对象
  • 对于静态同步方法,锁住的是当前类的class对象
  • 对于同步方法块,锁住的是括号里面的对象

synchronized锁升级

随着JDK版本的不断更新迭代,sychronized关键字的实现方式也在不断地进行调整。在JDK1.5之前,要实现线程同步,只能通过sychronized关键字来实现,Java底层也是通过sychronized关键字来做到数据的原子性维护,sychronized是JVM实现的一种内置锁,这种锁的获取与释放都是由JVM来帮助我们隐式完成的。sychronized基于底层操作系统的mutex Lock来实现,每次对锁的获取与释放动作都会带来用户态和内核态之间的切换,这种切换回极大的增加系统的负担。在并发量较高的时候,sychronized锁在性能上的表现就会很差。

从JDK1.6开始,sychronized锁的实现发生了很大的变化,JVM引入了相应的优化手段来提升sychronized锁的性能,这种提升涉及到偏向锁、轻量级锁、重量级锁等,从而减少锁竞争带来的用户态和内核态之间频繁的切换。

这种优化手段是通过Java对象头中的一些标志位来完成,从JDK1.6开始,对象实例在堆中会被划分为三个组成部分:对象头、实例数据与对齐填充。其中对象头主要由Mark Word、指向类的指针和数组的长度3部分内容构成。Mark Word包含了如下组成部分:

在这里插入图片描述

sychronized锁的升级主要是通过Mark Word中的锁的标志位与是否是偏向锁的标志位来达成的。sychronized锁都是从偏向锁开始,随着锁竞争的不断升级,逐步演化至轻量级锁,最终变为重量级锁。

img

偏向锁的作用是优化同一个线程多次获取一个锁的情况。如果一个sychronized方法被同一个线程访问,那么这个方法所在的对象就会在其Mark Word中将偏向锁进行标记,同时还会有一个字段来存储该线程的ID,当这个线程再次访问同一个sychronized方法时,如果这个对象的Mark Word有偏向锁标记并且其线程ID与当前线程相等,那么该线程回直接进入到该方法体中。如果另外一个线程访问这个sychronized方法,那么偏向锁的标记就被去掉,变为轻量级锁。

若第一个线程已经获取到了当前的锁,这时,第二个线程又开始尝试争抢该对象的锁,由于该对象的锁已经被第一个线程获取到,因此它是偏向锁,而第二个线程在争抢时,会发现该对象头中的Mark Word已经是偏向锁,但里面存储的线程ID不是自己(第一个线程),那么它会进行CAS,从而获取到锁,此时,会有两种情况:

  • 获取锁成功,那么它会直接将Mark、 Word中的线程ID由第一个线程变成自己(偏向锁标志位保持不变),这样该对象依然会保持偏向锁的状态
  • 获取锁失败,表示这时可能会有多个线程同时在尝试争抢该对象的锁,那么这时偏向锁会进行升级,升级为轻量级锁

重量级锁:线程最终从用户态进入到了内核态。

Lock的实现原理

从JDK1.5开始,引入了JUC包,使得我们可以通过Java代码来获取与释放锁。它提供了与sychronized关键字类似的功能,不过在使用的时候的需要显式地获取和释放锁。虽然这样缺少了释放锁的便捷性,但是也拥有了锁获取与释放的可操作性、可中断的获取锁以及超时获取锁等多种sychronized关键字所不具备的同步特性。

Lock与Condition

Lock是一个接口,它定义了锁获取和释放的基本操作:

image-20220807172457245

Lock最常用的使用方式:

// 声明锁的类型
Lock lock = new ReentrantLock();
// 获取锁
lock.lock();  
try {  
    // ..
} finally {
  	// 释放锁
    lock.unlock();
}

在finally块中释放锁,目的是保证在获取到锁之后,最终一定能够被释放。

每一个Java对象,都拥有一组Monitor方法,包括wait()、notify()、notifyAll()方法,这些方法与synchronized关键字配合,可以实现等待/通知模式。Condition接口也提供了类似对象的Monitor的方法,与Lock配合可以实现等待/通知模式:

public interface Condition {

    // 等待,当前线程在接到信号或被中断之前一直处于等待状态
    void await() throws InterruptedException;
    
    // 等待,当前线程在接到信号之前一直处于等待状态,不响应中断
    void awaitUninterruptibly();
    
    //等待,当前线程在接到信号、被中断或到达指定等待时间之前一直处于等待状态 
    long awaitNanos(long nanosTimeout) throws InterruptedException;
    
    // 等待,当前线程在接到信号、被中断或到达指定等待时间之前一直处于等待状态。此方法在行为上等效于: awaitNanos(unit.toNanos(time)) > 0
    boolean await(long time, TimeUnit unit) throws InterruptedException;
    
    // 等待,当前线程在接到信号、被中断或到达指定最后期限之前一直处于等待状态
    boolean awaitUntil(Date deadline) throws InterruptedException;
    
    // 唤醒一个等待线程。如果所有的线程都在等待此条件,则选择其中的一个唤醒。在从 await 返回之前,该线程必须重新获取锁。
    void signal();
    
    // 唤醒所有等待线程。如果所有的线程都在等待此条件,则唤醒所有线程。在从 await 返回之前,每个线程都必须重新获取锁。
    void signalAll();
}

两者在使用方式以及功能特性有所差别:

image-20220807170954478

简单来说,就是一个锁对应一个AQS阻塞队列,对应多个条件变量,每个条件变量都有自己的一个条件队列。

image-20220807165145255

举例来说:

public class BoundedContainer {

 private final String[] elements = new String[10];

    private final Lock lock = new ReentrantLock();

    /**
     * 非空的条件队列
     */
    private final Condition notEmptyCondition = lock.newCondition();

    /**
     * 非满的条件队列
     */
    private final Condition notFullCondition = lock.newCondition();

    // 数组中已有元素的数量
    private int elementCount;

    // 放置元素索引
    private int putIndex;

    // 提取元素索引
    private int takeIndex;

    /**
     * 放置元素的方法
     *
     * @param element 需要放置的目标元素
     */
    public void put(String element) throws Exception {
        this.lock.lock();
        try {
            // 如果数组已经满了,就先等待
            while (this.elementCount == this.elements.length) {
                notFullCondition.await();
            }
            elements[putIndex] = element;

            if (putIndex++ == this.elements.length) {
                putIndex = 0;
            }
            elementCount++;
            System.out.println("put method: " + Arrays.toString(elements));
            notEmptyCondition.signal();
        } finally {
            this.lock.unlock();
        }
    }

    /**
     * 获取元素的方法
     */
    public void take() throws Exception {
        this.lock.lock();
        try {
            while (this.elementCount == 0) {
                notEmptyCondition.await();
            }
            elements[takeIndex] = null;
            if (takeIndex++ == this.elements.length) {
                takeIndex = 0;
            }
            elementCount--;
            System.out.println("take method: " + Arrays.asList(elements));
            notFullCondition.signal();
        } finally {
            this.lock.unlock();
        }
    }
}

程序的入口类:

public class MyTest1 {
    public static void main(String[] args) {
        BoundedContainer boundedContainer = new BoundedContainer();
      
        IntStream.range(0, 10).forEach(i -> new Thread(() -> {
            try {
                boundedContainer.put("hello");
            } catch (Exception exception) {
                exception.printStackTrace();
            }
        }).start());

        IntStream.range(0, 10).forEach(i -> new Thread(() -> {
            try {
                boundedContainer.take();
            } catch (Exception exception) {
                exception.printStackTrace();
            }
        }).start());
    }
}

程序运行的结果:

image-20220811235100270

这样我们就在一个锁(ReentrantLock)上绑定了多个条件队列,在不同的条件下使用不同的Condition对象,完成了锁的唤醒与阻塞。

队列同步器AQS

AQS概览

队列同步器AbstractOwnableSynchronizer简称AQS,是Lock实现的核心类,它是如此的重要,又是如此的难以理解。我们将浅要的分析其实现的关键点,从宏观上理解AQS的实现过程。

AQS使用了一个int成员变量表示同步状态,通过内置的双向链表来完成资源获取线程的排队工作。AQS使用CAS对该同步状态进行原子操作实现对其值的修改。

private volatile int state;//共享变量,使用volatile修饰保证线程可见性 

可以这样理解AQS与Lock的关系:Lock是面向使用者的,它定义了使用者与锁交互的接口(比如可以允许两个线程并行访问),隐藏了实现细节;AQS面向的是锁的实现者,它简化了锁的实现方式,屏蔽了同步状态管理、线程的排队、等待与唤醒等底层操作。锁和同步器很好地隔离了使用者和实现者所需要关注的领域。

AQS的设计是基于模版方法模式的,也就是说,使用者需要继承AQS并重写指定的方法,随后将同步器组合在自定义同步组件的实现中,并调用同步器提供的模版方法,而这些模版方法将会调用使用者重写的方法。重写AQS指定的方法时,需要使用同步器提供的如下3个方法来访问或修改同步状态:

  • getState():获取当前同步状态
  • setState(int newState):设置当前同步状态
  • compareAndSetState(int expect, int update):使用CAS设置当前状态,该当法能够保证状态设置的原子性

不同的自定义同步器争用共享资源的方式也不同。自定义同步器在实现时只需要实现共享资源state的获取与释放方式即可,至于具体线程等待队列的维护(如获取资源失败入队/唤醒出队等),AQS中已经实现好了。

自定义同步器通常需要重写下面几个ASQ提供的模版方法:

// 独占方式。尝试获取资源,成功则返回true,失败则返回false。
tryAcquire(int);
// 独占方式。尝试释放资源,成功则返回true,失败则返回false。
tryRelease(int);
//共享方式。尝试获取资源。负数表示失败;0表示成功,但没有剩余可用资源;正数表示成功,且有剩余资源。
tryAcquireShared(int);
//共享方式。尝试释放资源,成功则返回true,失败则返回false。 
tryReleaseShared(int);
// 该线程是否正在独占资源。只有用到condition才需要去实现它。
isHeldExclusively();

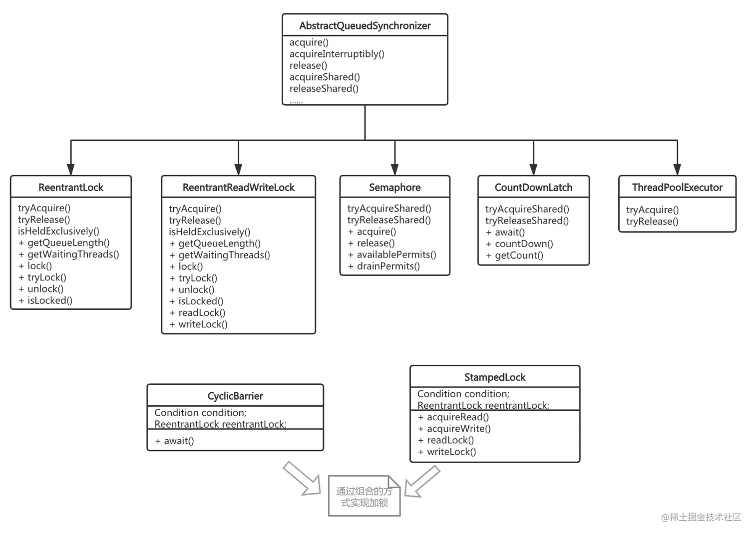
通常我们并不会直接使用AQS,而是使用AQS的子类:

image-20220810232130007

以可重入锁ReentrantLock的实现为例,state初始化的值为0,表示未锁定状态,当A线程调用lock()方法时,会调用tryAcquire()方法获取锁并将state加1。此后,其他线程再调用tryAcquire()时就会失败,知道A线程调用unlock()将state的值修改为0,其他线程才有机会获取到该锁。不过,对于ReentrantLock而言,在没有调用unlock()之前,A线程是可以重复获取锁的,这就是可重入锁的含义。需要注意的是,获取多少次就需要释放多少次,这样才能保证state最终等于0。

CLH队列

CLH是单项链表实现的队列。在队列中的等待线程只在本地变量上自旋,它不断轮询前驱的状态,如果发现前驱结点释放了锁就结束自旋。

image-20220811230745794

CLH队列的特性:

  1. CLH队列是一个单项链表,保持FIFO先进先出的队列特性
  2. 通过Tail尾节点来构建队列,总是指向最后一个节点
  3. 未获得锁的节点会进行自旋,而不是切换线程状态
  4. 并发较高时,性能较差,因为未获取锁的节点会不断轮询前驱节点的状态来查看是否获得锁

AQS队列是CLH变体的虚拟双向队列,通过将每条请求共享资源的线程封装成一个节点来实现锁的分配。

image-20220811231130720

相较于CLH队列而言,AQS中的CLH队列拥有以下特性:

  1. AQS中的队列是双向链表
  2. 通过Head、Tail头尾两个节点来组成队列结构,通过volatile修饰保证可见性
  3. Head节点为已获取锁的节点,是一个虚拟节点,节点本身不持有具体的线程对象
  4. 获取不到同步状态,会将节点进行自旋获取锁,自旋一定次数失败后会将线程阻塞,相对于CLH队列性能较好

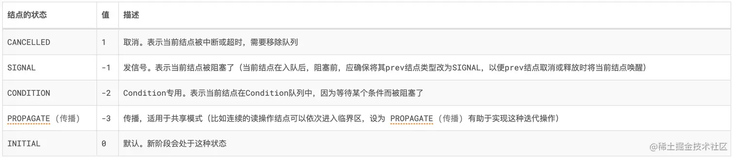
并且,在AQS中,节点的状态也不再仅仅是true或者false,而是被定义成了:

image-20220814212943010

接下来,我们将以ReentrantLock为例,分析如何使用AQS进行加锁和解锁。

AQS的解锁过程

在了解加锁的过程前,我们先对AQS整体的过程有一个初步的理解,避免过度陷入细节:

image-20220810231719664

整个加锁的过程大致可以分为三个部分:

  1. 加入阻塞队列
  2. 阻塞队列调度
  3. 异常处理

在加入阻塞队列之前,首先会查看头节点是否为null,如果是null的话,就新建waitStatus为0的头结点,然后将当前节点添加至阻塞队列的尾部(结点的初始化、向尾部节点追加新节点都是通过CAS操作)。当阻塞队列中加入一个节点之后,阻塞队列就变成了:

image-20220810233505669

首先看加锁成功的情况,一旦加锁成功,当前节点就变成了头结点,而原头结点的引用会被修改为null,当所有结点都加锁成功,阻塞队列便为空了,需要注意的是,此时阻塞队列的长度不等于0,由于头结点的存在,所以阻塞队列的长度是1,加锁过程的示意图:

image-20220810234121525

当加锁失败或当前节点的前结点不是头结点,此时是否要将线程挂起,取决于前结点的waitStatus的值:

image-20220810234303705

除此之外,还会将当前节点之前的所有已取消节点从阻塞队列中剔除。

如果阶段被唤醒,在加锁阶段发生了异常,如果没有处理异常,这个异常节点将永远处于阻塞队列,成为”僵尸节点“,且后续节点也不会被唤起。发生异常的场景可能有”等待超时”、“打断”等。

AQS的解锁过程

解锁的过程相对加锁简单很多:

protected final boolean tryRelease(int releases) {
    int c = getState() - releases;
    if (Thread.currentThread() != getExclusiveOwnerThread())
        throw new IllegalMonitorStateException();
    boolean free = false;
    if (c == 0) {
        free = true;
        setExclusiveOwnerThread(null);
    }
    setState(c);
    return free;
}

由于RenentrantLock可重入的特性,所以当前线程每次加锁都会对state累加,而每次tryRelease()方法则会对state累减,直到state变为初始状态0时,tryRelease()方法才会返回true,当tryRelease()方法返回true,就意味着唤醒等待队列上的下一个结点。

我们一直在分析的tryRelease()的方法实际上就是所谓的独占锁(或排他锁),这种类型的锁,是指锁对象只能被一个线程锁持有,如果别的线程想要获取锁,只能等到持有锁的线程释放锁;与独占锁相对的就是共享锁,共享锁,是指锁对象可以被多个线程锁持有,获取共享锁的线程只能读数据,不能修改数据。独占锁典型的实现有RentrantLock,共享锁的典型实现有CountDownLatch、Semaphore、CyclicBarrier等。

附AQS完整的流程图:

img

LockSupport

当AQS需要阻塞或唤醒一个线程的时候,都会使用LockSupport工具类来完成相应的工作,LockSupport定义了一组的公共静态方法,这些方法提供了线程阻塞、唤醒等基本功能。以park开头的方法用来阻塞当前线程,以unpark(Thread thread)方法来唤醒一个被阻塞的线程。

public static void park(Object blocker) {  
    Thread t = Thread.currentThread();
    // blocker在什么对象上进行的阻塞操作
    setBlocker(t, blocker);
    UNSAFE.park(false, 0L);
    setBlocker(t, null);
}

public static void parkNanos(Object blocker, long nanos) {  
    if (nanos > 0) {
        Thread t = Thread.currentThread();
        setBlocker(t, blocker);
        // 超时阻塞
        UNSAFE.park(false, nanos);
        setBlocker(t, null);
    }
}

public static void unpark(Thread thread) {  
    if (thread != null)
        UNSAFE.unpark(thread);
}

UNSAFE使用park和unpark进行线程的阻塞和唤醒操作,park和unpark底层是借助操作系统(Linux)方法pthread_mutex_trylockpthread_cond来实现的,通过pthread_cond_wait函数可以对一个线程进行阻塞操作,在这之前,必须先获取pthread_mutex,通过pthread_cond_signal函数对一个线程进行唤醒操作。

sychronized与Lock的对比

Java提供了种类丰富的锁,每种锁的特性都有所不同,因此,在合适的场景选择合适的锁非常重要。

Lock相较于sychronized优势如下:

  • 可中断获取锁:使用sychronized关键字获取锁的时候,如果线程没有获取到被阻塞了,
  • 可非阻塞获取锁:使用sychronized关键字获取锁的时候,如果没有成功获取,只有被阻塞,而使用Lock.tryLock()获取锁时,如果没有成功也不会阻塞,而是直接返回false
  • 可限定获取锁的超时时间:使用Lock.tryLock(long time, TimeUnit unit)
  • 同一个对象上可以有多个等待队列(Condition)

sychronized与Lock用法区别

  • sychronized:可以作用在方法或代码块上,加锁和解锁由JVM自动完成,无需开发者干预
  • Lock:加锁(lock)和解锁(unlock)操作需要显示声明,解锁方法要写在finally代码块中,以防止死锁

sychronized与Lock原理区别

  • sychronized使用monitorenter与monitorexit指令,获取操作系统的互斥锁来完成同步操作
  • sychnized使用的CPU的悲观锁机制,即线程获得的是排他锁。排他锁意味着其他线程只能依靠阻塞来等待线程释放锁,而在CPU转换线程阻塞时会引起线程上下文切换,当有很多线程竞争锁的时候,会引起CPU频繁的上下文切换导致效率很低
  • Lock使用的乐观锁机制,实现的原理是通过CAS操作,本质是调用CPU提供的特殊指令

关于乐观锁和悲观锁的图示:

image-20220807234008675

sychronized与Lock性能区别

  • 在JDK1.5之前,sychronized是重量级锁
  • 在JDK1.6之后,sychronized得到很多的优化,如轻量级锁、自旋锁、偏向锁、锁消除、锁粗化等,所以性能与Lock相差无几
  • Lock可以提高多个线程进行读操作的效率(可以通过ReadWriteLock实现读写分离)
  • 如果竞争资源部激烈,两者的性能差不多,当竞争资源非常激烈时(即有大量线程同时竞争),Lock的性能要远远优于sychronized,需要在具体使用时根据实际情况选择

sychronized与Lock使用场景

sychronized与Lock一般情况下并没有什么区别,但在如下的场景,需要考虑使用Lock:

  • 某个线程在等待一个锁的控制权的时间内需要中断
  • 条件队列有多个,需要使用condition对象
  • 公平锁功能,每个新来的线程都需要排队等候

总结

  1. 锁的获取方式:Lock时通过程序代码的方式由开发者手工获取,而sychronized是通过JVM来获取的(无需开发者干预)
  2. 具体的实现方式:Lock是通过Java代码的方式来实现,sychronized是通过JVM底层来实现(无需开发者关注)
  3. 锁的释放方式:Lock务必通过unlock()方法在finally块中手工释放,sychronized是通过JVM来释放(无需开发者关注)
  4. 锁的具体类型:Lock提供了多种锁类型,如公平锁、非公平锁,sychronized与Lock都提供了可重入锁

参考文献