小程序页面开发及配置

250 阅读2分钟

一、注册App

每个小程序都需要在 app.js 中调用 App 函数 注册小程序实例

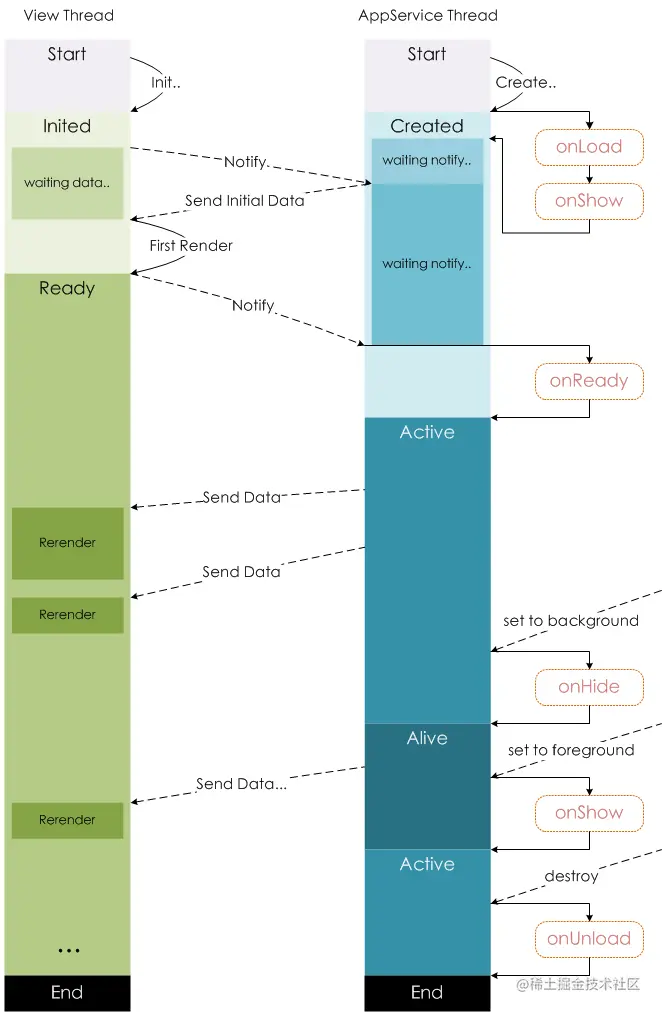
  • 在注册时, 可以绑定对应的生命周期函数

  • 在生命周期函数中, 执行对应的代码

  • App({})

1.1 判断进入场景

  • onLaunch:监听小程序初始化
  • onShow:监听小程序启动或切前台
  • onHide: 监听小程序切后台

1.2 全局共享数据

  • globalData:数据不是响应式, 这里共享的数据通常是一些固定的数据

  • 定义的数据可以在其他任何页面中访问

    const app = getApp()
    app.globalData.xxx
    

1.3 页面启动操作

  • 登录操作

  • 将数据保存Storage中

  • 下次重启可以从Storage读取数据

  • 保存到globalData中

    App({
      // 作用二: 共享数据
      // 数据不是响应式, 这里共享的数据通常是一些固定的数据
      globalData: {
        token: "",
        userInfo: {}
      },
      onLaunch(options) {
        // 0.从本地获取token/userInfo
        const token = wx.getStorageSync("token")
        const userInfo = wx.getStorageSync("userInfo")
    
        // 1.进行登录操作(判断逻辑)
        if (!token || !userInfo) {
          // 将登录成功的数据, 保存到storage
          console.log("登录操作");
          wx.setStorageSync("token", "fafiodafjoadsa")
          wx.setStorageSync("userInfo", { nickname: "lilei", level: 100 })
        }
    
        // 2.将获取到数据保存到globalData中
        this.globalData.token = token
        this.globalData.userInfo = userInfo
    
    
        // 3.发送网络请求, 优先请求一些必要的数据
        // wx.request({ url: 'url'})
      },
      onShow(options) {
        // 作用一: 判断小程序的进入场景
        console.log("onShow:", options);
      },
      onHide() {
        console.log("onHide");
      }
    })
    

二、注册Page

小程序中的每个页面, 都有一个对应的js文件, 其中调用Page函数注册页面实例

  • 在注册时, 可以绑定初始化数据、生命周期回调、事件处理函数等。

  • Page({})

2.1 网络请求

  • 网络请求
  • 获取数据 - 保存data
  • 在wxml中使用swiper-swiper-item进行展示

2.2 在data中初始化数据

  • 初始化一些数据,以方便被wxml引用展示

2.3 wxml事件绑定函数

<view class="banner">
  <swiper circular autoplay indicator-dots="{{true}}">
    <block wx:for="{{banners}}" wx:key="acm">
      <swiper-item>
        <!-- image组件默认宽度和高度: 320x240 -->
        <image mode="widthFix" src="{{item.image}}"></image>
      </swiper-item>
    </block>
  </swiper>
</view>

<view class="counter">
  <view>当前计数: {{ counter }}</view>
</view>

<view class="buttons">
  <button bindtap="onBtn1Click">按钮1</button>

  <block wx:for="{{btns}}" wx:key="*this">
    <!-- 样式动态绑定{{}}语法 -->
    <button 
      class="btn" 
      style="background: {{item}};"
      bindtap="onBtnClick"
      data-color="{{item}}"
    >
      {{ item }}
    </button>
  </block>
</view>


<view class="list">
  <block wx:for="{{30}}" wx:key="*this">
    <view>列表数据:{{ item }}</view>
  </block>
</view>

2.4 绑定其他事件

  • 下拉刷新

  • 达到底部

  • 页面滚动

    Page({
      data: {
        banners: [],
        recommends: [],
    
        // 2.定义本地固定的数据
        counter: 100,
    
        btns: ["red", "blue", "green", "orange"]
      },
      // 1.发送网络请求, 请求数据
      onLoad() {
        console.log("onLoad");
    
        // 发送网络请求
        wx.request({
          url: "http://123.207.32.32:8000/home/multidata",
          success: (res) => {
            const data = res.data.data
            const banners = data.banner.list
            const recommends = data.recommend.list
            this.setData({ banners, recommends })
          }
        })
      },
    
      // 3.绑定wxml中产生事件后的回调函数
      onBtn1Click() {
        console.log("onBtn1Click");
      },
      onBtnClick(event) {
        console.log("btn click:", event.target.dataset.color);
      },
    
      // 4.绑定下拉刷新/达到底部/页面滚动
      onPullDownRefresh() {
        console.log("onPullDownRefresh");
      },
      onReachBottom() {
        console.log("onReachBottom");
      },
      onPageScroll(event) {
        console.log("onPageScroll:", event); // {scrollTop: 300}
      },
    
      // 生命周期函数: 
      onShow() {
        console.log("onShow");
      },
      onReady() {
        console.log("onReady");
      },
      onHide() {
        console.log("onHide");
      },
      onUnload() {
        console.log("onUnload");
      }
    })
    

2.5 生命周期