leetcode_两数相加

61 阅读1分钟

给你两个 非空 的链表,表示两个非负的整数。它们每位数字都是按照 逆序 的方式存储的,并且每个节点只能存储 一位 数字。

请你将两个数相加,并以相同形式返回一个表示和的链表。

你可以假设除了数字 0 之外,这两个数都不会以 0 开头。

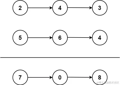
示例 1:

image.png

输入: l1 = [2,4,3], l2 = [5,6,4]
输出: [7,0,8]
解释: 342 + 465 = 807.

示例 2:

输入: l1 = [0], l2 = [0]
输出: [0]

示例 3:

输入: l1 = [9,9,9,9,9,9,9], l2 = [9,9,9,9]
输出: [8,9,9,9,0,0,0,1]

提示:

  • 每个链表中的节点数在范围 [1, 100] 内
  • 0 <= Node.val <= 9
  • 题目数据保证列表表示的数字不含前导零

解法

func addTwoNumbers(l1 *ListNode, l2 *ListNode) *ListNode {
   var head = new(ListNode)
   // 进位
   var carry = 0

   var temp = head
   for {
      // 两者都为空时退出循环
      if l1 == nil && l2 == nil {
         break
      }
      temp.Next = new(ListNode)
      temp = temp.Next
      
      // 若一链表遍历结束 当作0相加
      var l1Val, l2Val int
      if l1 != nil {
         l1Val = l1.Val
         l1 = l1.Next
      }
      if l2 != nil {
         l2Val = l2.Val
         l2 = l2.Next
      }
      sum := l1Val + l2Val + carry
      temp.Val = sum % 10
      carry = sum / 10
   }

   if carry > 0 {
      temp.Next = new(ListNode)
      temp = temp.Next
      temp.Val = carry
   }

   return head.Next
}