设计模式-命令模式

79 阅读2分钟

一、命令模式介绍

命令模式(Command Pattern)是一种数据驱动的设计模式,它属于行为型模式。请求以命令的形式包裹在对象中,并传给调用对象。调用对象寻找可以处理该命令的合适的对象,并把该命令传给相应的对象,该对象执行命令。

命令模式使得请求发送者与接收者消除彼此之间的耦合,让对象关系更加灵活。

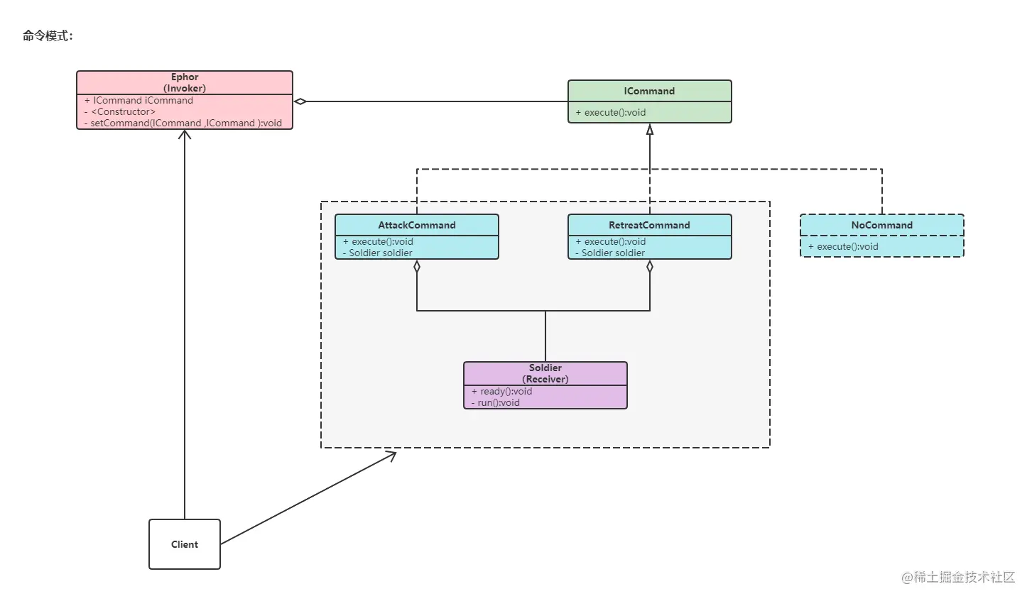
命令模式角色:

  • Receiver 真正的命令执行对象。
  • Command 所有命令。
  • Invoker 使用命令对象的入口。

此处我们有一个诉求:

  • 长官通过调用进攻和撤退命令,下达给士兵去执行,而士兵不用关心给我们下命令的长官是谁,只负责去执行。
  • 解决方案:采用命令模式。

二、命令模式使用

2.1 示例关系:

2.2 代码实现:

  • 命令
/* *
 * 1. 命令接口。
 */

interface ICommand {

    void execute();
}



/* *
 * 2. 进攻命令类实现命令接口。
 */

class AttackCommand implements ICommand {

    /* *
     * 持有命令接收者(即命令执行者)。
     */

    private Soldier soldier;

    public AttackCommand(Soldier soldier) {
        this.soldier = soldier;
    }

    @Override
    public void execute() {
        soldier.ready();
    }

}



/* *
 * 3. 撤退命令类实现命令接口。
 */

class RetreatCommand implements ICommand {

    /* *
     * 持有命令接收者(即命令执行者)。
     */

    private Soldier soldier;

    public RetreatCommand(Soldier soldier) {
        this.soldier = soldier;
    }

    @Override
    public void execute() {
        soldier.run();
    }

}



/* *
 * 4. 无命令类实现命令接口。
 */

class NoCommand implements ICommand {

    /* *
     * 空实现(缺省)。
     */

    @Override
    public void execute() {

    }

}
  • 命令接收者与调用者
/* *
 * 5. 士兵类-命令接收者(Receiver)。
 */

class Soldier {

    public void ready() {
        System.out.println(" 士兵就绪,发起进攻~ ");
    }

    public void run() {
        System.out.println(" 局势不对,立马撤退! ");
    }

}



/* *
 * 6. 长官类-命令调用者(Invoker)
 */

class Ephor {

    /* *
     * 持有ICommand命令。
     */

    private ICommand iCommand;

    public Ephor() {
    }

    /* *
     * 设置进攻和撤退命令,完成调用。
     */

    public void setCommand(ICommand attackCommand, ICommand retreatCommand) {

        for (int i = 1; i < 3; i++) {
            System.out.println(" 长官第" + i + "次下达进攻命令: ");
            attackCommand.execute();
            System.out.println();
        }

        System.out.println(" 长官命令变更: ");
        retreatCommand.execute();
    }

}
  • 客户端调用
/* *
 * 7. 客户端调用。
 */

public class Client {

    public static void main(String[] args) {

        // 创建命令接收者。
        Soldier soldier = new Soldier();

        // 创建命令。
        AttackCommand attackCommand = new AttackCommand(soldier);
        RetreatCommand retreatCommand = new RetreatCommand(soldier);

        // 调用者发起调用。
        new Ephor().setCommand(attackCommand, retreatCommand);
        // 长官第1次下达进攻命令:
        // 士兵就绪,发起进攻~
        //
        // 长官第2次下达进攻命令:
        // 士兵就绪,发起进攻~
        //
        // 长官命令变更:
        // 局势不对,立马撤退!

    }

}

三、命令模式总结

优点

  • 调用者与接收者之间,通过命令进行了解耦。
  • 容易实现对请求的撤销和重做。
  • 空命令也是很关键的一种方式,省去了判空的操作。

缺点

  • 可能导致某些系统有过多的具体命令类,增加系统复杂度。

应用场景

  • Spring框架中JdbcTemplate源码。
  • 界面按钮。
  • 订单的撤销/恢复、触发-反馈机制。

四 、结束语

“-------怕什么真理无穷,进一寸有一寸的欢喜。”

微信公众号搜索:饺子泡牛奶