设计模式-桥接模式

153 阅读4分钟

一、桥接模式介绍

桥接模式(Bridge Pattern):将抽象部分与它的实现部分分离,使它们都可以独立地变化。它是一种对象结构型模式,又称为柄体(Handle and Body)模式或接口(Interface)模式。

桥接模式是一种很实用的结构型设计模式,在软件开发时,如果某个类存在两个独立变化的维度,可以运用桥接模式将这两个维度分离出来,使两者可以独立扩展,让系统更加符合“单一职责原则”。

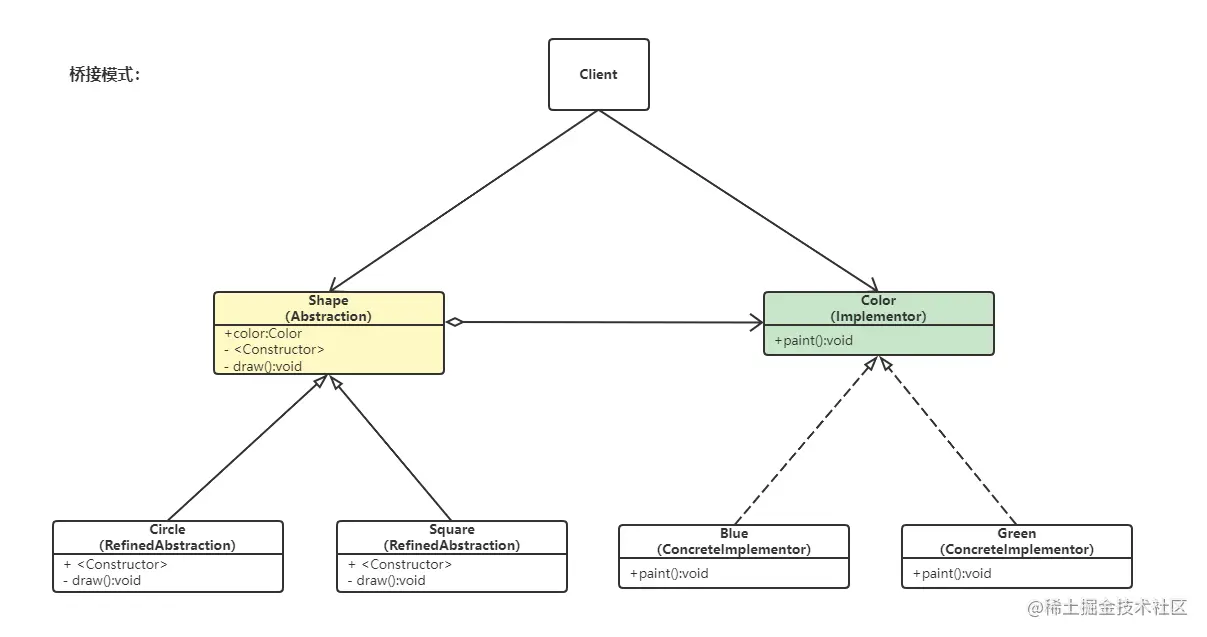
桥接模式角色:

  • 抽象化(Abstraction)角色:抽象化给出的定义,并保存一个对实现化对象的引用。
  • 提炼抽象化(RefinedAbstraction)角色:扩展抽象化角色,改变和修正父类对抽象化的定义。
  • 实现化(Implementor)角色:这个角色给出实现化角色的接口,但不给出具体的实现。必须指出的是,这个接口不一定和抽象化角色的接口定义相同,实际上,这两个接口可以非常不一样。实现化角色应当只给出底层操作,而抽象化角色应当只给出基于底层操作的更高一层的操作。
  • 具体实现化(ConcreteImplementor)角色:这个角色给出实现化角色接口的具体实现。

如下图所示:我们如果要增加不同图形的不同颜色类,则组合情况会越来越多类爆炸),此时就适合使用桥接模式(通过组合的形式,实现各个属性类可以独立变化)。

二、桥接模式使用

2.1 示例关系:

2.2 代码实现:

/* *
 * 实现化(Implementor)角色:Color接口
 */

interface Color {
    void paint();
}

/* *
 * 具体实现化(ConcreteImplementor)角色:Green、Pink实体类
 */

class Green implements Color {
    @Override
    public void paint() {
        System.out.println("涂上绿色");
    }
}

class Pink implements Color {
    @Override
    public void paint() {
        System.out.println("涂上粉红色");
    }
}



/* *
 * 抽象化(Abstraction)角色:Shape抽象类
 */

abstract class Shape {

    /* *
     * 聚合(持有)Color
     */

    protected Color color;

    public Shape(Color color) {
        this.color = color;
    }

    public abstract void draw();

}

/* *
 * 提炼抽象化(RefinedAbstraction)角色:Circle、Square实体类
 */

class Circle extends Shape {

    public Circle(Color color) {
        super(color);
    }

    @Override
    public void draw() {
        System.out.println("绘制圆形");
        color.paint();
    }
}

class Square extends Shape {

    public Square(Color color) {
        super(color);
    }

    @Override
    public void draw() {
        System.out.println("绘制正方形");
        color.paint();
    }
}



public class Client {
    public static void main(String[] args) {
        Circle circle = new Circle(new Green());
        circle.draw();
        // 绘制圆形
        // 涂上绿色

        System.out.println();

        Square square = new Square(new Pink());
        square.draw();
        // 绘制正方形
        // 涂上粉红色
    }
}

三、桥接模式总结

桥接模式使用组合代替了继承,将类之间的静态继承关系转换为动态的对象组合关系,使用组合而不用继承,会使系统更加灵活,并易于扩展,同时有效控制了系统中类的个数。

优点

  • 分离抽象接口及其实现部分。桥接模式使用“对象间的关联关系”解耦了抽象和实现之间固有的绑定关系,使得抽象和实现可以沿着各自的维度来变化。所谓抽象和实现沿着各自维度的变化,也就是说抽象和实现不再在同一个继承层次结构中,而是“子类化”它们,使它们各自都具有自己的子类,以便任何组合子类,从而获得多维度组合对象
  • 在很多情况下,桥接模式可以取代多层继承方案,多层继承方案违背了“单一职责原则”,复用性较差,且类的个数非常多,桥接模式是比多层继承方案更好的解决方法,它极大减少了子类的个数。
  • 桥接模式提高了系统的可扩展性,在两个变化维度中任意扩展一个维度,都不需要修改原有系统,符合“开闭原则”。

缺点

  • 桥接模式的使用会增加系统的理解与设计难度,由于关联关系建立在抽象层,要求开发者一开始就针对抽象层进行设计与编程。

  • 桥接模式要求正确识别出系统中两个独立变化的维度,因此其使用范围具有一定的局限性,如何正确识别两个独立维度也需要一定的经验积累。

常见应用场景

  • JDBC驱动程序
  • 银行转账系统(转账分类&用户类型)
  • 消息管理(消息类型&消息分类)

四、结束语

“-------怕什么真理无穷,进一寸有一寸的欢喜。”

微信公众号搜索:饺子泡牛奶