阿里P8整理出数据生态:MySOL复制技术与生产实践核心笔记

73 阅读3分钟

阿里MySQL神作:

《数据生态:MySQL复制技术与生产实践》,无疑将为MySQL在各行业的推广和使用做出贡献,这也是像我这样的从商业数据库转到开源数据库的从业者的福音。

MySQL能够成为“最流行的开源数据库”,其复制技术起了巨大的作用。Sharing Nothing架构、横向扩展、高可用、容灾、数据集成与聚合,这一系列名词所代表的架构和应用场景都与复制技术有关。多应用场景意味着与复制相关的技术灵活而复杂:异步复制、增强半同步复制、语句级复制、行级复制、按位点复制、GTID复制、多源复制、级联复制、多线程复制、双主架构、一主多从架构、延迟复制、读写分离等。不同的业务场景,使用不同的复制架构,该如何正确地构建MySQL复制拓扑、如何有效地监控和正确地维护,这些都是架构师和DBA要解决的问题。

全书分为“基础篇”“方案篇”“参考篇”,其中:

转发+关注后私信(学习)免费获取到!

“基础篇”对MySQL主从复制技术的用途、概念、基本原理及演进等进行全方位的介绍。

第1章复制的概述

第2章复制的基本原理

第3章复制格式详解

第4章传统复制与GTID复制

第5章半同步复制

第6章多线程复制

第7章多源复制

第8章从库中继日志和状态日志

第9章通过PERFORMANCE_SCHEMA库检查复制信息

第10章通过其他方式检查复制信息

第11章MySQL复制延迟seconds_Behind_Master究竟是如何计算的

第12章如何保证从库在意外中止后安全恢复

第13章MySQL Server复制过滤

“方案篇”对MySQL主从复制技术在生产中的应用场景、复制拓扑的生命管理周期、高可用切换与主库故障转移等进行全方位的介绍。

第14章搭建异步复制

第15章搭建半同步复制

第16章通过扩展从库以提高复制性能

第17章复制模式的切换

第18章复制拓扑的在线调整

第19章主从实例的例行切换

第20章数据库故障转移

第21章搭建多源复制

第22章MySQL版本升级

第23章将不同数据库的数据复制到不同实例

第24章发生数据误操作之后的处理方案

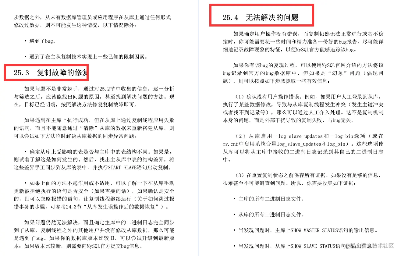
第25章常用复制故障排除方案

“参考篇”对MySQL二进制日志的基本组成结构、常见的复制对象在主从复制拓扑中的流转过程等进行全方位的介绍。

第26章二进制日志文件的基本组成

第27章常规DDL操作解析

第28章为何二进制日志中同一个事务的事件时间点会乱序

第29章复制AUTO_INCREMEHT字段

第3O章复制CREATE ... IF NOT EXISTS语句

第31章复制CEREATE TABL.E ... SEL.ECT语句

第32章在主从复制中使用不同的表定义

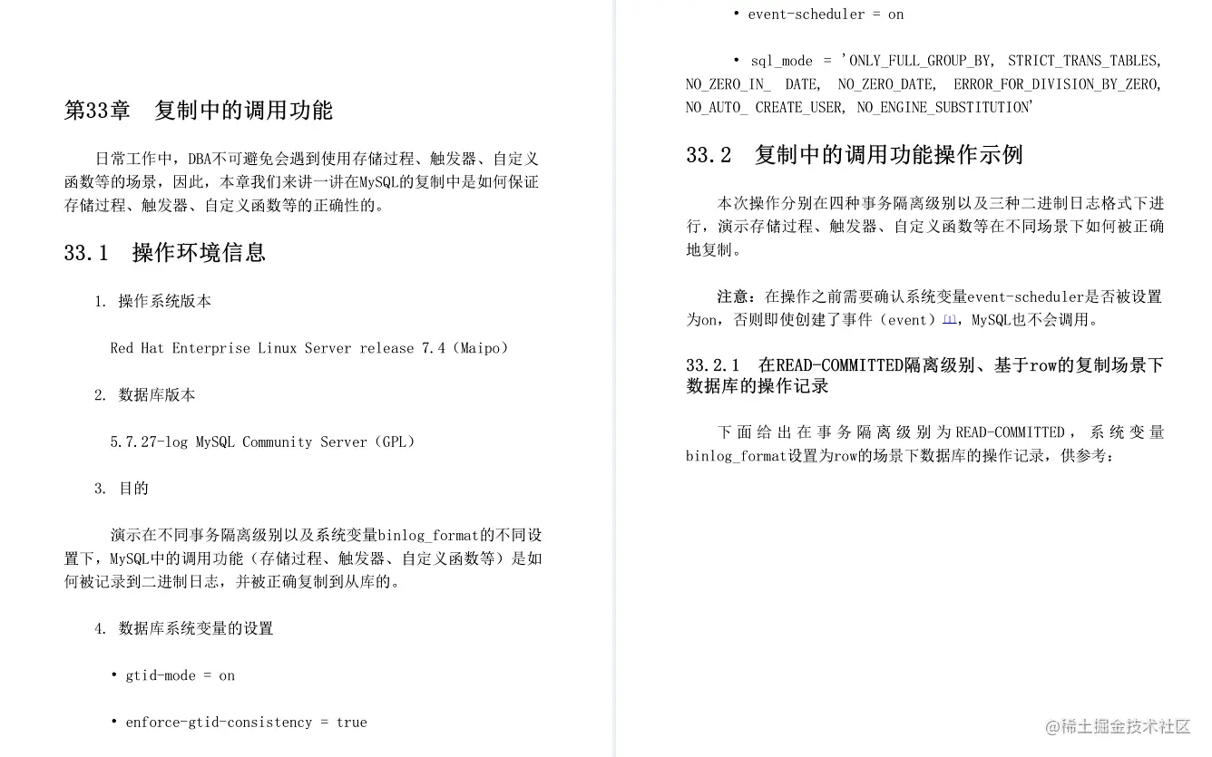
第33章复制中的调用功能

第34章复制LIMIT子句

第35章复制IDADDATA语句

第36章系统变里max_allowed_packet对复制的影响

第37章复制临时表

需要获取这份资料的小伙伴可以直接转发+关注后私信(学习)即可免费获取!

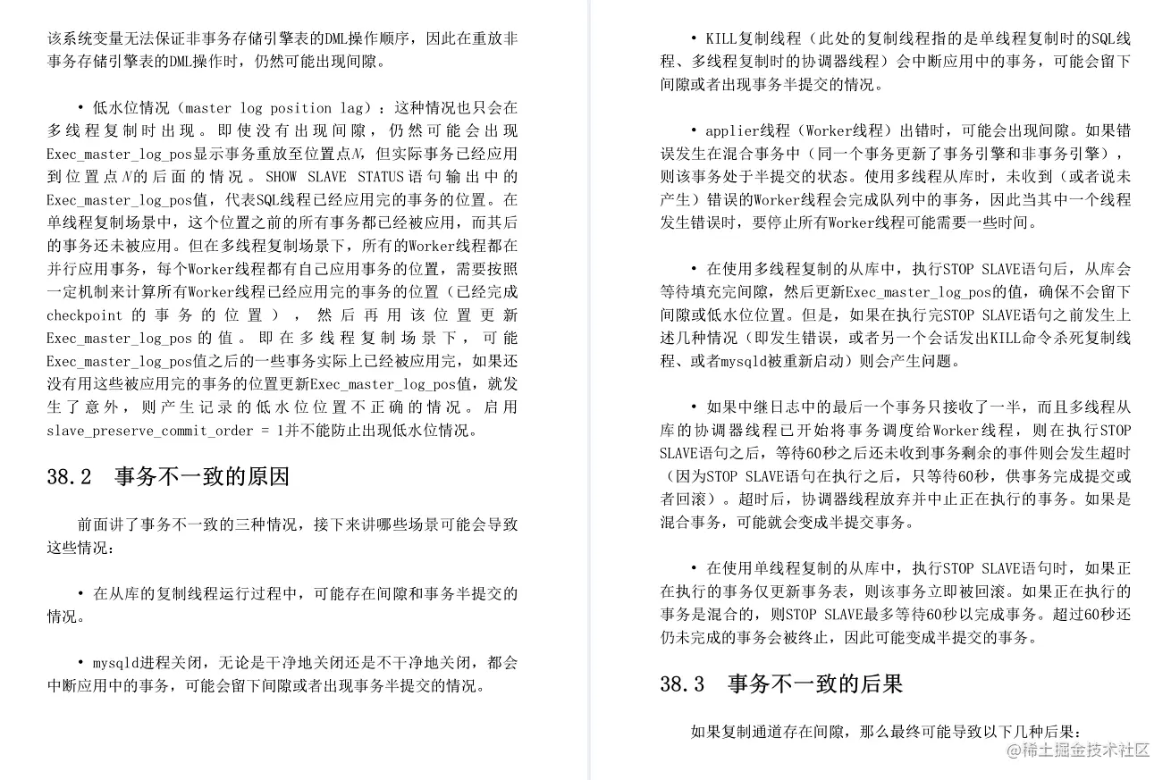
第38章复制中的事务不一致问题