跟我一起每周打卡[12期]:AARR计划

176 阅读2分钟

一枚努力学习前端的程序媛,之前都在自己的博客: Study Of Toast (breadfruit.github.io)(国内站点) 上打卡,现在是到了第12期了,每周阅读刷刷

Algorithm:

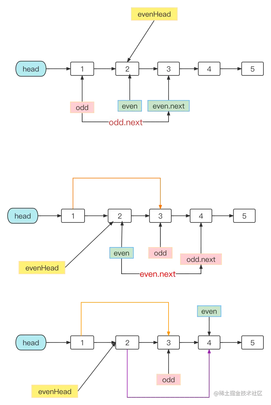
328. 奇偶链表

解题思路:

  1. 因为是奇偶索引的节点进行排序后,进行奇-偶拼接,所以还需要指向偶链表的指针。

  2. 维护两个指针 oddeven 分别指向奇数节点和偶数节点。

lianbiao.png

148. 排序链表

解题思路:

采用自顶向下进行归并排序:

  1. 利用快慢双指针进行拆飞链表
  2. 对两个链表进行排序
  3. 合并两个链表

Review: 独立 transform 属性

独立 transform 属性: translate, rotate,scale。已在 Chrome 104、Safari 和 Firefox 已支持(Edge 暂不支持)。并且在@keyframes 中可以直接针对transform的每个特性进行转换,不用计算中间复杂值。

以前的写法:

.target {
  transform: translateX(50%) rotate(30deg) scale(1.2);
}
@keyframes anim {
  0% { transform: translateX(0%); }
  5% { transform: translateX(5%) rotate(90deg) scale(1.2); }
  10% { transform: translateX(10%) rotate(180deg) scale(1.2); }
  90% { transform: translateX(90%) rotate(180deg) scale(1.2); }
  95% { transform: translateX(95%) rotate(270deg) scale(1.2); }
  100% { transform: translateX(100%) rotate(360deg); }
}

现在的写法:

其中无论写的顺序如何,最终都是按translate -> rotate ->scale进行编译。

.target {
  translate: 50% 0;
  rotate: 30deg;
  scale: 1.2;
}
@keyframes anim {
  0% { translate: 0% 0; }
  100% { translate: 100% 0; }
​
  0%, 100% { scale: 1; }
  5%, 95% { scale: 1.2; }
​
  0% { rotate: 0deg; }
  10%, 90% { rotate: 180deg; }
  100% { rotate: 360deg; }
}

Review:Import maps

新增js对于第三方包的导入方式,相比较与之前的

<script type="module">
  import dayjs from 'dayjs';
​
  console.log(dayjs('2019-01-25').format('YYYY-MM-DDTHH:mm:ssZ[Z]'));
</script>
const dayjs = require('dayjs') // CommonJSimport dayjs from 'dayjs'; // webpack

import maps支持:

  1. cdn, 文件, 包
<script type="importmap">
{
  "imports": {
    "react": "https://cdn.skypack.dev/react@17.0.1",
    "react-dom": "https://cdn.skypack.dev/react-dom",
    "square": "./modules/square.js",
    "lodash": "/node_modules/lodash-es/lodash.js"
  }
}
</script>
  1. 支持整个包引入
<script type="importmap">
{
  "imports": {
    "lodash/": "/node_modules/lodash-es/"
  }
}
</script>
  1. 动态引入
<script>
  const importMap = {
    imports: {
      lazyload: 'IntersectionObserver' in window
        ? './lazyload.js'
        : './lazyload-fallback.js',
    },
  };
​
  const im = document.createElement('script');
  im.type = 'importmap';
  im.textContent = JSON.stringify(importMap);
  document.currentScript.after(im);
</script>
​
  1. 引入文件,url是相对路径
<script type="importmap" src="importmap.json"></script>

对于浏览器是否支持这个特性

if (HTMLScriptElement.supports && HTMLScriptElement.supports('importmap')) {
  // import maps is supported
}

\