排序

105 阅读4分钟

本文已参与「新人创作礼」活动,一起开启掘金创作之路。


插入排序

插入排序的前提是未插入时该序列有序在这里插入图片描述 假如是从小到大排序,插入的数为key,从右向左找小于等于key的值,如果不满足那么原来的向后移动一位进行覆盖,直到满足或者找完进行插入。 重复上面的操作。

void InsertSort(int* a, int n)
{
	int i = 0;
	for (i = 0; i < n-1; i++)
	{
		int end=i;
		int key = a[end + 1];
		while (end>=0)
		{
			if (a[end] <= key)
				break;
			else
				a[end + 1] = a[end];
			end--;
		}
		a[end + 1] = key;
	}
	
}

==时间复杂度O(n*n)== 该排序适合接近有序的情况下,在该种情况下==时间复杂度接近O(n)==

希尔排序

有插入排序演变过来 希尔排序有两个步骤: 1.预排序(尽可能变得有序) 2.插入排序

例: 预排序:把待排序的一组数分为gap组,每一组进行插入排序

在这里插入图片描述 把这10组数分成3组: 第1组:2,5,3,0 第2组:4,1,8 第3组:6,9,7 在这里插入图片描述 经过预排之后的顺序 在这里插入图片描述 最后全部的进行插入排序,就可以得到有序的序列。 上面例子的代码:

void ShellSort(int* a, int n)
{
	int gap = 3;
	for (int i = 0; i < n-gap; i++)
	{
		
		int end=i;
		int key = a[end + gap];
		while (end >= 0)
		{
			if (a[end] <= key)
				break;
			else
				a[end + gap] = a[end];
			end -= gap;
		}
		a[end + gap] = key;
	}
	InsertSort(a, n);
}

希尔排序动态图 在这里插入图片描述

void ShellSort(int* a, int n)
{
	int gap = n;
	while (gap>1)
	{
		gap = gap / 2;
		for (int i = 0; i < n-gap; i++)
		{
			int end = i;
			int key = a[end + gap];
			while (end >= 0)
			{
				if (a[end] <= key)
					break;
				else
					a[end + gap] = a[end];
				end -= gap;
			}
			a[end + gap] = key;
		}
	}
	
}

选择排序

在这里插入图片描述 选择排序很简单,每一次选出最小的反在前面,选出最大的放在后面。

void SelectSort(int* a, int n)
{
	int min, max;
	int begin = 0, end = n - 1;	
	while (begin < end)
	{
		min = max = begin;
		for (int i = begin; i <= end; i++)
		{
			if (a[min] > a[i])
				min = i;
			if (a[max] < a[i])
				max = i;
		}
		swap(&a[min], &a[begin]);
		//注意
		if (begin == max)
			max = min;
		swap(&a[max], &a[end]);
		begin++;
		end--;
	}
}

注意两两交换的情况: 如果这4个下标指向的各不相同时,两两交换没有任何问题。 唯一要注意的情况是begin==max的时候,必须修改max,因为此时max的值不是最大而是变成最小,需要修改max,注意不能修改end,begin,end为边界控制。end==min的这种情况不需要修改,因为max没有变,还是要跑到最后的。 ==时间复杂度O(N*N)==

堆排序

在这里插入图片描述

void AdjustDwon(int* a, int n, int root)
{
	int father = root;
	int child = 2 * father + 1;
	while (child <n)
	{
		if (child<n - 1 && a[child]<a[child + 1])
			child++;
		if (a[father] < a[child])
		{
			swap(&a[father], &a[child]);
			father = child;
			child = 2 * father + 1;
		}
		else
			return;
	}
}
void HeapSort(int* a, int n)
{
	int i = 0;
	for (i = (n - 1 - 1) / 2; i >= 0; i--)
	{
		AdjustDwon(a, n, i);
	}

	for (i = n - 1; i > 0; i--)
	{
		swap(&a[0], &a[i]);
		AdjustDwon(a, i-1, 0);
	}
}

冒泡排序

在这里插入图片描述

void BubbleSort(int* a, int n)
{
	int begin = 0;
	int end = n - 1;
	for (int i = begin; i < n-1; i++)
	{
		for (int j = begin; j < end; j++)
		{
			if (a[j+1] < a[j])
				swap(&a[j], &a[j+1]);
		}
		end--;
	}
}

快速排序

在这里插入图片描述 快速排序的基本思路就是:选出一个基值,一般是选取最左边的为基值,然后从右边开始进行遍历,假设是按从小到大的顺序,那么从右边找小的,找到小的之后,在从左边开始找最大的,找到之后两者进行交换。然后继续重复上面的过程,直到左边大于等于右边的时候停止,然后和基数进行交换。 这是一轮

int PartSort1(int* a, int left, int right)
{
	int keyi = left;
	while (left < right)
	{
		while (left < right && a[keyi] <= a[right])
			right--;
		while (left < right && a[left] <= a[keyi])
			left++;
		swap(&a[left], &a[right]);
	}
	swap(&a[keyi], &a[right]);
	keyi = left;
	return keyi;
}

坑位法:把基数作为坑位,从右边开始找小(比基数小)的,找到之后填入坑位,该位置变成坑位,然后从左边开始找大,然后再填入坑位,直到找完(左边大于等于右边),把基数填入坑位。

int PartSort2(int* a, int left, int right)
{
	int keyi= left;
	int temp = a[left];
	while (left < right)
	{
		while (left<right&&a[right] >= temp)
		{
			right--;
		}
		a[keyi] = a[right];
		keyi = right;
		while (left < right && a[left] <= temp)
		{
			left++;
		}
		a[keyi] = a[left];
		keyi = left;
	}
	a[keyi] = temp;
	return keyi;
}

前后指针法: 前指针从基数前一个位置开始,后指针从基数位置开始。前指针找小,当找到小的时候,后指针加一,然后前后指针指向的数值进行交换,然后前指针继续找小,直到查找完。

int PartSort3(int* a, int left, int right)
{
	int keyi = left;
	int front = keyi + 1;
	int back = keyi;
	while (front <= right)
	{
		if (a[front] <= a[keyi])
		{
			back++;
			swap(&a[front], &a[back]);
		}
		front++;
	}
	swap(&a[back], &a[keyi]);
	keyi = back;
	return keyi;
}

上面描述的是一轮排序,每一轮排好之后,都可以确定好排好序之后基数的位置,基数左边是比它小的,右边是比它大的,左边继续排序,右边在继续排序。当还剩一个需要排序的时候就停止排序了。

void QuickSort(int* a, int left, int right)
{
	if (left >= right)
		return;
	int keyi = left;
	//keyi = PartSort1(a, left, right);
	//keyi = PartSort2(a, left, right);
	keyi = PartSort3(a, left, right);
	QuickSort(a, left, keyi - 1);
	QuickSort(a, keyi + 1, right);
}

上面这种排序还不可以,因为他的最坏的时间复杂度为==O(N*N)==,我们取的基数最好是该组有序数的中间值,但是这个值也不容易在无序中找到,此时我们用3数取中法,把最边的值,最右边的值,还有中间的值,3者进行比较,次大的为基数。为了保证还是上面的方法,我们把基数和最左边的数进行交换。

int ThreeIn(int* a, int left, int right)
{
	int middle = left + (right - left) / 2;
	if (a[middle] < a[left])
	{
		if (a[left] < a[right])
			return left;
		else if (a[middle] < a[right])
			return right;
		else
			return middle;
	}
	else
	{
		if (a[middle] < a[right])
			return middle;
		else if (a[left] < a[right])
			return right;
		else
			return left;
	}
}
void QuickSort(int* a, int left, int right)
{
	if (left >= right)
		return;
	int keyi = left;
	int x = ThreeIn(a, left, right);
	swap(&a[keyi], &a[x]);
	//keyi = PartSort1(a, left, right);
	//keyi = PartSort2(a, left, right);
	keyi = PartSort3(a, left, right);
	QuickSort(a, left, keyi - 1);
	QuickSort(a, keyi + 1, right);
}

==时间复杂度O(N*logN)==

以最左边为基数,为什么从先右边开始呢? 在这里插入图片描述 在L与R交换的过程中没有什么可以讨论的,最主要的是相遇的时候和基数进行交换的情况: 1.R遇见L,此时L为最小的或者是基数,交换之后,左小右大。 2.L遇见R: (1)L与R没有交换 R所处的位置为小,R右边都是大,左边都是小,可以与基值进行交换。 (2)L与R交换 交换过后R还是会继续移动到小的地方,然后和(1)一样。

我们再讨论选左边为基值,还是讨论相遇的情况 1.L遇见R (1)没有发生交换就相遇了,无法判断相遇时与基值的大小。 (2)L与R交换过后再相遇,此时相遇的为大,不能和基值进行交换。 2.R遇见L R遇见L说明R与L交换过,此时基值是小的,可以交换。 综上所述:从左边开始并不能完全保证相遇的地方为小的。 ==非递归形式的快速排序== 1.用栈进行实现 用栈储存一组数的上下界,如果从左开始选基数的话,根据栈的特性,我们先储存左边界,再储存右边界。每次排序都从栈中拿出2个数据。当向栈中储存边界的时候要主要边界直接有没有元素。

void QuickSortNonR1(int* a, int left, int right)
{

	Stack p;
	InitStack(&p);
	StackPush(&p, left);
	StackPush(&p, right);
	while (!StackEmpty(&p))
	{
		right = StackTop(&p);
		StackPop(&p);
		left = StackTop(&p);
		StackPop(&p);
		int keyi = PartSort3(a, left, right);
		if (keyi + 1 < right)
		{
			StackPush(&p, keyi+1);
			StackPush(&p, right);
		}
		if (keyi - 1 > left)
		{
			StackPush(&p, left);
			StackPush(&p, keyi-1);
		}
	}
	StackDestroy(&p);
}

2.用队列实现 根据队列的性质,先储存右边界,再储存左边界。后面的过程和栈类似

void QuickSortNonR2(int* a, int left, int right)
{
	Queue p;
	QueueInit(&p);
	QueuePush(&p, right);
	QueuePush(&p, left);
	while (!QueueEmpty(&p))
	{
		right = QueueFront(&p);
		QueuePop(&p);
		left= QueueFront(&p);
		QueuePop(&p);
		int keyi = PartSort3(a, left, right);
		
		if (keyi - 1 > left)
		{
			
			QueuePush(&p, keyi - 1);
			QueuePush(&p, left);
		}
		if (keyi + 1 < right)
		{
			
			QueuePush(&p, right);
			QueuePush(&p, keyi + 1);
		}
	}
	QueueDestroy(&p);

}

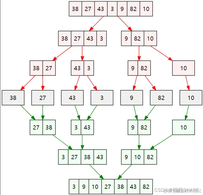
归并排序

在这里插入图片描述 在这里插入图片描述 归并排序是先把待排序的集合无限划分,直到划分为有序的区间(其实就是只含一个数),对每个有序的区间进行归并,又得到了较大的有序区间,然后再归并,最后变成有序。这里在合并的时候需要开辟新的空间。

void merge_sort(int* a, int* temp, int left,int right)
{
	//控制返回的条件
	if (left >= right)
		return;
	int mid = left + (right - left) / 2;
	//不断分割区间left,mid],[mid+1,right]

	merge_sort(a, temp, left, mid);
	merge_sort(a, temp, mid+1, right);
	//归并
	int L1 = left, R1 = mid;
	int L2 = mid+1, R2 = right;
	int i = L1;
	//区间存在
	while (L1 <= R1 && L2 <= R2)
	{
		if (a[L1] <= a[L2])
			temp[i++] = a[L1++];
		else
			temp[i++] = a[L2++];
	}
	while (L1 <= R1)
		temp[i++] = a[L1++];
	while (L2 <= R2)
		temp[i++] = a[L2++];
	memcpy(a+left, temp+left, sizeof(int) * (right - left+1));
}

void MergeSort(int* a, int n)
{
	int* temp = (int*)malloc(sizeof(int) * n);

	merge_sort(a, temp, 0,n-1);

	free(temp);
}

==归并排序的非递归写法== 从递归的里面可以发现,先是1个1个的归,然后是2个2个的归········· 在这个写法中,要注意边界的问题

void MergeSortNonR(int* a, int n)
{
	int* temp = (int*)malloc(sizeof(int) * n);
	if (temp == NULL)
		exit(-1);
	int gap = 1;
	//gap表示有几个几个有序,1为1个1个一组有序,2表示2个2个一组有序
	while (gap < n)
	{
		int left1 = 0;
		while (left1<n)
		{
			int right2 = left1 + 2*gap-1;
			int mid = (left1 + right2) / 2;
			int right1 = mid, left2 = mid + 1;
			int i = left1; int x = left1;
			if (right1 >= n)
			{
				right1 = n - 1;
				left2 = n;
				right2 = n-1;
			}
			else if (left2 >= n)
			{
				left2 = n;
				right2 = n-1;
			}
			else if (right2 >= n)
			{
				right2 = n - 1;
			}
			while (left1 <= right1 && left2 <= right2)
			{
				if (a[left1] <= a[left2])
					temp[i++] = a[left1++];
				else
					temp[i++] = a[left2++];
			}
			while (left1 <= right1)
				temp[i++] = a[left1++];
			while (left2 <= right2)
				temp[i++] = a[left2++];

			memcpy(a + x, temp + x, sizeof(int) * (right2 - x + 1));
			left1 = right2 + 1;
		}
		gap *= 2;
	}
	free(temp);
}

计数排序

给定一组数,确定该组数的范围(最大与最小之间的范围),申请在这范围内的空间,统计每个数出现的次数。最后从新拷贝到原数据中

void CountSort(int* a, int n)
{
	int min = a[0], max = a[0];
	for (int i = 0; i < n; i++)
	{
		if (min > a[i])
			min = a[i];
		if (max < a[i])
			max = a[i];
	}
	int range = max - min+1;
	int* temp = calloc(range, sizeof(int));
	for (int i = 0; i < n; i++)
	{
		temp[a[i] - min]++;
	}
	for (int i = 0,j=0; i < range; i++)
	{
		while (temp[i]--)
			a[j++] = i + min;
	}
}

912.排序数组