解除限制!阿里,快手,美团等一线大厂Java内部面试资料开放下载

118 阅读2分钟

之前参加了一个技术论坛,有幸认识几位大佬,本着“近朱者赤近墨者黑”的原则,梦想有朝一日也当上大佬的我只好厚着脸皮要资料,据说有不少小伙伴靠这份秘籍成功掌握了Java的核心技能,拿到了 BAT Offer

今天无私分享给你们,感谢的话别多说,一起加油当大佬吧!

这份文档含概了 Java 技能图谱+开源框架源码+视频解析+大厂面试真题等~

第一份资料针对已经处于和正在奔向这个行业的所有人,不论你是想实现技术的进阶,还是 Java 行业的入门,都可以从这份 《Java架构师图谱》 中理清思路,为自己制定一个清晰、系统的学习计划。

图片将Java 的学习分为 15 大模块,每个阶段都层层理清关系, 帮助你快速 get 当下Java 领域主流技术、新潮流技术以及延伸的团队管理知识。

第二份资料是 《开源框架源码剖析》 。很多时候用一个框架来做开发,我们虽然知道怎么配置或怎么写,但心里是黑的,出问题后也只能百度找相同错误的解决办法。

GitHub热门开源项目合集

但如果懂得源码,那么我们心里是有底的,也许写出来的代码一样,但是底气完全不一样。

另外,通过剖析解读开源框架的源码,我们还能学习一下它的设计思路和架构理念,这些东西对提升个人技术和框架思维能力非常有帮助。

所以第三份资料就是字节跳动、美团、快手等大厂200+道 Java 岗位的面试真题。包括微服务、分布式、并发编程及其他多个方面,例如:Redis 有几种数据类型?如何保证数据库和缓存的数据一致性?MySQL怎么创建合理索引、索引怎么优化?

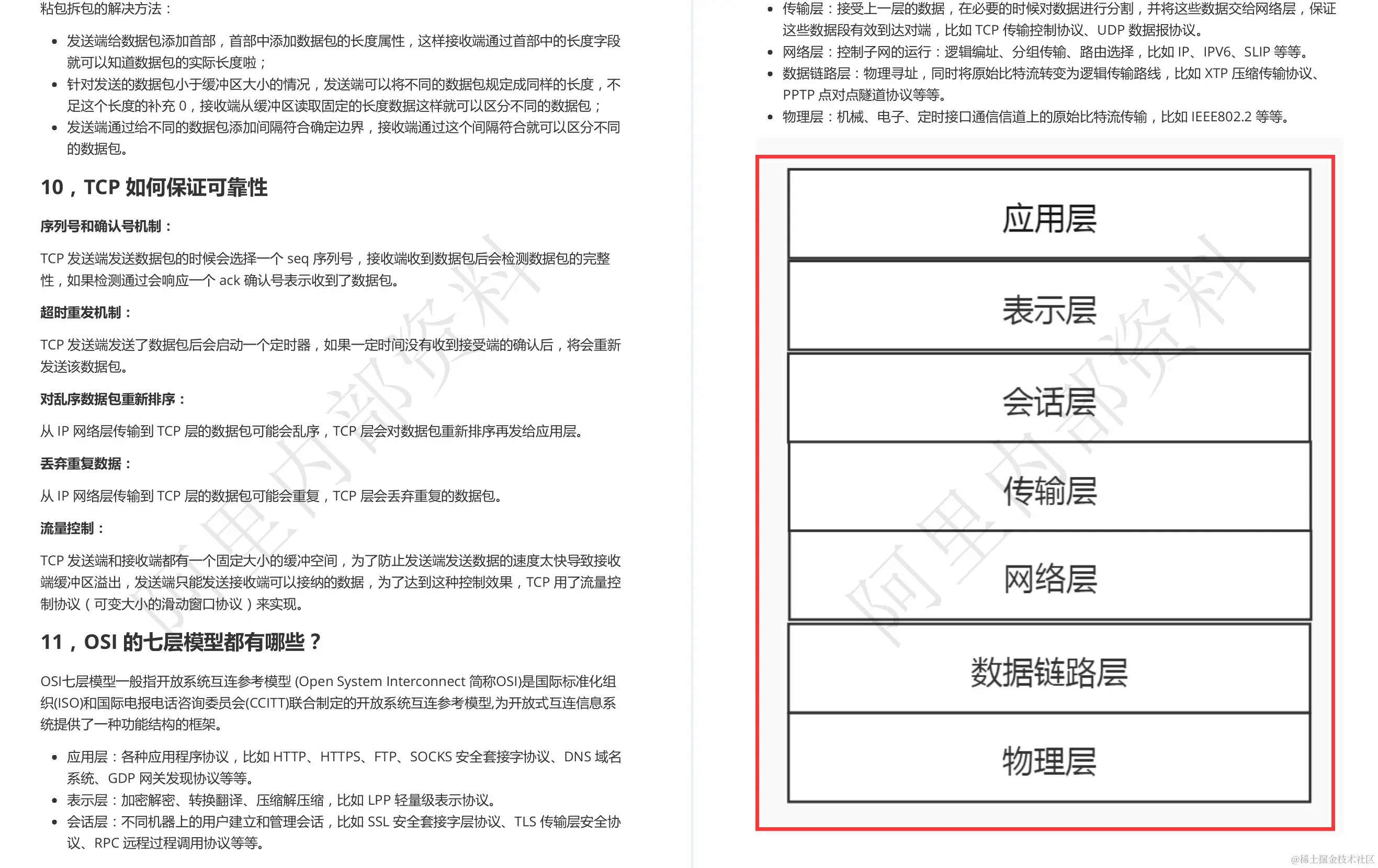
相信看这个封面就不用我多说,阿里内容资料合集,左侧是内容知识点,下面会给大家分享 出这份资料的部分内容

内容展示:

需要获取的小伙伴可以直接点击此处即可获取

软实力