N 叉树的层序遍历 · 8 月更文挑战

65 阅读2分钟

携手创作,共同成长!这是我参与「掘金日新计划 · 8 月更文挑战」的第17天,点击查看活动详情

一、题目描述:

给定一个 N 叉树,返回其节点值的层序遍历。(即从左到右,逐层遍历)。

树的序列化输入是用层序遍历,每组子节点都由 null 值分隔(参见示例)。

示例 1:

img

输入:root = [1,null,3,2,4,null,5,6] 输出:[[1],[3,2,4],[5,6]] 示例 2:

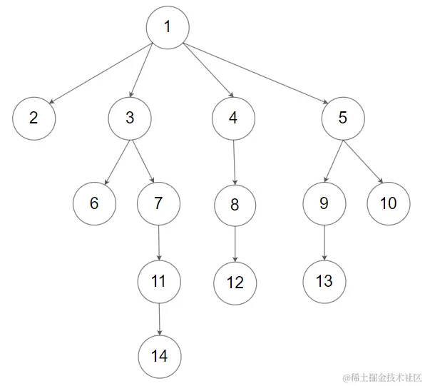
img

输入:root = [1,null,2,3,4,5,null,null,6,7,null,8,null,9,10,null,null,11,null,12,null,13,null,null,14] 输出:[[1],[2,3,4,5],[6,7,8,9,10],[11,12,13],[14]]

提示:

树的高度不会超过 1000 树的节点总数在 [0, 10^4] 之间

来源:力扣(LeetCode) 链接:leetcode.cn/problems/n-… 著作权归领扣网络所有。商业转载请联系官方授权,非商业转载请注明出处。

二、思路分析:

 N叉树的层序遍历和二叉树的层序遍历逻辑相同,代码略有不同。N叉树的层序遍历本质上就是 BFS 算法。   将二叉树的层序遍历和N叉树的层序遍历做比较:

N叉树使用 for 循环将该节点的子节点加入到队列中。二叉树只有左右两个子节点,就可能存在左右子节点非空的情况,二叉树中需要进行判断。而N叉树中, children 字段中装的就是非空的子节点,不需要进行子节点的非空判断。

三、AC 代码:

class Solution {
    public List<List<Integer>> levelOrder(Node root) {
        List<List<Integer>> res = new LinkedList<>();
        if (root == null) {
            return res;
        }
​
        Queue<Node> q = new LinkedList<>();
        q.offer(root);
​
        while (!q.isEmpty()) {
            int sz = q.size();
            List<Integer> level = new LinkedList<>();
            for (int i = 0; i < sz; i++) {
                Node cur = q.poll();
                level.add(cur.val);
                // 将 cur 的子节点加入队列
                for (Node child : cur.children) {
                    q.offer(child);
                }
            }
            res.add(level);
        }
        return res;
    }
}
​

四、总结:

image.png

掘友们,解题不易,留下个赞或评论再走吧!谢啦~ 💐

希望对你有帮助

期待下次再见~

🌇 点赞 👍 收藏 ⭐留言 📝 一键三连 ~关注Jam,从你我做起!