【课程作业经验】基于MIndSpore的梯度下降实验

112 阅读2分钟

基于mindspore的梯度下降实验

基于机器学习实践课程完成的相关使用mindspore深度学习框架完成的任务,写一些分享心得。

数据准备

使用numpy生成数据,之后使用mindspore的tensor进行转换:

x = np.array([55,71,68,87,101,87,75,78,93,73])
y = np.array([91,101,87,109,129,98,95,101,104,93])

x = Tensor(x.astype(np.float32))
y = Tensor(y.astype(np.float32))
复制

解析解

def ols_algebra(x, y):
    '''
    解析解
    '''
    n = len(x)
    w1 = (n*sum(x*y) - sum(x)*sum(y)) / (n*sum(x*x) - sum(x)*sum(x))
    w0 = (sum(x*x)*sum(y) - sum(x)*sum(x*y)) / (n*sum(x*x) - sum(x)*sum(x))

    return w1,w0
复制

梯度下降解

def ols_gradient_descent(x,y,lr,num_iter):
    '''
    梯度下降解
    '''
    w1 = 0
    w0 = 0
    for i in range(num_iter):
        y_hat = (w1 * x)+ w0
        w1_gradient = -2 * sum(x*(y-y_hat))
        w0_gradient = -2*sum(y-y_hat)
        w1 -=lr * w1_gradient
        w0 -= lr* w0_gradient
    return w1,w0
复制

画图进行比较

def plot_pic(w1,w0,w1_,w0_,x,y):
    '''
    画图
    '''
    fig, axes = plt.subplots(1,2, figsize=(15,5))
    w1 = w1.asnumpy()
    w0 = w0.asnumpy()
    w1_ = w1_.asnumpy()
    w0_ = w0_.asnumpy()
    x = x.asnumpy()
    y = y.asnumpy()

    axes[0].scatter(x,y)
    axes[0].plot(np.array([50,110]), np.array([50,110])*w1 + w0, 'r')
    axes[0].set_title("OLS")

    axes[1].scatter(x,y)
    axes[1].plot(np.array([50,110]), np.array([50,110])*w1_ + w0_, 'r')
    axes[1].set_title("Gradient descent")

    plt.show()
复制

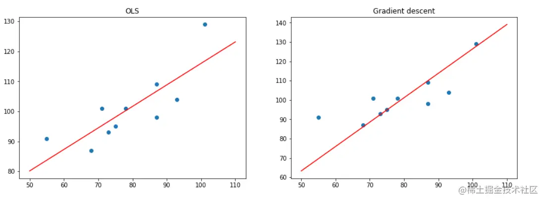
结果

可以看到最终梯度下降得到了和解析解极其相似的结果:

image.png

完整代码

'''
使用mindspore的Tensor进行修改,除画图外中间变量类型为mindspore的tensor类型
'''
import numpy as np
import matplotlib.pyplot as plt
from mindspore import Tensor

def ols_algebra(x, y):
    '''
    解析解
    '''
    n = len(x)
    w1 = (n*sum(x*y) - sum(x)*sum(y)) / (n*sum(x*x) - sum(x)*sum(x))
    w0 = (sum(x*x)*sum(y) - sum(x)*sum(x*y)) / (n*sum(x*x) - sum(x)*sum(x))
    
    return w1,w0


def ols_gradient_descent(x,y,lr,num_iter):
    '''
    梯度下降解
    '''
    w1 = 0
    w0 = 0
    for i in range(num_iter):
        y_hat = (w1 * x)+ w0
        w1_gradient = -2 * sum(x*(y-y_hat))
        w0_gradient = -2*sum(y-y_hat)
        w1 -=lr * w1_gradient
        w0 -= lr* w0_gradient
    return w1,w0

def plot_pic(w1,w0,w1_,w0_,x,y):
    '''
    画图
    '''
    fig, axes = plt.subplots(1,2, figsize=(15,5))
    w1 = w1.asnumpy()
    w0 = w0.asnumpy()
    w1_ = w1_.asnumpy()
    w0_ = w0_.asnumpy()
    x = x.asnumpy()
    y = y.asnumpy()

    axes[0].scatter(x,y)
    axes[0].plot(np.array([50,110]), np.array([50,110])*w1 + w0, 'r')
    axes[0].set_title("OLS")

    axes[1].scatter(x,y)
    axes[1].plot(np.array([50,110]), np.array([50,110])*w1_ + w0_, 'r')
    axes[1].set_title("Gradient descent")

    plt.show()

if __name__ == "__main__":
    x = np.array([55,71,68,87,101,87,75,78,93,73])
    y = np.array([91,101,87,109,129,98,95,101,104,93])

    x = Tensor(x.astype(np.float32))
    y = Tensor(y.astype(np.float32))

    w1,w0 = ols_algebra(x,y)
    print(w1)
    print(w0)

    w1_,w0_ = ols_gradient_descent(x,y,lr = 0.00001, num_iter = 500)
    print(w1_)
    print(w0_)

    plot_pic(w1,w0,w1_,w0_,x,y)

    w1_,w0_ = ols_gradient_descent(x,y,lr = 0.00001, num_iter = 120000)
    print(w1_)
    print(w0_)

    plot_pic(w1,w0,w1_,w0_,x,y)