[23种设计模式][创建型]16.抽象工厂模式

93 阅读2分钟

携手创作,共同成长!这是我参与「掘金日新计划 · 8 月更文挑战」的第16天,点击查看活动详情

1.意图:

提供一个创建一系列相关或相互依赖对象的接口,而无需指定它们具体的类。

2.适用性:

  • 一个系统要独立于它的产品的创建、组合和表示时。
  • 一个系统要由多个产品系列中的一个来配置时。
  • 当你要强调一系列相关的产品对象的设计以便进行联合使用时。
  • 当你提供一个产品类库,而只想显示它们的接口而不是实现时。

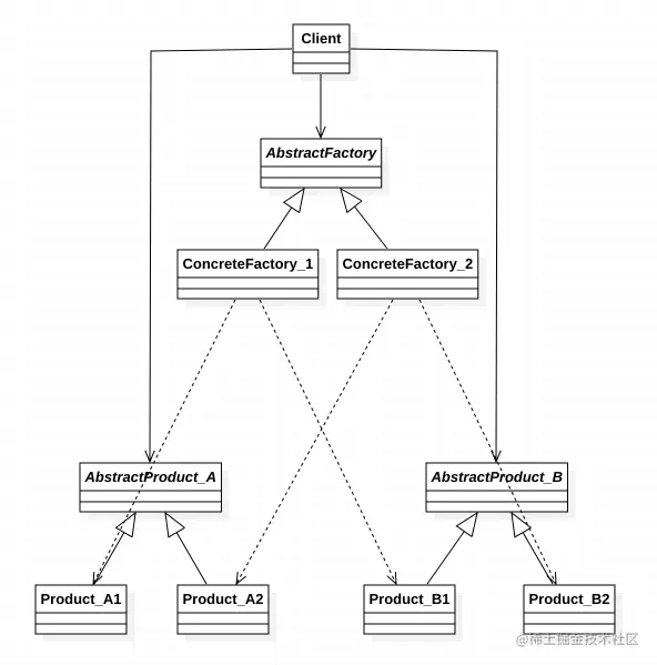
3.抽象工厂(Abstract Factory)模式的构成:

  1. 抽象工厂角色(Abstract Factory):声明生成抽象产品的方法
  2. 具体工厂角色(Concrete Factory):执行生成抽象产品的方法,生成一个具体的产品
  3. 抽象产品(Abstract Product):为一种产品声明接口
  4. 具体产品(Concrete Product):定义具体工厂生成的具体产品的对象,实现产品接口
  5. 客户角色(Client):我们的应用程序,使用抽象产品和抽象工厂生成对象

4.抽象工厂模式UML类图:

Image.png

5.抽象工厂模式UML时序图:

Image.png

6.总结:

  • “抽象工厂模式”VS“工厂方法模式”: 工厂方法模式:
  1. 一种产品对应一个工厂,一个工厂只能生产一种产品
  • 抽象工厂模式:
  1. 一个工厂可能生产多种(2+)产品
  2. 同一个工厂生产的产品之间存在关联

7.代码示例:

Image.png 抽象产品A:

public abstract class AbstractProductA {
}

具体产品A1:

public class ProductA1 extends AbstractProductA {

}

具体产品A2:

public class ProductA2 extends AbstractProductA {

}

抽象产品B:

public abstract class AbstractProductB {

    public abstract void interact(AbstractProductA a);
}

具体产品B1:

public class ProductB1 extends AbstractProductB {

    @Override
    public void interact(AbstractProductA a) {
        System.out.println(this.getClass().getName() + " interact with " + a.getClass().getName());
    }
}

具体产品B2:

public class ProductB2 extends AbstractProductB {

    @Override
    public void interact(AbstractProductA a) {
        System.out.println(this.getClass().getName() + " interact with " + a.getClass().getName());
    }
}

抽象工厂角色:

public abstract class AbstractFactory {

    public abstract AbstractProductA createProductA();

    public abstract AbstractProductB createProductB();
}

具体工厂角色1:

public class ConcreteFactory1 extends AbstractFactory {

    @Override
    public AbstractProductA createProductA() {
        return new ProductA1();
    }

    @Override
    public AbstractProductB createProductB() {
        return new ProductB1();
    }
}

具体工厂角色2:

public class ConcreteFactory2 extends AbstractFactory {

    @Override
    public AbstractProductA createProductA() {
        return new ProductA2();
    }

    @Override
    public AbstractProductB createProductB() {
        return new ProductB2();
    }
}

客户角色:

public class Client {

    private AbstractProductA a;
    private AbstractProductB b;

    public Client(AbstractFactory factory) {
        a = factory.createProductA();
        b = factory.createProductB();
    }

    public void run() {
        b.interact(a);
    }
}

测试类:

public class TestMain {

    public static void main(String[] args) {

        AbstractFactory factory1 = new ConcreteFactory1();

        Client client1 = new Client(factory1);

        client1.run();

        System.out.println("----------");

        AbstractFactory factory2 = new ConcreteFactory2();

        Client client2 = new Client(factory2);

        client2.run();
    }
}