基于FOC的无刷电机之滚动旋钮软硬件方案设计-综合

606 阅读1分钟
详情参考稚晖君详细设计,本文重在为笔者提供参考
https://pro.lceda.cn/editor#id=c4aad9461c3941228a784944eb500757,tab=*ea1285a601d44cf9a1745e113f64d01c

https://pro.lceda.cn/editor#id=c4aad9461c3941228a784944eb500757,tab=ea1285a601d44cf9a1745e113f64d01c|*1b6852811dfd4be39cbfc9ab767690c0

https://github.com/peng-zhihui/HelloWord-Keyboard

1 滚动旋钮模式

  • 摩擦力滚动(滚动页面INERTIA)
  • 多档开关(ENCODER)
  • 弹簧(向上推打开视图,下下推显示桌面SPRING)
  • 阻尼(类似调整音量DAMPED) image.png

2 PCB 硬件设计

2.1 选型

  • Dynamic组件主控的STM32F4,理论上可以替换为性价比更高的F1系列的,只要芯片具备一个高级定时器用于PWM生成、2个硬件SPI接口用于编码器和电子墨水屏通信、一个I2C接口用于OLED驱动,以及一个全速USB接口即可。
  • 电机的磁编码器芯片使用AS5047P,也是可以修改为其他更便宜的型号的比如MT6816等,当然也需要修改固件驱动代码。 image.png image.png image.png

2.2 原理图设计

image.png image.png image.png image.png

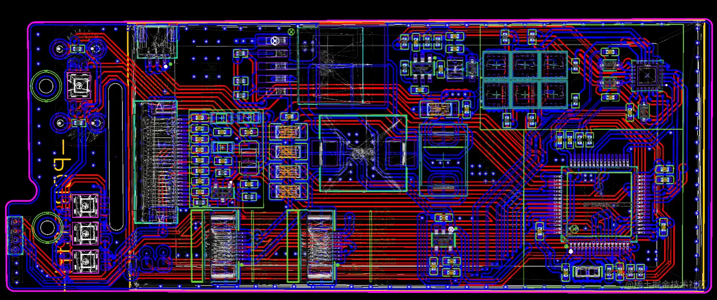
2.3 PCB设计

image.png image.png image.png image.png image.png