携手创作,共同成长!这是我参与「掘金日新计划 · 8 月更文挑战」的第15天,点击查看活动详情
学科信息维护
| 需求编号 息 | UC-04-05 |
|---|---|
| 优先级 | 高 |
| 名称 | 学科信息维护 |
| 描述 | 维护本校开设课程的学科信息。 |
| 角色 | 学校管理员 |
| 触发 | |
| 前提条件 | 登录成功,进入功能页面。 |
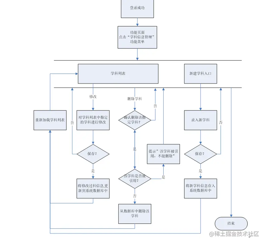
| 主流程 | 1、 点击“学科信息管理”,打开学科管理页面。2、 学科管理页面具有本校所有学科的列表和新建学科的入口。3、 选择“新建学科”,录入新学科的信息,并确认保存。将新学科信息存入数据库中。4、 返回2页面,看到新建的学科已经加入到学科列表中。 |
| 分支流程 | 3a、从学科列表中选择一个学科进行修改,确认修改后,将结果存入数据库中。3b、从学科列表中选择一个学科进行删除(被引用了的学科不能进行删除),在确认删除该学科后,删除该学科。提示“不能删除被引用学科”。 |
| 后置条件 | |
| 相关需求 | |
| 说明 |
年级信息维护
| 需求编号 息 | UC-04-06 |
|---|---|
| 优先级 | 高 |
| 名称 | 学校年级信息维护 |
| 描述 | 维护在本校中开设的年级信息。 |
| 角色 | 学校管理员 |
| 触发 | |
| 前提条件 | 登录成功,进入功能页面。 |
| 主流程 | 1、 点击“年级信息管理”,打开年级管理页面。2、 年级管理页面具有本校所有年级的列表和新建年级的入口。3、 选择“新建年级”,录入新年级的信息,并确认保存。将新年级信息存入数据库中。4、 返回2页面,看到新建的年级已经加入到年级列表中。 |
| 分支流程 | 3a、从年级列表中选择一个年级进行修改,确认修改后,将结果存入数据库中。3b、从年级列表中选择一个年级进行删除(被引用的年级不能删除),在确认删除该年级后,删除该年级,提示“不能删除被引用年级”。 |
| 后置条件 | |
| 相关需求 | |
| 说明 |
对学科管理员注册时,录入的学校信息进行维护。