对于各项生命周期,你知道多少?

401 阅读4分钟

携手创作,共同成长!这是我参与「掘金日新计划 · 8 月更文挑战」的第12天,点击查看活动详情

  生命周期:简单来说,就是一个组件从创建到销毁的整个过程

钩子函数

       1.作用:特定的时间点,执行特定的操作

       2.场景:组件创建完毕后,可以在created生命周期函数中发起Ajax请求,从而初始化data数据

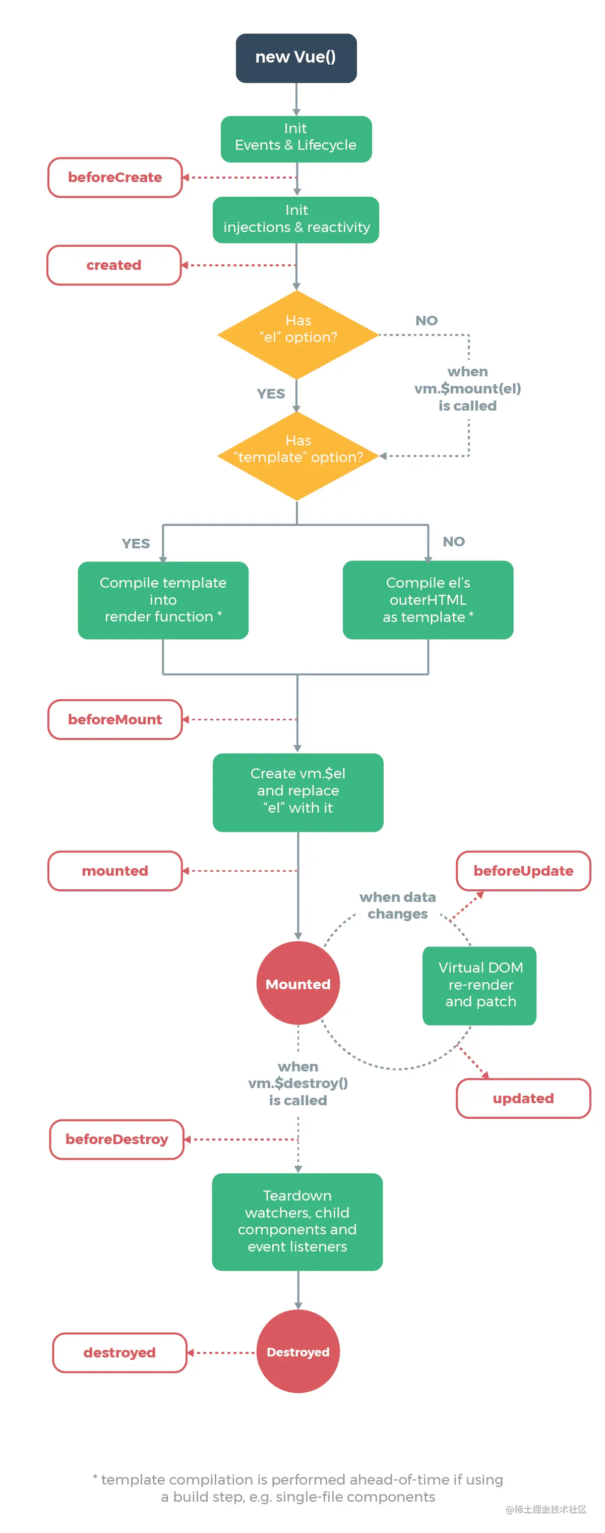
vue生命周期总共分为四个阶段八个方法

初始化、挂载、更新、销毁

初始化:beforeCreate、created

挂载:beforeMount、mounted

更新:beforeUpdate、updated

销毁:beforeDestroy、destroyed

但还有个特殊的 activated、deactivated 这是keep-alive(组件缓存) 组件激活时、停用时调用

vue3生命周期有

vue2中的beforeCreate、created换为  setup

挂载:beforeMount、mounted 变为 onBeforeMount、onMounted

更新:beforeUpdate、updated变为 onBeforeUpdate、onupdated

销毁:beforeDestroy、destroyed  变为  onBeforeUnmount、onUnmounted

小程序生命周期

主要分为三个部分

  •  应用的生命周期
  •  页面的生命周期
  •  组件的生命周期

应用的生命周期

生命周期说明
onLaunch小程序初始化完成时触发,全局只触发一次
onShow小程序启动,或从后台进入前台显示时触发
onHide小程序从前台进入后台时触发
onError小程序发生脚本错误或 API 调用报错时触发
onPageNotFound小程序要打开的页面不存在时触发
onUnhandledRejection()小程序有未处理的 Promise 拒绝时触发
onThemeChange系统切换主题时触发

页面的生命周期

生命周期说明作用
onLoad生命周期回调—监听页面加载发送请求获取数据
onShow生命周期回调—监听页面显示请求数据
onReady生命周期回调—监听页面初次渲染完成获取页面元素(少用)
onHide生命周期回调—监听页面隐藏终止任务,如定时器或者播放音乐
onUnload生命周期回调—监听页面卸载终止任务

组件的生命周期

生命周期说明
created生命周期回调—监听页面加载
attached生命周期回调—监听页面显示
ready生命周期回调—监听页面初次渲染完成
moved生命周期回调—监听页面隐藏
detached生命周期回调—监听页面卸载
error每当组件方法抛出错误时执行

小程序执行过程在最后面

1. 初始化阶段

1.new Vue() – Vue实例化(组件也是一个小的Vue实例)

2.Init Events & Lifecycle – 初始化事件和生命周期函数

3.beforeCreate – 生命周期钩子函数被执行

4.Init injections&reactivity – Vue内部添加data和methods等

5.created – 生命周期钩子函数被执行, 实例创建

6.接下来是编译模板阶段 –开始分析

7.Has el option? – 是否有el选项 – 检查要挂到哪里

没有. 调用$mount()方法

有, 继续检查template选项

 components/Life.vue - 创建一个文件


<script>
export default {
    data(){
        return {
            msg: "hello, Vue"
        }
    },
    // 一. 初始化
    // new Vue()以后, vue内部给实例对象添加了一些属性和方法, data和methods初始化"之前"
    beforeCreate(){
        console.log("beforeCreate -- 执行");
        console.log(this.msg); // undefined
    },
    // data和methods初始化以后
    // 场景: 网络请求, 注册全局事件
    created(){
        console.log("created -- 执行");
        console.log(this.msg); // hello, Vue

        this.timer = setInterval(() => {
            console.log("哈哈哈");
        }, 1000)
    }
}
</script>

App.vue - 引入使用

<template>
  <div>
    <h1>1. 生命周期</h1>
 	<Life></Life>
  </div>
</template>

<script>
import Life from './components/Life'
export default {
  components: {
    Life
  }
}
</script>

2.挂载阶段

mplate(要渲染的模板)

2.虚拟DOM挂载成真实DOM之前

3.beforeMount – 生命周期钩子函数被执行

4.Create … – 把虚拟DOM和渲染的数据一并挂到真实DOM上

5.真实DOM挂载完毕

6.mounted – 生命周期钩子函数被执行

​ 

components/Life.vue - 创建一个文件

<template>
  <div>
      <p>学习生命周期 - 看控制台打印</p>
      <p id="myP">{{ msg }}</p>
  </div>
</template>

<script>
export default {
    // ...省略其他代码
    
    // 二. 挂载
    // 真实DOM挂载之前
    // 场景: 预处理data, 不会触发updated钩子函数
    beforeMount(){
        console.log("beforeMount -- 执行");
        console.log(document.getElementById("myP")); // null

        this.msg = "重新值"
    },
    // 真实DOM挂载以后
    // 场景: 挂载后真实DOM
    mounted(){
        console.log("mounted -- 执行");
        console.log(document.getElementById("myP")); // p
    }
}
</script>

3.更新阶段

1.当data里数据改变, 更新DOM之前

2.beforeUpdate – 生命周期钩子函数被执行

3.Virtual DOM…… – 虚拟DOM重新渲染, 打补丁到真实DOM

4.updated – 生命周期钩子函数被执行

5.当有data数据改变 – 重复这个循环

components/Life.vue - 创建一个文件

准备ul+li循环, 按钮添加元素, 触发data改变->导致更新周期开始

<template>
  <div>
      <p>学习生命周期 - 看控制台打印</p>
      <p id="myP">{{ msg }}</p>
      <ul id="myUL">
          <li v-for="(val, index) in arr" :key="index">
              {{ val }}
          </li>
      </ul>
      <button @click="arr.push(1000)">点击末尾加值</button>
  </div>
</template>

<script>
export default {
    data(){
        return {
            msg: "hello, Vue",
            arr: [5, 8, 2, 1]
        }
    },
    // ...省略其他代码

    // 三. 更新
    // 前提: data数据改变才执行
    // 更新之前
    beforeUpdate(){
        console.log("beforeUpdate -- 执行");
        console.log(document.querySelectorAll("#myUL>li")[4]); // undefined
    },
    // 更新之后
    // 场景: 获取更新后的真实DOM
    updated(){
        console.log("updated -- 执行");
        console.log(document.querySelectorAll("#myUL>li")[4]); // li
    }
}
</script>

4.销毁阶段

1.当$destroy()被调用 – 比如组件DOM被移除(例v-if)

2.beforeDestroy – 生命周期钩子函数被执行

3.拆卸数据监视器、子组件和事件侦听器

4.实例销毁后, 最后触发一个钩子函数

5.destroyed – 生命周期钩子函数被执行

 components/Life.vue - 准备生命周期方法(Life组件即将要被删除)

<script>
export default {
    // ...省略其他代码
    
    // 四. 销毁
    // 前提: v-if="false" 销毁Vue实例
    // 场景: 移除全局事件, 移除当前组件, 计时器, 定时器, eventBus移除事件$off方法
    beforeDestroy(){
        // console.log('beforeDestroy -- 执行');
        clearInterval(this.timer)
    },
    destroyed(){
        // console.log("destroyed -- 执行");
    }
}
</script>

主要: App.vue - 点击按钮让Life组件从DOM上移除 -> 导致Life组件进入销毁阶段

<Life v-if="show"></Life>
<button @click="show = false">销毁组件</button>

<script>
    data(){
        return {
            show: true
        }
    },
</script>

应⽤的⽣命周期执行过程:

  • ⽤户⾸次打开⼩程序,触发 onLaunch(全局只触发⼀次)
  • ⼩程序初始化完成后,触发onShow⽅法,监听⼩程序显示
  • ⼩程序从前台进⼊后台,触发 onHide⽅法
  • ⼩程序从后台进⼊前台显示,触发 onShow⽅法
  • ⼩程序后台运⾏⼀定时间,或系统资源占⽤过⾼,会被销毁

⻚⾯⽣命周期的执行过程:

  • ⼩程序注册完成后,加载⻚⾯,触发onLoad⽅法
  • ⻚⾯载⼊后触发onShow⽅法,显示⻚⾯
  • ⾸次显示⻚⾯,会触发onReady⽅法,渲染⻚⾯元素和样式,⼀个⻚⾯只会调⽤⼀次
  • 当⼩程序后台运⾏或跳转到其他⻚⾯时,触发onHide⽅法
  • 当⼩程序有后台进⼊到前台运⾏或重新进⼊⻚⾯时,触发onShow⽅法
  • 当使⽤重定向⽅法 wx.redirectTo() 或关闭当前⻚返回上⼀⻚wx.navigateBack(),触发onUnload

当存在也应用生命周期和页面周期的时候,相关的执行顺序如下:

  • 打开小程序:(App)onLaunch --> (App)onShow --> (Pages)onLoad --> (Pages)onShow --> (pages)onRead
  • 进入下一个页面:(Pages)onHide --> (Next)onLoad --> (Next)onShow --> (Next)onReady
  • 返回上一个页面:(curr)onUnload --> (pre)onShow
  • 离开小程序:(App)onHide
  • 再次进入:小程序未销毁 --> (App)onShow(执行上面的顺序),小程序被销毁,(App)onLaunch重新开始执行.