iOS主题组件化框架塔建

418 阅读2分钟

前言

hello 这是我写的一个组件化架构,里面包含了主题化,react-navite组件等。我将讲解下我的构造思想,欢迎交流和点评。

效果图

组件化构造

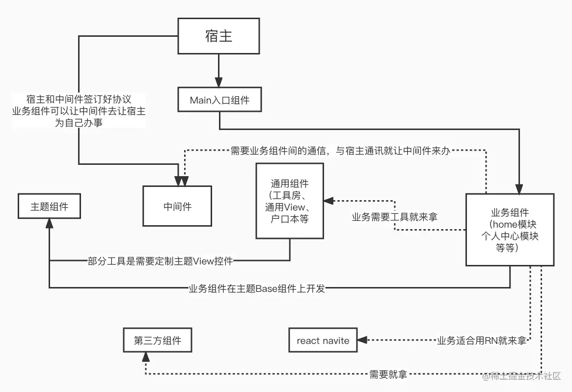
modularization_flow_chart.jpg

如图:我们的宿主App只和Main入口组件打交道,和中间件签订协议(其目的是帮助业务组件去执行任务,例如切换跟视图、推送业务等)。


 主题组件中写好了主题相关的方法颜色值等配置,和baseVC也放在主题里面,业务组件需要继承和使用主题组件开发。

 通用组件的定义是基础服务,里面包含了工具箱、户口本、本地化等一系列操作,供大家使用。

 中间件协调宿主和业务组件的任务,也协调业务组件之间的工作

 业务组件(主页组件、个人中心组件、人脸识别组件、购物车组件等等)

 第三方组件那个组件需要用就来拿(SDWebImage之类的)

 react navite组件,一些活动页,经常要改动的页面,适合用rn来写的,就用rn开发。

实现

使用pod本地库的方式来管理组件

podfile.jpeg

如图:主工程实际像是一个壳子,只负责运行,我们的本地组件都放到了Development Pods中,第三方组件和react navite组件则在Pods中。每一个组件安装依赖后都能可以单独运行编译,很大的方便了团队开发。

业务组件的实现规范

业务组件我比较习惯用MVVM的方式来实现,让VM管家去协调工作,VM拿到model,请求到数据后,将数据存起来。控制器注册管家的事件回调,来监听管家处理的任务执行情况,为此做出相应的处理。View和model都不会和控制器到交道,控制器只负责调用事件,处理事件。

示例:我的架构demo里面的home组件

homevm.jpeg

homevc.jpeg

demo地址

github地址:github.com/zezeyu/Smar…