Vue简明教程之入门

69 阅读11分钟

渐进式JavaScript 框架

易用、灵活、高效 vue官网

为什么推荐 vue

轻量级框架、简单易学、双向数据绑定、组件化、视图数据接口分离、虚拟DOM、运行熟读快

与其他 JS 框架的关联

  1. 借鉴 Angular 的模版数据绑定技术
  2. 借鉴 React 的组件化虚拟 DOM

模版语法

插值语法

  1. 功能: 用于解析标签体内容

  2. 语法: {{xxx}} ,xxxx 会作为 js 表达式解析

指令语法

  1. 功能: 解析标签属性、解析标签体内容、绑定事件

  2. 举例:v-bind:href = 'xxxx' ,xxxx 会作为 js 表达式被解析

  3. 说明:Vue 中有有很多的指令,此处只是用 v-bind 举个例子

数据绑定

单向数据绑定

  1. 语法:v-bind:href ="xxx" 或简写为 :href

  2. 特点:数据只能从 data 流向页面

双向数据绑定

  1. 语法:v-mode:value="xxx" 或简写为 v-model="xxx"

  2. 特点:数据不仅能从 data 流向页面,还能从页面流向 data

MVVM 模型

  1. M:模型(Model) :对应 data 中的数据

  2. V:视图(View) :模板

  3. VM:视图模型(ViewModel) : Vue 实例对象数据代理

MVVM

Vue中的数据代理:

​ 通过 vm 对象来代理 data 对象中属性的操作(读/写)

Vue中数据代理的好处:

​ 更加方便的操作 data 中的数据

基本原理:

​ 通过 Object.defineProperty( ) 把 data 对象中所有属性添加到 vm 上

​ 为每一个添加到 vm 上的属性,都指定一个getter/setter

​ 在 getter/setter 内部去操作(读/写)data 中对应的属性

事件处理

事件的基本使用

  1. 使用 v-on:xxx 或 @xxx 绑定事件,其中 xxx 是事件名

  2. 事件的回调需要配置在 methods 对象中,最终会在vm上

  3. methods 中配置的函数,不要用箭头函数!否则this就不是vm了

  4. methods 中配置的函数,都是被 Vue 所管理的函数,this 的指向是 vm 或 组件实例对象

  5. @click="demo" 和 @click="demo($event)" 效果一致,但后者可以传参

绑定监听

  1. v-on:xxx="fun"

  2. @xxx="fun"

  3. @xxx="fun(参数)"

  4. 默认事件形参: event

  5. 隐含属性对象: $event

事件修饰符

  1. .prevent : 阻止事件的默认行为(常用) event.preventDefault()

  2. .stop : 阻止事件冒泡(常用) event.stopPropagation()

  3. .capture 实现捕获触发事件的机制,从外往里进行事件执行

  4. .self 实现只有点击当前元素时候,才会触发事件处理函数

  5. .once 事件只触发一次(常用)

  6. .passive: 事件的默认行为立即执行,无需等待事件回调执行完毕

    .stop 和 .self 的区别: .self 只会阻止自己身上冒泡行为的触发,并不会真正阻止 冒泡的行为

键盘修饰符

Vue中常用的按键别名
  • 回车 => enter
  • 删除 => delete (捕获“删除”和“退格”键)
  • 退出 => esc
  • 空格 => space
  • 换行 => tab (特殊,必须配合keydown去使用)
  • 上 => up
  • 下 => down
  • 左 => left
  • 右 => right

Vue未提供别名的按键,可以使用按键原始的key值去绑定,但注意要转为kebab-case(短横线命名)

系统修饰键(用法特殊)

ctrl、alt、shift、meta

(1).配合keyup使用:按下修饰键的同时,再按下其他键,随后释放其他键,事件才被触发。

(2).配合keydown使用:正常触发事件。

也可以使用keyCode去指定具体的按键(不推荐)

Vue.config.keyCodes.自定义键名 = 键码,可以去定制按键别名

Vue.config.keyCodes.f2 = 113;

js里面的键盘事件对应的键码:

(www.cnblogs.com/wuhua1/p/66…)

计算属性

**定义:**要用的属性不存在,要通过已有属性计算得来

**原理:**底层借助了Objcet.defineproperty方法提供的getter和setter

get 函数什么时候执行?

(1). 初次读取时会执行一次

(2). 当依赖的数据发生改变时会被再次调用

**优势:**与methods实现相比,内部有缓存机制(复用),效率更高,调试方便

备注:

  1. 在 computed 对象中定义计算属性

  2. 计算属性最终会出现在vm上,直接读取使用即可

  3. 如果计算属性要被修改,那必须写set函数去响应修改,且 set 中要引起计算时依赖的数据发生改变

  4. 在引用的时候,一定不要加 () 去调用,直接把它 当作 普通 属性去使用就好

  5. 计算属性里的方法必须 return

data:{
  firstName:'张',
  lastName:'三',
  x:'你好'
},
computed:{
  fullName:{
    // get有什么作用?当有人读取fullName时,get就会被调用,且返回值就作为fullName的值
    // get什么时候调用?1.初次读取fullName时。2.所依赖的数据发生变化时。
    get(){
      // console.log(this) // 此处的this是 vm
      return this.firstName + '-' + this.lastName
    },
    // set什么时候调用? 当fullName被修改时。
    set(value){
      const arr = value.split('-')
      this.firstName = arr[0]
      this.lastName = arr[1]
    }
  },
  // 简写
  fullName(){
    console.log('get被调用了')
    return this.firstName + '-' + this.lastName
  }
}

监视属性

  1. 当被监视的属性变化时, 回调函数自动调用, 进行相关操作

  2. 监视的属性必须存在,才能进行监视!!

监视的两种写法:

(1). new Vue时传入watch配置

(2). 通过vm.$watch监视

const vm = new Vue({
  el:'#root',
  data:{
  	isHot:true,
  },
  watch:{
    // 正常写法
    isHot:{
      immediate:true, // 初始化时让handler调用一下
      // handler什么时候调用?当isHot发生改变时。
      handler(newValue,oldValue){
      	console.log('isHot被修改了',newValue,oldValue)
      }
    },
    // 简写
    isHot(newValue,oldValue){
      console.log('isHot被修改了',newValue,oldValue,this)
    }
  }
})

// 正常写法
vm.$watch('isHot',{
  immediate:true, //初始化时让handler调用一下
  //handler什么时候调用?当isHot发生改变时。
  handler(newValue,oldValue){
    console.log('isHot被修改了',newValue,oldValue)
  }
})
// 简写
vm.$watch('isHot',(newValue,oldValue)=>{
  console.log('isHot被修改了',newValue,oldValue,this)
})

深度监视

  1. Vue中的watch默认不监测对象内部值的改变(一层)

  2. 配置 deep: true 可以监测对象内部值改变(多层)

备注:

(1). Vue自身可以监测对象内部值的改变,但Vue提供的watch默认不可以!

(2). 使用watch时根据数据的具体结构,决定是否采用深度监视。

new Vue({
  el:'#root',
  data:{
    numbers:{
      a:1,
      b:1,
        c:{
          d:{
            e:100
          }
        }
    }
  },
  watch:{
    // 监视多级结构中某个属性的变化
    'numbers.a':{
      handler(){
      	console.log('a被改变了')
      }
    },
    // 监视多级结构中所有属性的变化
    numbers:{
    	deep:true,
      handler(){
      	console.log('numbers改变了')
      }
    }
  }
})

computed和watch之间的区别:

  1. computed能完成的功能,watch都可以完成

  2. watch能完成的功能,computed不一定能完成,例如:watch可以进行异步操作

两个重要的小原则:

  1. 所被 Vue 管理的函数,最好写成普通函数,这样 this 的指向才是 vm 或 组件实例对象

  2. 所有不被 Vue 所管理的函数(定时器的回调函数、ajax的回调函数等、Promise的回调函数),最好写成箭头函数,这样this的指向才是 vm 或 组件实例对象

class 与 style 绑定

class样式

字符串 适用于:类名不确定,要动态获取

<h1 :class="classObj">这是一个很大很大的H1,大到你无法想象!!!</h1>
data: {
	classObj: { red: true, thin: true, italic: false, active: false }
}

对象 适用于:要绑定多个样式,个数不确定,名字也不确定

<h1 :class="{red:true, italic:true, active:true, thin:true}">这是一个邪恶的H1</h1>

数组 适用于:要绑定多个样式,个数确定,名字也确定,但不确定用不用

<h1 :class="['red', 'thin']">这是一个邪恶的H1</h1>
// 三元表达式
<h1 :class="['red', 'thin', isactive?'active':'']">这是一个邪恶的H1</h1>
// 数组嵌套对象
<h1 :class="['red', 'thin', {'active': isactive}]">这是一个邪恶的H1</h1>
<li class="li-tab" v-for="(item,index) in tabsParam"
    @click="toggleTabs(index)"
    :class="[{active:index==nowIndex}, index==0?'li-tab-left':'li-tab-right']">{{item}}
</li>

style样式

​ 写CSS属性名的时候,比如font-size,使用驼峰式 (camelCase) fontSize 或短横线分隔 (kebab-case,记得用单引号括起来) 'font-size'

<h1 :style="{color: 'red', 'font-size': '40px'}">这是一个善良的H1</h1>
<h1 :style="h1StyleObj">这是一个善良的H1</h1>
data: {
  h1StyleObj: { color: 'red', 'font-size': '40px', 'font-weight': '200' }
}
<h1 :style="[h1StyleObj, h1StyleObj2]">这是一个善良的H1</h1>
data: {
  h1StyleObj: { color: 'red', 'font-size': '40px', 'font-weight': '200' },
  h1StyleObj2: { fontStyle: 'italic' }
}

条件渲染

v-if

  • v-if="表达式"
  • v-else-if="表达式"
  • v-else="表达式"

适用于:切换频率较低的场景

特点:不展示的DOM元素直接被移除。

注意:v-if 可以和 :v-else-if、v-else一起使用,但要求结构不能被“打断”

v-show

  • v-show="表达式"

适用于:切换频率较高的场景

特点:不展示的DOM元素未被移除,仅仅是使用样式隐藏掉

注意:使用 v-if 的时,元素可能无法获取到,而使用 v-show 一定可以获取到

v-if:当隐藏结构时该结构会直接从整个dom树中移除

v-show:当隐藏结构时是在该结构的style中加上display:none,结构依然保留

当需要在显示与隐藏之间切片很频繁时,使用v-show

当只有一次切换时,通过使用v-if

列表渲染

语法:v-for="(item, index) in xxx" :key="yyy"

可遍历:数组、对象、字符串(用的很少)、指定次数(用的很少)

控制循环次数

// 可以截取循环的数据长度,从而控制循环的次数
v-for="(item,index) in domainList.slice(0, 2)"
// 在标签下紧跟v-if来进行控制,这里是用索引来进行控制的,所以循环的时候记得把index这个参数加到v-for循环中
v-for="(item,index) in domainList" v-if="index<3"

2.2.0+ 的版本里**,当在组件中使用** v-for 时,key 现在是必须的

当 Vue.js 用 v-for 正在更新已渲染过的元素列表时,它默认用 “就地复用” 策略。如果数据项的顺序被改变,Vue将不是移动 DOM 元素来匹配数据项的顺序, 而是简单复用此处每个元素,并且确保它在特定索引下显示已被渲染过的每个元素。key 属性只能使用 number或string

​ 为了给 Vue 一个提示,以便它能跟踪每个节点的身份,从而重用和重新排序现有元素,需要为每项提供一个唯一 key 属性

key的内部原理

  1. 虚拟DOM中key的作用: key是虚拟DOM对象的标识,当数据发生变化时,Vue会根据【新数据】生成【新的虚拟DOM】, 随后Vue进行【新虚拟DOM】与【旧虚拟DOM】的差异比较,比较规则如下:

  2. 对比规则:

​ (1). 旧虚拟DOM中找到了与新虚拟DOM相同的key: ​ ①. 若虚拟DOM中内容没变, 直接使用之前的真实DOM! ​ ②. 若虚拟DOM中内容变了, 则生成新的真实DOM,随后替换掉页面中之前的真实DOM。

​ (2). 旧虚拟DOM中未找到与新虚拟DOM相同的key ​ 创建新的真实DOM,随后渲染到到页面。

  1. 用index作为key可能会引发的问题 1. 若对数据进行:逆序添加、逆序删除等破坏顺序操作: 会产生没有必要的真实DOM更新 ==> 界面效果没问题, 但效率低。 1. 如果结构中还包含输入类的DOM: 会产生错误DOM更新 ==> 界面有问题。

  2. 开发中如何选择key? 1. 最好使用每条数据的唯一标识作为key, 比如id、手机号、身份证号、学号等唯一值。 1. 如果不存在对数据的逆序添加、逆序删除等破坏顺序操作,仅用于渲染列表用于展示, 使用index作为key是没有问题的。

数据检测

  1. vue会监视data中所有层次的数据

  2. 如何监测对象中的数据?

​ 通过 setter 实现监视,且要在 new Vue 时就传入要监测的数据

​ (1). 对象中后追加的属性,Vue默认不做响应式处理

this.persons[0] = {id:'001',name:'马老师',age:50,sex:'男'} // 不是响应式

​ (2). 如需给后添加的属性做响应式,请使用如下API:

​ Vue.set(target,propertyName/index,value) 或

​ vm.$set(target,propertyName/index,value)

  1. 如何监测数组中的数据?

​ 通过包裹数组更新元素的方法实现,本质就是做了两件事:

​ (1). 调用原生对应的方法对数组进行更新

​ (2). 重新解析模板,进而更新页面

  1. 在Vue修改数组中的某个元素一定要用如下方法:

​ 1. 使用这些API:push()、pop()、shift()、unshift()、splice()、sort()、reverse()

​ 2. Vue.set() 或 vm.$set()

特别注意:Vue.set() 和 vm.$set() 不能给vm 或 vm的根数据对象 添加属性!!!

// push方法,向可向数组的末尾添加一个或多个元素
this.letters.push('aaa')
this.letters.push('aaaa', 'bbbb', 'cccc')

// pop(): 删除数组中的最后一个元素
this.letters.pop();

// shift(): 删除数组中的第一个元素
this.letters.shift();

// unshift(): 在数组最前面添加元素
this.letters.unshift()
this.letters.unshift('aaa', 'bbb', 'ccc')

// splice作用: 删除元素/插入元素/替换元素

// 删除元素: 第二个参数传入你要删除几个元素(如果没有传,就删除后面所有的元素)
// 替换元素: 第二个参数, 表示我们要替换几个元素, 后面是用于替换前面的元素
// 插入元素: 第二个参数, 传入0, 并且后面跟上要插入的元素
this.letters.splice(1, 3, 'm', 'n', 'l', 'x')
this.letters.splice(1, 0, 'x', 'y', 'z')

// sort()
this.letters.sort()

// reverse()
this.letters.reverse()

// 注意: 通过索引值修改数组中的元素 
// 不会修改
this.letters[0] = 'bbbbbb';
this.letters.splice(0, 1, 'bbbbbb')
// 可以修改
set(要修改的对象, 索引值, 修改后的值)
Vue.set(this.letters, 0, 'bbbbbb')

收集表单数据

若:,则 v-model 收集的是 value 值,用户输入的就是 value 值

若:,则 v-model 收集的是 value 值,且要给标签配置 value 值

若:

  1. 没有配置input的value属性,那么收集的就是checked(勾选 or 未勾选,是布尔值)

  2. 配置input的value属性:

​ (1) v-model的初始值是非数组,那么收集的就是checked(勾选 or 未勾选,是布尔值)

​ (2) v-model的初始值是数组,那么收集的的就是value组成的数组

v-model的三个修饰符:

​ lazy:失去焦点再收集数据

<input type="text" v-model.lazy="msg">

​ number:输入字符串转为有效的数字

// 注意:如果输入的第一个字是字符串,那number这个修饰符就不会生效。
// 输入的第一个只能是数字或者小数点或者是正负号。
<input type="text" v-model.number="msg">

​ trim:输入首尾空格过滤

<input type="text" v-model.trim="msg">

过滤器

定义:对要显示的数据进行特定格式化后再显示(适用于一些简单逻辑的处理)

语法:

  1. 注册过滤器:Vue.filter(name,callback) 或 new Vue{filters:{}}

  2. 使用过滤器:{{ xxx | 过滤器名}} 或 v-bind:属性 = "xxx | 过滤器名"

备注:

  1. 过滤器也可以接收额外参数、多个过滤器也可以串联

  2. 并没有改变原本的数据, 是产生新的对应的数据

<div id="root">
  <h2>显示格式化后的时间</h2>
  <!-- 过滤器实现 -->
  <h3>现在是:{{time | timeFormater}}</h3>
  <!-- 过滤器实现(传参) -->
  <h3>现在是:{{time | timeFormater('YYYY_MM_DD') | mySlice}}</h3>
  <h3 :x="msg | mySlice">哈哈哈</h3>
</div>

// 全局过滤器
Vue.filter('mySlice',function(value){
	return value.slice(0,4)
})

new Vue({
  el:'#root',
  data:{
    time:1621561377603,
    msg:'你好哈哈哈哈'
  },
  // 局部过滤器
  filters:{
    timeFormater(value,str='YYYY年MM月DD日 HH:mm:ss'){
      // console.log('@',value)
      return dayjs(value).format(str)
    }
  }
})

指令

内置指令

  • v-bind: 单向绑定解析表达式, 可简写为 :xxx

  • v-model: 双向数据绑定

  • v-for : 遍历数组/对象/字符串

  • v-on : 绑定事件监听, 可简写为@

  • v-if : 条件渲染(为 true, 当前标签才会输出到页面)

  • v-else: 条件渲染(为 false, 当前标签才会输出到页面)

  • v-show: 条件渲染 (通过控制 display 样式来控制显示/隐藏 )

  • v-text: 向其所在的节点中渲染文本内容,与插值语法的区别:v-text会替换掉节点中的内容,{{xx}}则不会

  • v-html:更新元素的 innerHTML

    1. 作用:向指定节点中渲染包含html结构的内容。

    2. 与插值语法的区别:

       (1). v-html会替换掉节点中所有的内容,{{xx}}则不会。
      
       (2). v-html可以识别html结构。
      

​ 3. 严重注意:v-html有安全性问题!!!!

	 (1). 在网站上动态渲染任意HTML是非常危险的,容易导致XSS攻击。

​ (2). 一定要在可信的内容上使用v-html,永不要用在用户提交的内容上!

  • v-cloak: 防止闪现, 与 css 配合: [v-cloak] { display: none }

    1. 本质是一个特殊属性,Vue实例创建完毕并接管容器后,会删掉v-cloak属性

    2. 使用css配合v-cloak可以解决网速慢时页面展示出{{xxx}}的问题

  • v-once:

    1. v-once所在节点在初次动态渲染后,就视为静态内容了
    2. 以后数据的改变不会引起v-once所在结构的更新,可以用于优化性能
  • v-pre:

    1. 跳过其所在节点的编译过程
    2. 可利用它跳过:没有使用指令语法、没有使用插值语法的节点,会加快编译

自定义指令

使用 Vue.directive() 定义全局的指令 v-focus

<!--  Vue中所有的指令,在调用的时候,都以 v- 开头 -->
<input type="text" class="form-control" v-model="keywords" v-focus v-color="'green'">
// 参数1: 指令的名称,在定义的时候,指令的名称前面,不需要加 v- 前缀, 但在调用的时候,必须 在指令名称前 加上 v- 前缀来进行调用
// 参数2: 是一个对象,这个对象身上,有一些指令相关的函数,这些函数可以在特定的阶段,执行相关的操作
    Vue.directive('focus', {
  		// 每当指令绑定到元素上的时候,会立即执行,只执行一次
      bind: function (el, binding) { 
      	// binding的第二个参数,可以输入上面v-color="'green'"里的值
        el.style.color = binding.value
        // 注意: 在每个函数中,第一个参数,永远是 el ,表示被绑定了指令的那个元素。这个 el 参数,是一个原生的JS对象
        // 在元素 刚绑定了指令的时候,还没有 插入到 DOM中去,这时候,调用 focus 方法没有作用
       //  因为,一个元素,只有插入DOM之后,才能获取焦点
       // el.focus()
       // 和样式相关的操作,一般都可以在 bind 执行
      },
   		// 表示元素插入到DOM中的时候,会执行【触发1次】
      inserted: function (el) { 
        el.focus()
        // 和JS行为有关的操作,最好在 inserted 中去执行,放置 JS行为不生效
      },
 		 // 当VNode更新的时候,会执行, 可能会触发多次
      updated: function (el) {  

      }
    })
		Vue.directive('color', {
      bind: function (el, binding) {
        el.style.color = binding.value
      }
    })

自定义私有指令

<div id="app2">
    <h3 v-fontweight="900" v-fontsize="50">123</h3>
 </div>
 new Vue({
      el: '#app2',
      directives: {
        'fontweight': { // 设置字体粗细的
          bind: function (el, binding) {
            el.style.fontWeight = binding.value
          }
        },
        'fontsize': function (el, binding) { // 注意:这个 function 等同于 把 代码写到了 bind 和 update 中去
          el.style.fontSize = parseInt(binding.value) + 'px'
        }
      }
    })

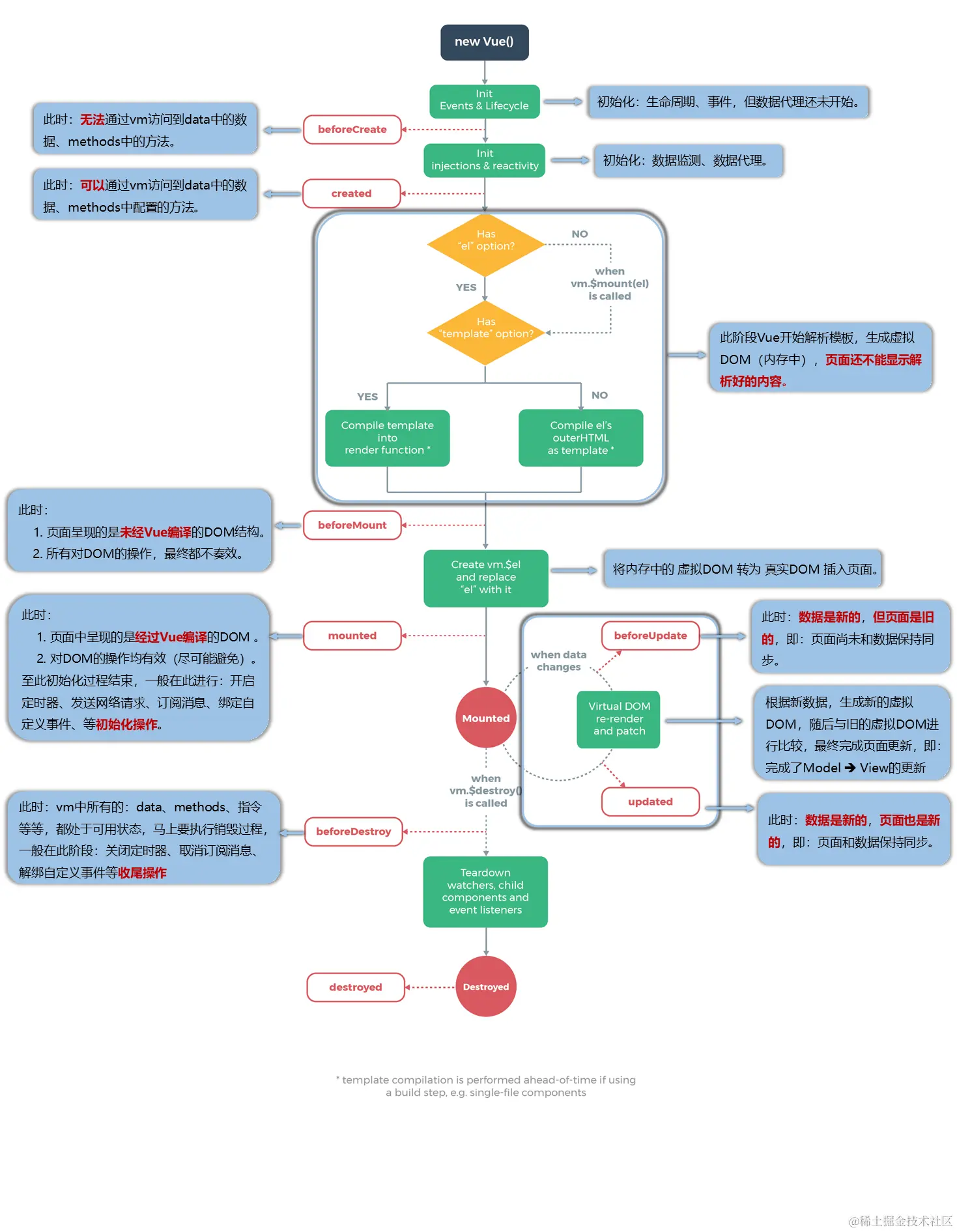
生命周期

常用的生命周期钩子
  1. mounted: 发送ajax请求、启动定时器、绑定自定义事件、订阅消息等【初始化操作】。

  2. beforeDestroy: 清除定时器、解绑自定义事件、取消订阅消息等【收尾工作】。

关于销毁Vue实例
  1. 销毁后借助Vue开发者工具看不到任何信息。

  2. 销毁后自定义事件会失效,但原生DOM事件依然有效。

  3. 一般不会在beforeDestroy操作数据,因为即便操作数据,也不会再触发更新流程了。

生命周期

组件

定义组件

​ 使用Vue.extend(options)创建,其中options和new Vue(options)时传入的那个options几乎一样,但也有点区别;

​ 区别如下:

​ 1. el不要写,最终所有的组件都要经过一个vm的管理,由vm中的el决定服务哪个容器。

​ 2. data必须写成函数, 避免组件被复用时,数据存在引用关系。

注册组件

  1. 局部注册:靠new Vue的时候传入components选项

  2. 全局注册:靠Vue.component('组件名',组件)

编写组件标签

<school></school>

VueComponent

  1. school组件本质是一个名为VueComponent的构造函数,且不是程序员定义的,是Vue.extend生成的

  2. 只需要写或,Vue解析时会帮创建school组件的实例对象,即Vue执行的:new VueComponent(options)

  3. 特别注意:每次调用Vue.extend,返回的都是一个全新的VueComponent!!!!

  4. VueComponent的实例对象,以后简称vc(也可称之为:组件实例对象)。

    Vue的实例对象,以后简称vm。

  5. 关于this指向:

    (1).组件配置中:

    ​ data函数、methods中的函数、watch中的函数、computed中的函数 它们的this均是【VueComponent实例对象】。

    (2).new Vue(options)配置中:

    ​ data函数、methods中的函数、watch中的函数、computed中的函数 它们的this均是【Vue实例对象】。

内置关系:VueComponent.prototype.proto === Vue.prototype,为了让组件实例对象(vc)可以访问到 Vue原型上的属性、方法。