温湿度变送器之硬件设计——单片机最小系统(10)

313 阅读3分钟

携手创作,共同成长!这是我参与「掘金日新计划 · 8 月更文挑战」的第13天,点击查看活动详情 

STM8S003K3简介

STM8S003K3是主频16M的8位单片机。具有8K的flash存储控件,10bit宽度的adc,3个timer,支持uart,spi,i2c

PinMap

一个单片机的型号,有多种封装。对于STM8S003F3,我们选择tssop20封装。其引脚图如下:

image.png

单片机的引脚标识和外设IC的引脚标识明显可以看出区别:
单片机的引脚有很多种功能,以/号隔开。但是外设ic的引脚功能只有一种。
这种情况叫做引脚复用。
引脚复用的 好处就是,我们可以通过软件,来控制该引脚在特定情况下是什么功能。
比如:STM8S003F3的引脚1

  • 可以用作uart1_CK(串口1时钟信号)
  • 可以是tim2_ch1 (定时器2 第一通道)
  • beep (蜂鸣器)
  • pd4 (普通GPIO)

单片机最小系统

单片机最小系统表示的是:可以维持单片机正常工作的最小单元。主要包括

  • 单片机mcu
  • 复位电路
  • 时钟电路
  • 供电系统
  • 下载电路

电源系统

一般单片机只需要一种电源域就可以满足需求,对于集成度复杂的soc,可能需要多个电源域。
翻看数据手册,查看电气特性一节:

image.png 我们可以得知,STM8S003F3的典型工作电压是5V

复位电路

针对我们选取的STM8S003F3,复位引脚根据pin图得治是4号引脚。我们查找datasheet

image.png 有以上图表可知,NRST的信号是低信号有效。 复位电路常用的是物理按键手动复位。其工作原理之前也讲过,和DI采集是一个电路图,这里不多说。

时钟电路

单片机工作,除了需要供电以外,还需要一个时钟信号来定时的触发集体管工作。时钟电路目前简单的可以分为两种:

  • 外部时钟电路
    外部时钟电路的意思是需要外接一个晶振,所谓晶振是一种高精度,高稳定的石英晶体振荡器,可以产生稳定的且峰值稳定的正弦波。晶振分为两种,一种是无源晶振,一种是有源晶振,有源晶振的精度相比无源晶振要高,并且可靠性也要高。很多情况下,单片机上电无法运行,首先要查找的就是晶振是否起振。晶振起振是单片机工作的前提必要条件。
  • 内部时钟电路
    内部时钟电路是表示,将晶振集成在单片机内部的方式,这种晶振精度不高,并且单片机基于内部晶振的运行频率不会很高。
    典型的外接晶振电路:

image.png

本方案中我们就选择内部晶振

下载电路

stm8的下载电路时swim。引脚时18引脚。典型的swim信号需要4根信号。
以常用的stlink-v2来说,引脚的顺序时:vdd,swim,gnd,rst

image.png

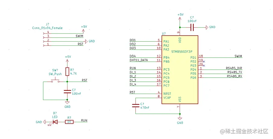
原理图

image.png

下一章节进行原理图检查&封装设定