代码题记录之地铁线处理【1】

175 阅读2分钟

携手创作,共同成长!这是我参与「掘金日新计划 · 8 月更文挑战」的第11天,点击查看活动详情

大家好 我是短袖撸码蒂尔尼。今天带来的是一道python的题目,来自之前我的一个朋友的课程作业,在他提交完作业之后,我搞到了原题,题目难度不大。但我好久没做过这种题目了,就在此为大家分享一下解答思路。

题目阐述

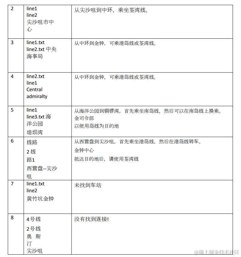
你的手里有一幅地铁线路图:

image.png

image.png

image.png

image.png

image.png

image.png

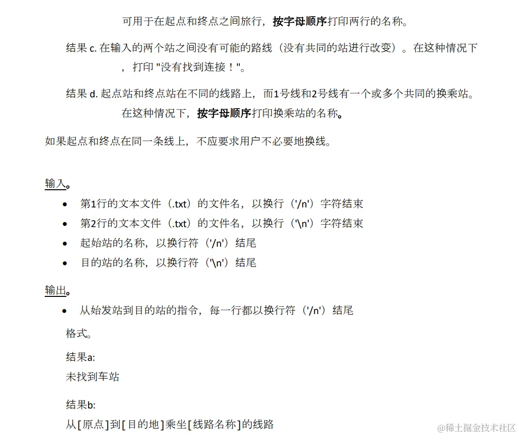
读取的文件是一个txt格式的文件。 格式如下:

image.png

大体思路

前三点比较简单,第四点的实现思路如下:

  • 查找是否在同一条线上
    • 如果在同一条线路上 返回列表(包含起始站点和终止站点)
    • 如果只有一站点:返回列表(包含站点)
      • 然后查找下一条线路 :
        • 如果找不到 就 print 未找到连接
        • 如果找到了 判断是否和刚才找到的是同一个站点
          • 如果不是 就查找中转站

代码实现

这道题目的思路使用自定义类的思想,首先去建立一个地铁类Line name代表线路名称,stations代表站点列表。

class Line:
    def __init__(self, name, stations):
        self.name = name
        self.stations = stations

然后编写两个函数
find_connection函数,目的是找到两条线路的中转站:

def find_connection(l1: Line, l2: Line):
    interchange_stations = []
    for l1_station in l1.stations:
        i = 0
        while i < len(l2.stations):
            l2_station = l2.stations[i]
            if l1_station == l2_station:
                interchange_stations.append(l2_station)
                break
            i += 1
    interchange_stations.sort(key=sort_by_first_letter, reverse=False)
    return interchange_stations

find_station_in_same_line:检查输入的两个站点是否下同一条线路上 返回符合条件:在线路l1上的站点o和d的列表**search_list **

def find_station_in_same_line(l: Line, o, d):
    station_list = []
    for station in l.stations:
        if station == o:
            station_list.insert(0, o)
        if station == d:
            station_list.append(d)
    return station_list

通过返回的L1和L2的 search_list的长度进行条件判断:
小于2 说明线路上根本没这两站点 洗洗睡吧

l1_searchlist = find_station_in_same_line(line1, origin, destination)
l2_searchlist = find_station_in_same_line(line2, origin, destination)
if len(l1_searchlist) + len(l2_searchlist) < 2:
    print("Station not found")

2,说明有路线,注意一下输出顺序即可。

# The two stations are on the same line and no change is needed.
elif 4 > len(l1_searchlist) + len(l2_searchlist) and (
    len(l1_searchlist) == 2 or len(l2_searchlist) == 2
):
    if len(l1_searchlist) == 2:
        print(
            "To get from %s to %s take the %s line" % (origin, destination, line1.name)
        )
    else:
        print(
            "To get from %s to %s take the %s line" % (origin, destination, line2.name)
        )
#

长度为4,说明不止一条线路:

elif len(l1_searchlist) + len(l2_searchlist) == 4:
    namelist = sorted([line1.name, line2.name])
    print(
        "To get from %s to %s take the %s line or the %s line"
        % (origin, destination, namelist[0], namelist[1])
    )

好了,当 search_list长度为2-4而且是一个站点在l1 第二个l2那怎么办呢

只需要找一下中转站:

    interchange_stations = find_connection(line1, line2)
    if len(interchange_stations) == 0:
        print("No connection found!")

如果存在中转站按情况打印即可。

我是短袖撸码蒂尔尼
一名热爱阿森纳的前端工程师
如果本文对您有帮助,可以给一个免费的赞吗?谢谢!

名片.jpg