构建Webpack知识体系 | 青训营笔记

92 阅读2分钟

构建Webpack知识体系 | 青训营笔记

这是我参与「第四届青训营 」笔记创作活动的的第12天

什么是Webpack

本质上是一种前端资源编译、打包,工具

  • 多份资源文件打包,成一个Bundle
  • 支持Babel、.Eslint、.TS、CoffeScript、Less、Sass
  • 支持模块化处理css、图片等资源文件
  • 支持HMR+开发服务器
  • 支持持续监听、持续构建
  • 支持代码分离
  • 支持Tree-shaking
  • 支持Sourcemap

image-20220810203652748.png

使用Webpack

1.安装

npm i -D webpack webpack-cli

2.编辑配置文件

module.exports = {
    entry:'main.js',
    output:
        filename:[name].js",
        path:path.join(__dirname,"./dist"),
},
module:
    rules:[
        test:/.less$/i,
        use:[style-loader','css-loader','less-loader'
        }]
    }
}

3.执行编译命令

npx webpack

流程

1.入口处理

enty文件开始,启动编译流程

2.依赖解析

从entry~文件开始,根据requireorimport等语句找到依赖资源

3.资源解析

根据module配置,调用资源转移器,将png、css等非标准JS资源转译为JS内容

4.资源合井打包

将转译后的资源内容合并打包为可直接在浏览器运行的JS文件

之后,递归调用2、3,直到所有资源处理完毕

优点

模块化+一致性

  • 多个文件资源合并成一个,减少 http 请求数
  • 支持模块化开发
  • 支持高级 JS 特性
  • 支持Typescript、CoffeeScript 方言
  • 统一图片、CSS、字体 等其它资源的处理模型
  • 等等

流程类:作用于流程中某个 or 若干个环节,直接景影响打包效果的配置项

工具类:主流程之外,提供更多工程化能力的配置项

image-20220810204813055.png

参考资料:

Webpack 原理系列七:如何编写

webpack

什么是Loader

为了处理非标准JS资源,设计出资源翻译模块-Loader 用于将资源翻译为标准JS

认识Loader:链式调用

image-20220810205309477.png

  • less-loader:实现less=>css的转换
  • css-loader:将CSS包装成类以module.exports="${css}"的内容,包装后的内容符合JavaScript语法
  • style-loader:将css模块包进require语句,并在运行时调用injectStyle等函数将内容注入到页面的style标签

认识Loader:其它特性

image-20220810205434580.png

特点: 链式执行 支持异步执行 分normal、pitch两种模式link

常见Loader

站在使用角度,建议掌握这些常见Loader的功能、配置方法

image-20220810205647584.png

理解插件

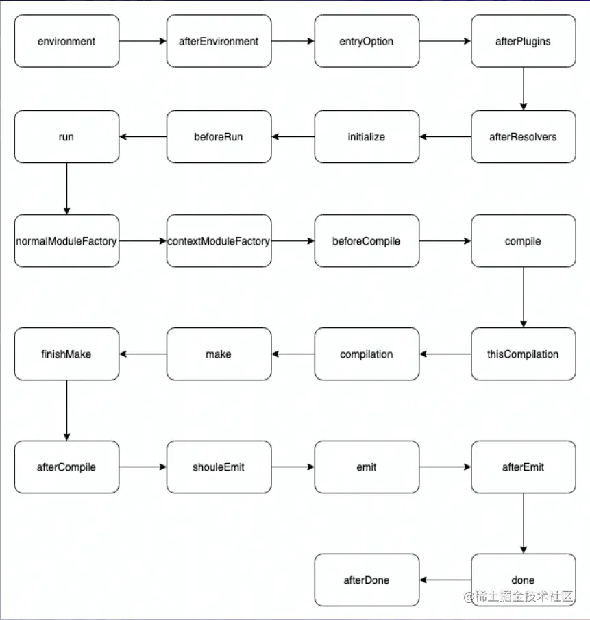
插件围绕钩子展开

钩子的核心信息:

  • 时机:编译过程的特定节点,Webpack会以钩子形式通知插件此刻正在发生什么事情;
  • 上下文:通过tapable提供的回调机制,以参数方式传递上下文信息;
  • 交互:在上下文参数对象中附带了很多存在side effect的交互接口,插件可以通过这些接口改变

image-20220810205851585.png

学习方法

1.入门应用

  • 理解打包流程
  • 熟练掌握常用配置项、Loader、插件的使用方法,能够灵活搭集成Vue、React、Babel、Eslint、Legg、Sass、图片处理 等工具的Webpack 环境
  • 掌握常见脚手架工具的用法,例如:Vue-ci、create-react-app.@angular/cli

2.进阶

  • 理解Loader、Plugin机制,能够自行开发Webpack组件
  • 理解常见性能优化手段,井能用于解决实际问题
  • 理解前端工程化概念与生态现状

3.大师级

阅读源码,理解Webpack编译、打包原理,甚至能够参与共建

image-20220810210449477.png

优质资源推荐

《深入浅出 Webpack》

Awesome Webpack4+

《SurviveJS - Webpack and React》

Webpack 教程

Webpack 5 知识体系 - GitMind

[源码解读] Webpack 插件架构深度讲解

[万字总结] 一文吃透 Webpack 核心原理

\