消息队列 Kafka 和 Pulsar | 青训营笔记

259 阅读28分钟

这是我参与「第四届青训营 」笔记创作活动的第17天。

前言

什么是消息队列

消息队列(Message Queue,简称MQ),指保存消息的一个容器,本质是个队列。

消息(Message)是指在应用之间传送的数据,消息可以非常简单,比如只包含文本字符串,也可以更复杂,可能包含嵌入对象。

消息队列(Message Queue)是一种应用间的通信方式,消息发送后可以立即返回,有消息系统来确保信息的可靠专递,消息发布者只管把消息发布到MQ中而不管谁来取,消息使用者只管从MQ中取消息而不管谁发布的,这样发布者和使用者都不用知道对方的存在。

Producer:消息生产者,负责产生和发送消息到 Broker;

Broker:消息处理中心。负责消息存储、确认、重试等,一般其中会包含多个 queue;

Consumer:消息消费者,负责从 Broker 中获取消息,并进行相应处理;

为什么要使用消息队列

1、屏蔽异构平台的细节:发送方、接收方系统之间不需要了解双方,只需认识消息。

2、异步:消息堆积能力;发送方接收方不需同时在线,发送方接收方不需同时扩容(削峰)。

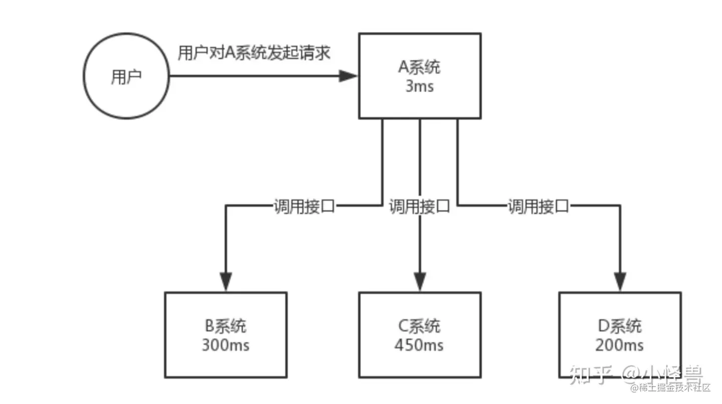
同样,有一个场景,用户发起请求,系统A接受一个请求,需要控制在B系统的启动停止(简单理解为需要控制B系统执行一条命令),同样也有其他的CD系统需要执行该命令,A系统执行需要3ms,B、C、D系统执行分别需要300ms、450ms、200ms,最终请求接近1s,太慢了,用户通过浏览器发起请求,等个1s,长久时没有用户愿意用这个系统的。

一般情况下,对于用户的直接操作,一般要求每个请求都必须在200ms以内完成,对用户时无感知的,用户感觉自己就点了个按钮。

如果使用MQ,那么A系统接受到请求后,连续发3条消息到MQ队列中,假如耗时5ms,A系统从接受一个请求到响应给用户,总时长 3+5=8ms,用户完全无感知。

总结: 思考自己的系统中是不是有这样的场景,需要用到MQ作异步。

3、解耦:防止引入过多的API给系统的稳定性带来风险;调用方使用不当会给被调用方系统造成压力,被调用方处理不当会降低调用方系统的响应能力。

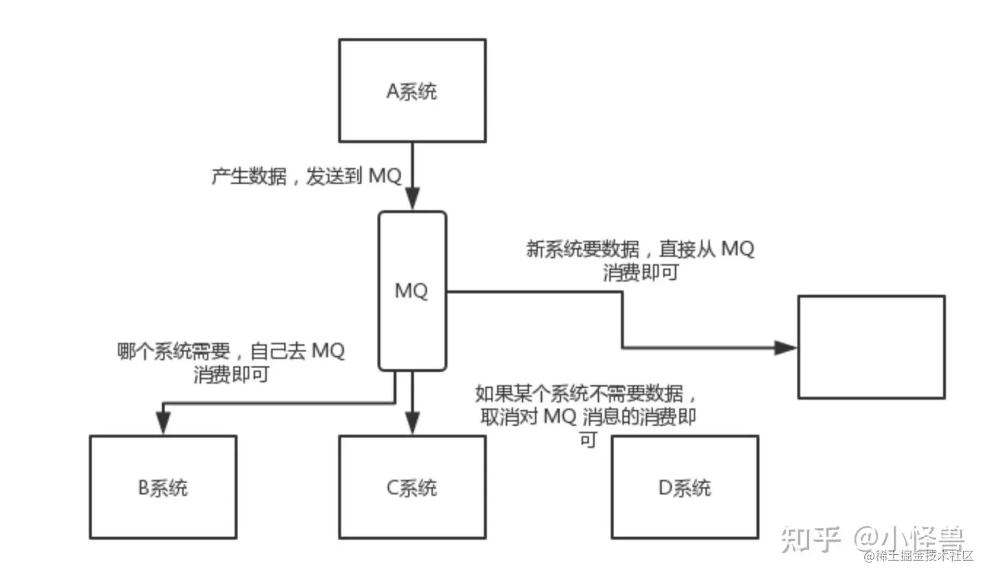
看这么一个场景,有一个系统A,需要发数据给两个系统B、C和D,通过接口发送,那此时 如果新增一个系统E也需要数据呢?那如果D不需要数据呢?

在这个场景中,A系统和各种系统的耦合性非常高,A系统产生数据,需要考虑BCDE这个乱七八糟的系统是不是可以正常接受,发送失败需不需要重发,消息需要保存吗? A系统头都秃了啊!

如果使用MQ,A系统产生一条数据,发送到MQ里去,那个系统需要数据,自己去MQ里消费数据,如果有新系统,直接添加从MQ消费即可,如果某个系统不需要这条数据了,就取消对MQ的消息的消费即可。这样,A系统不需要考虑其他系统是不是能接收,消息需要发给谁。这样耦合性就降低了。

总结: 这是就需要思考,自己的系统里是不是有这样的场景,是不是需要MQ作解耦。

4、复用:一次发送多次消费。

5、可靠:一次保证消息的传递。如果发送消息时接收者不可用,消息队列会保留消息,直到成功地传递它。

6、提供路由:发送者无需与接收者建立连接,双方通过消息队列保证消息能够从发送者路由到接收者,甚至对于本来网络不易互通的两个服务,也可以提供消息路由。

消息队列需要解决的问题

1)系统可用性降低:系统引入的外部依赖越多,越容易挂掉。

2)系统复杂度提高了

3)一致性问题:消息传递给多个系统,部分执行成功,部分执行失败,容易导致数据不一致

消费者怎么得到消息队列的数据?

消费者怎么从消息队列里边得到数据?有两种办法:

  • 生产者将数据放到消息队列中,消息队列有数据了,主动叫消费者去拿(俗称push)
  • 消费者不断去轮询消息队列,看看有没有新的数据,如果有就消费(俗称pull)

消息队列对比

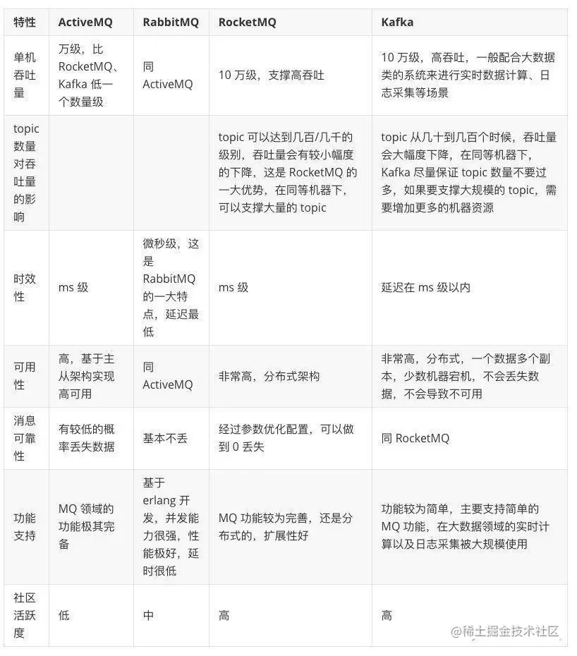
95a81240e7f97ec4930f43045131d94.jpg 大家其实一下子就能看到差距了,就拿吞吐量来说,早期比较活跃的ActiveMQ 和RabbitMQ基本上不是后两者的对手了,在现在这样大数据的年代吞吐量是真的很重要。2016年后Pulsar横空出世,更进一步。

a2eb399316f0a2e814f43d09cf805d7.jpg Kafka 和 Pulsar 已经是当前消息队列的主流选择了。

Kafka

Kafka 创建背景

Kafka 是一个消息系统,原本开发自 LinkedIn,用作 LinkedIn 的活动流(Activity Stream)和运营数据处理管道(Pipeline)的基础。现在它已被多家不同类型的公司 作为多种类型的数据管道和消息系统使用。

活动流数据是几乎所有站点在对其网站使用情况做报表时都要用到的数据中最常规的部分。活动数据包括页面访问量(Page View)、被查看内容方面的信息以及搜索情况等内容。这种数据通常的处理方式是先把各种活动以日志的形式写入某种文件,然后周期性地对这些文件进行统计分析。运营数据指的是服务器的性能数据(CPU、IO 使用率、请求时间、服务日志等等数据)。运营数据的统计方法种类繁多。

近年来,活动和运营数据处理已经成为了网站软件产品特性中一个至关重要的组成部分,这就需要一套稍微更加复杂的基础设施对其提供支持。

Kafka 简介

Kafka 是一种分布式的,基于发布 / 订阅的消息系统。主要设计目标如下:

  • 以时间复杂度为 O(1) 的方式提供消息持久化能力,即使对 TB 级以上数据也能保证常数时间复杂度的访问性能。
  • 高吞吐率。即使在非常廉价的商用机器上也能做到单机支持每秒 100K 条以上消息的传输。
  • 支持 Kafka Server 间的消息分区,及分布式消费,同时保证每个 Partition 内的消息顺序传输。
  • 同时支持离线数据处理和实时数据处理。
  • Scale out:支持在线水平扩展。

Kafka 基础概念

概念一:生产者与消费者

对于 Kafka 来说客户端有两种基本类型:生产者(Producer)消费者(Consumer) 。除此之外,还有用来做数据集成的 Kafka Connect API 和流式处理的 Kafka Streams 等高阶客户端,但这些高阶客户端底层仍然是生产者和消费者API,它们只不过是在上层做了封装。

这很容易理解,生产者(也称为发布者)创建消息,而消费者(也称为订阅者)负责消费or读取消息。

概念二:主题(Topic)与分区(Partition)

在 Kafka 中,消息以主题(Topic) 来分类,每一个主题都对应一个「消息队列」,这有点儿类似于数据库中的表。但是如果我们把所有同类的消息都塞入到一个“中心”队列中,势必缺少可伸缩性,无论是生产者/消费者数目的增加,还是消息数量的增加,都可能耗尽系统的性能或存储。

我们使用一个生活中的例子来说明:现在 A 城市生产的某商品需要运输到 B 城市,走的是公路,那么单通道的高速公路不论是在「A 城市商品增多」还是「现在 C 城市也要往 B 城市运输东西」这样的情况下都会出现「吞吐量不足」的问题。所以我们现在引入分区(Partition) 的概念,类似“允许多修几条道”的方式对我们的主题完成了水平扩展。

概念三:Broker 和集群(Cluster)

一个 Kafka 服务器也称为 Broker,它接受生产者发送的消息并存入磁盘;Broker 同时服务消费者拉取分区消息的请求,返回目前已经提交的消息。使用特定的机器硬件,一个 Broker 每秒可以处理成千上万的分区和百万量级的消息。(现在动不动就百万量级..我特地去查了一把,好像确实集群的情况下吞吐量挺高的..摁..)

若干个 Broker 组成一个集群(Cluster),其中集群内某个 Broker 会成为集群控制器(Cluster Controller),它负责管理集群,包括分配分区到 Broker、监控 Broker 故障等。在集群内,一个分区由一个 Broker 负责,这个 Broker 也称为这个分区的 Leader;当然一个分区可以被复制到多个 Broker 上来实现冗余,这样当存在 Broker 故障时可以将其分区重新分配到其他 Broker 来负责。下图是一个样例:

Kafka 的一个关键性质是日志保留(retention),我们可以配置主题的消息保留策略,譬如只保留一段时间的日志或者只保留特定大小的日志。当超过这些限制时,老的消息会被删除。我们也可以针对某个主题单独设置消息过期策略,这样对于不同应用可以实现个性化。

概念四:多集群

随着业务发展,我们往往需要多集群,通常处于下面几个原因:

  • 基于数据的隔离;
  • 基于安全的隔离;
  • 多数据中心(容灾)

当构建多个数据中心时,往往需要实现消息互通。举个例子,假如用户修改了个人资料,那么后续的请求无论被哪个数据中心处理,这个更新需要反映出来。又或者,多个数据中心的数据需要汇总到一个总控中心来做数据分析。

上面说的分区复制冗余机制只适用于同一个 Kafka 集群内部,对于多个 Kafka 集群消息同步可以使用 Kafka 提供的 MirrorMaker 工具。本质上来说,MirrorMaker 只是一个 Kafka 消费者和生产者,并使用一个队列连接起来而已。它从一个集群中消费消息,然后往另一个集群生产消息。

Kafka 的设计与实现


上面我们知道了 Kafka 中的一些基本概念,但作为一个成熟的「消息队列」中间件,其中有许多有意思的设计值得我们思考,下面我们简单列举一些。

讨论一:Kafka 存储在文件系统上

是的,您首先应该知道 Kafka 的消息是存在于文件系统之上的。Kafka 高度依赖文件系统来存储和缓存消息,一般的人认为 “磁盘是缓慢的”,所以对这样的设计持有怀疑态度。实际上,磁盘比人们预想的快很多也慢很多,这取决于它们如何被使用;一个好的磁盘结构设计可以使之跟网络速度一样快。

现代的操作系统针对磁盘的读写已经做了一些优化方案来加快磁盘的访问速度。比如,预读会提前将一个比较大的磁盘快读入内存。后写会将很多小的逻辑写操作合并起来组合成一个大的物理写操作。并且,操作系统还会将主内存剩余的所有空闲内存空间都用作磁盘缓存,所有的磁盘读写操作都会经过统一的磁盘缓存(除了直接 I/O 会绕过磁盘缓存)。综合这几点优化特点,如果是针对磁盘的顺序访问,某些情况下它可能比随机的内存访问都要快,甚至可以和网络的速度相差无几。

上述的 Topic 其实是逻辑上的概念,面相消费者和生产者,物理上存储的其实是 Partition,每一个 Partition 最终对应一个目录,里面存储所有的消息和索引文件。默认情况下,每一个 Topic 在创建时如果不指定 Partition 数量时只会创建 1 个 Partition。比如,我创建了一个 Topic 名字为 test ,没有指定 Partition 的数量,那么会默认创建一个 test-0 的文件夹,这里的命名规则是:<topic_name>-<partition_id>

任何发布到 Partition 的消息都会被追加到 Partition 数据文件的尾部,这样的顺序写磁盘操作让 Kafka 的效率非常高(经验证,顺序写磁盘效率比随机写内存还要高,这是 Kafka 高吞吐率的一个很重要的保证)。

每一条消息被发送到 Broker 中,会根据 Partition 规则选择被存储到哪一个 Partition。如果 Partition 规则设置的合理,所有消息可以均匀分布到不同的 Partition中。

讨论二:Kafka 中的底层存储设计

假设我们现在 Kafka 集群只有一个 Broker,我们创建 2 个 Topic 名称分别为:「topic1」和「topic2」,Partition 数量分别为 1、2,那么我们的根目录下就会创建如下三个文件夹:

    | --topic1-0
    | --topic2-0
    | --topic2-1

在 Kafka 的文件存储中,同一个 Topic 下有多个不同的 Partition,每个 Partition 都为一个目录,而每一个目录又被平均分配成多个大小相等的 Segment File 中,Segment File 又由 index file 和 data file 组成,他们总是成对出现,后缀 ".index" 和 ".log" 分表表示 Segment 索引文件和数据文件。

现在假设我们设置每个 Segment 大小为 500 MB,并启动生产者向 topic1 中写入大量数据,topic1-0 文件夹中就会产生类似如下的一些文件:

    | --topic1-0
        | --00000000000000000000.index
        | --00000000000000000000.log
        | --00000000000000368769.index
        | --00000000000000368769.log
        | --00000000000000737337.index
        | --00000000000000737337.log
        | --00000000000001105814.index
        | --00000000000001105814.log
    | --topic2-0
    | --topic2-1

Segment 是 Kafka 文件存储的最小单位。 Segment 文件命名规则:Partition 全局的第一个 Segment 从 0 开始,后续每个 Segment 文件名为上一个 Segment 文件最后一条消息的 offset 值。数值最大为 64 位 long 大小,19 位数字字符长度,没有数字用0填充。如 00000000000000368769.index 和 00000000000000368769.log。

以上面的一对 Segment File 为例,说明一下索引文件和数据文件对应关系:

其中以索引文件中元数据 <3, 497> 为例,依次在数据文件中表示第 3 个 message(在全局 Partition 表示第 368769 + 3 = 368772 个 message)以及该消息的物理偏移地址为 497。

注意该 index 文件并不是从0开始,也不是每次递增1的,这是因为 Kafka 采取稀疏索引存储的方式,每隔一定字节的数据建立一条索引,它减少了索引文件大小,使得能够把 index 映射到内存,降低了查询时的磁盘 IO 开销,同时也并没有给查询带来太多的时间消耗。

因为其文件名为上一个 Segment 最后一条消息的 offset ,所以当需要查找一个指定 offset 的 message 时,通过在所有 segment 的文件名中进行二分查找就能找到它归属的 segment ,再在其 index 文件中找到其对应到文件上的物理位置,就能拿出该 message 。

由于消息在 Partition 的 Segment 数据文件中是顺序读写的,且消息消费后不会删除(删除策略是针对过期的 Segment 文件),这种顺序磁盘 IO 存储设计师 Kafka 高性能很重要的原因。

Kafka 是如何准确的知道 message 的偏移的呢?这是因为在 Kafka 定义了标准的数据存储结构,在 Partition 中的每一条 message 都包含了以下三个属性:

  • offset:表示 message 在当前 Partition 中的偏移量,是一个逻辑上的值,唯一确定了 Partition 中的一条 message,可以简单的认为是一个 id;
  • MessageSize:表示 message 内容 data 的大小;
  • data:message 的具体内容

讨论三:生产者设计概要

当我们发送消息之前,先问几个问题:每条消息都是很关键且不能容忍丢失么?偶尔重复消息可以么?我们关注的是消息延迟还是写入消息的吞吐量?

举个例子,有一个信用卡交易处理系统,当交易发生时会发送一条消息到 Kafka,另一个服务来读取消息并根据规则引擎来检查交易是否通过,将结果通过 Kafka 返回。对于这样的业务,消息既不能丢失也不能重复,由于交易量大因此吞吐量需要尽可能大,延迟可以稍微高一点。

再举个例子,假如我们需要收集用户在网页上的点击数据,对于这样的场景,少量消息丢失或者重复是可以容忍的,延迟多大都不重要只要不影响用户体验,吞吐则根据实时用户数来决定。

不同的业务需要使用不同的写入方式和配置。具体的方式我们在这里不做讨论,现在先看下生产者写消息的基本流程:

流程如下:

  1. 首先,我们需要创建一个ProducerRecord,这个对象需要包含消息的主题(topic)和值(value),可以选择性指定一个键值(key)或者分区(partition)。
  2. 发送消息时,生产者会对键值和值序列化成字节数组,然后发送到分配器(partitioner)。
  3. 如果我们指定了分区,那么分配器返回该分区即可;否则,分配器将会基于键值来选择一个分区并返回。
  4. 选择完分区后,生产者知道了消息所属的主题和分区,它将这条记录添加到相同主题和分区的批量消息中,另一个线程负责发送这些批量消息到对应的Kafka broker。
  5. 当broker接收到消息后,如果成功写入则返回一个包含消息的主题、分区及位移的RecordMetadata对象,否则返回异常。
  6. 生产者接收到结果后,对于异常可能会进行重试。

讨论四:消费者设计概要

消费者与消费组

假设这么个场景:我们从Kafka中读取消息,并且进行检查,最后产生结果数据。我们可以创建一个消费者实例去做这件事情,但如果生产者写入消息的速度比消费者读取的速度快怎么办呢?这样随着时间增长,消息堆积越来越严重。对于这种场景,我们需要增加多个消费者来进行水平扩展。

Kafka消费者是消费组的一部分,当多个消费者形成一个消费组来消费主题时,每个消费者会收到不同分区的消息。假设有一个T1主题,该主题有4个分区;同时我们有一个消费组G1,这个消费组只有一个消费者C1。那么消费者C1将会收到这4个分区的消息,如下所示:

如果我们增加新的消费者C2到消费组G1,那么每个消费者将会分别收到两个分区的消息,如下所示:

如果增加到4个消费者,那么每个消费者将会分别收到一个分区的消息,如下所示:

但如果我们继续增加消费者到这个消费组,剩余的消费者将会空闲,不会收到任何消息:

总而言之,我们可以通过增加消费组的消费者来进行水平扩展提升消费能力。这也是为什么建议创建主题时使用比较多的分区数,这样可以在消费负载高的情况下增加消费者来提升性能。另外,消费者的数量不应该比分区数多,因为多出来的消费者是空闲的,没有任何帮助。

Kafka一个很重要的特性就是,只需写入一次消息,可以支持任意多的应用读取这个消息。 换句话说,每个应用都可以读到全量的消息。为了使得每个应用都能读到全量消息,应用需要有不同的消费组。对于上面的例子,假如我们新增了一个新的消费组G2,而这个消费组有两个消费者,那么会是这样的:

在这个场景中,消费组G1和消费组G2都能收到T1主题的全量消息,在逻辑意义上来说它们属于不同的应用。

最后,总结起来就是:如果应用需要读取全量消息,那么请为该应用设置一个消费组;如果该应用消费能力不足,那么可以考虑在这个消费组里增加消费者。

消费组与分区重平衡

可以看到,当新的消费者加入消费组,它会消费一个或多个分区,而这些分区之前是由其他消费者负责的;另外,当消费者离开消费组(比如重启、宕机等)时,它所消费的分区会分配给其他分区。这种现象称为重平衡(rebalance) 。重平衡是 Kafka 一个很重要的性质,这个性质保证了高可用和水平扩展。不过也需要注意到,在重平衡期间,所有消费者都不能消费消息,因此会造成整个消费组短暂的不可用。 而且,将分区进行重平衡也会导致原来的消费者状态过期,从而导致消费者需要重新更新状态,这段期间也会降低消费性能。后面我们会讨论如何安全的进行重平衡以及如何尽可能避免。

消费者通过定期发送心跳(hearbeat)到一个作为组协调者(group coordinator)的 broker 来保持在消费组内存活。这个 broker 不是固定的,每个消费组都可能不同。当消费者拉取消息或者提交时,便会发送心跳。

如果消费者超过一定时间没有发送心跳,那么它的会话(session)就会过期,组协调者会认为该消费者已经宕机,然后触发重平衡。可以看到,从消费者宕机到会话过期是有一定时间的,这段时间内该消费者的分区都不能进行消息消费;通常情况下,我们可以进行优雅关闭,这样消费者会发送离开的消息到组协调者,这样组协调者可以立即进行重平衡而不需要等待会话过期。

在 0.10.1 版本,Kafka 对心跳机制进行了修改,将发送心跳与拉取消息进行分离,这样使得发送心跳的频率不受拉取的频率影响。另外更高版本的 Kafka 支持配置一个消费者多长时间不拉取消息但仍然保持存活,这个配置可以避免活锁(livelock)。活锁,是指应用没有故障但是由于某些原因不能进一步消费。

Partition 与消费模型

上面提到,Kafka 中一个 topic 中的消息是被打散分配在多个 Partition(分区) 中存储的, Consumer Group 在消费时需要从不同的 Partition 获取消息,那最终如何重建出 Topic 中消息的顺序呢?

答案是:没有办法。Kafka 只会保证在 Partition 内消息是有序的,而不管全局的情况。

下一个问题是:Partition 中的消息可以被(不同的 Consumer Group)多次消费,那 Partition中被消费的消息是何时删除的? Partition 又是如何知道一个 Consumer Group 当前消费的位置呢?

无论消息是否被消费,除非消息到期 Partition 从不删除消息。例如设置保留时间为 2 天,则消息发布 2 天内任何 Group 都可以消费,2 天后,消息自动被删除。
Partition 会为每个 Consumer Group 保存一个偏移量,记录 Group 消费到的位置。 如下图:

为什么 Kafka 是 pull 模型

消费者应该向 Broker 要数据(pull)还是 Broker 向消费者推送数据(push)?作为一个消息系统,Kafka 遵循了传统的方式,选择由 Producer 向 broker push 消息并由 Consumer 从 broker pull 消息。一些 logging-centric system,比如 Facebook 的Scribe和 Cloudera 的Flume,采用 push 模式。事实上,push 模式和 pull 模式各有优劣。

push 模式很难适应消费速率不同的消费者,因为消息发送速率是由 broker 决定的。 push 模式的目标是尽可能以最快速度传递消息,但是这样很容易造成 Consumer 来不及处理消息,典型的表现就是拒绝服务以及网络拥塞。而 pull 模式则可以根据 Consumer 的消费能力以适当的速率消费消息。

对于 Kafka 而言,pull 模式更合适。 pull 模式可简化 broker 的设计,Consumer 可自主控制消费消息的速率,同时 Consumer 可以自己控制消费方式——即可批量消费也可逐条消费,同时还能选择不同的提交方式从而实现不同的传输语义。

讨论五:Kafka 如何保证可靠性

当我们讨论可靠性的时候,我们总会提到*保证**这个词语。可靠性保证是基础,我们基于这些基础之上构建我们的应用。比如关系型数据库的可靠性保证是ACID,也就是原子性(Atomicity)、一致性(Consistency)、隔离性(Isolation)和持久性(Durability)。

Kafka 中的可靠性保证有如下四点:

  • 对于一个分区来说,它的消息是有序的。如果一个生产者向一个分区先写入消息A,然后写入消息B,那么消费者会先读取消息A再读取消息B。
  • 当消息写入所有in-sync状态的副本后,消息才会认为已提交(committed) 。这里的写入有可能只是写入到文件系统的缓存,不一定刷新到磁盘。生产者可以等待不同时机的确认,比如等待分区主副本写入即返回,后者等待所有in-sync状态副本写入才返回。
  • 一旦消息已提交,那么只要有一个副本存活,数据不会丢失。
  • 消费者只能读取到已提交的消息。

使用这些基础保证,我们构建一个可靠的系统,这时候需要考虑一个问题:究竟我们的应用需要多大程度的可靠性?可靠性不是无偿的,它与系统可用性、吞吐量、延迟和硬件价格息息相关,得此失彼。因此,我们往往需要做权衡,一味的追求可靠性并不实际。

Pulsar

Apache Pulsar is a cloud-native, distributed messaging and streaming platform。和kafka比较像,由于站在了前人的肩膀上,它做的要比kafka更加出色。

pulsar的关键特性如下:

  1. 云原生架构(计算与存储分离),无缝支持跨集群复制
  2. 比kafka更高的吞吐量和低延迟
  3. 无缝支持上百万个topics
  4. 支持多种消息订阅模式 (exclusive & shared & failover)
  5. 通过持久化存储BookKeeper保障消息的传递
  6. 轻量级Serverless计算框架Pulsar Functions提供了流式数据处理能力。
  7. 提供分层存储能力,释放BookKeeper的空间:将老数据or长期不用的数据放到AWS S3等

Pulsar架构模型类似于Client->Proxy->Server

pulsar的架构简介

pulsar的分层架构

与其他消息系统不同,Pulsar抽象为两层架构:

  • 无状态服务层:处理消息的Broker组成
  • 有状态存储层:BookKeeper存储节点组成,可以持久化的存储消息

Broker无状态层

与kafka不同,Pulsar Broker不存储实际的数据,而是将消息存储在BookKeeper中,仅仅拥有Topic/Partitions的代理权。它屏蔽了msg复杂的读写流程,保证了数据一致性和负载均衡。meta信息是存储在zookeeper中,消息存储到BookKeeper中。

BookKeeper

Pulsar用 Apache BookKeeper作为持久化存储。 BookKeeper是一个分布式的预写日志(WAL)系统,特性主要有:

  • 支持创建多个独立的ledgers(Fragment/Segment)随着时间的推移,底层数据以 Ledger形式存储,Pulsar会为Topic创建多个ledgers。
  • 为按条目复制的顺序数据提供了非常高效的存储。
  • 保证了多系统挂掉时ledgers的读取一致性。
  • 提供不同的Bookies(BookKeeper实例)均匀的IO分布的特性。
  • 容量和吞吐量都能水平扩展。并且容量可以通过在集群内添加更多的Bookies立刻提升。
  • Bookies被设计成可以承载数千的并发读写的ledgers。 使用多个磁盘设备,一个用于日志,另一个用于一般存储,这样Bookies可以将读操作的影响和对于写操作的延迟分隔开。

除了消息数据,cursors也会被持久化入BookKeeper。 Cursors是消费端订阅消费的位置。 BookKeeper让Pulsar可以用一种可扩展的方式存储消费位置

pulsar的订阅模式

  • 独占订阅:一个消费组只有一个消费者订阅消息。
  • 故障切换(Failover):多个消费者可以加入同一订阅,但是只有一个消费者被选为主消费者,其他消费者为故障转移者。
  • 共享订阅:订阅组可以挂多个消费者,但一个消息只会传递给一个消费者。

broker故障处理fencing

Pulsar的broker不存储状态,类似于Topic的proxy,拥有对Topic的代理权,当broker故障时,Pulsar需要将这些topic转移给正常的brokers,这个过程称为fencing。大致流程为:

  1. Topic X 的当前拥有者(B1)不可用(通过Zookeeper);
  2. 其他Broker(B2)将Topic X 的当前Ledger状态从OPEN修改为IN_RECOVERY
  3. B2向Ledger的当前Fragment的Bookies发送fence信息并等待(Qw-Qa) + 1个Bookies响应。收到此响应数后Ledger将变成fenced。如果旧的Broker仍然处于活跃状态则无法再进行写入,因为无法获得Qa确认(由于fencing导致异常响应);
  4. B2然后从Fragment的Bookies获得他们最后确认的条目是什么。它需要最新条目的ID,然后从该点开始向前读。它确保从哪一点开始的所有条数(可能以前未向Pulsar Broker承认)都会被复制到Qw Bookies。一旦B2无法读取并复制任何条目,Ledger将完全恢复;
  5. B2将Ledger的状态更改为CLOSED;
  6. B2现在可以创建新的Ledger并接受写入请求。

整个过程类似于raft的选举,选举过程中不处理读写请求。

pulsar vs kafka

特性对比

消费模式

  • kafka对partition是独占消费,没有共享Queue的消费模式。
  • Pulsar提供了统一的消息模型和API,提供了队列的共享订阅方式。

消息确认

  • kakfa使用offset
  • Pulsar使用cursor管理,累计确认和kafka效果一致,额外提供了选择性确认。

消息保留

  • 设置保留期来删除消息,没被消费的数据过期也会被删除,不支持TTL
  • 消息被订阅消费才会被删除,不会丢失数据。也可以设置保留期,支持TTL。

优势对比

pulsar相对kafka而言,优势:

  • broker无状态支持更低成本扩容,无须重新分配现有数据。
  • 提供分层存储,支持比如S3类型的分布式存储,一定程度上能提高数据的可用性。
  • 支持多租户。
  • 地域复制更加友好,基于仲裁的算法能保障集群是一致的。

劣势:

  • pulsar项目较新,社区活跃不足,而kafka更加成熟,社区更加活跃。
  • kafka仅依赖broker和zk,而pulsar额外依赖bookKeeper,增加了系统的复杂性。

参考