用友YonSuite与旺店通数据集成对接方案

228 阅读2分钟

方案简介

聚水潭线下使用的是用YonSuite系统进行财务和业务的核算系统,全部业务数据将汇集到用友YonSuite系统,现在需要将两套系统的相关数据进行对接打通,实现所有业务的数据可以打通,并且保证电商业务的库存和财务核算系统的数据准确。

集成系统

用友YonSuite与聚水潭集成

通过轻易云集成平台可以快速的可视化配置集成方案

集成方案明细

01-物料同步货品集成方案

  • 源系统查询接口:物料档案列表
  • 目标系统写入接口:货品新增

02-供应商同步集成方案

  • 源系统查询接口:获取供应商列表查询
  • 目标系统写入接口:创建供应商

03-线上销售订单合并、下推销售出库集成方案

  • 源系统查询接口:销售出库单列表查询
  • 目标系统写入接口:销售订单单个保存

04-线下销售订单下推销售出库集成方案

  • 源系统查询接口:销售出库单查询
  • 目标系统写入接口:销售订单单个保存

05-退换货生成销售退货集成方案

  • 源系统查询接口:退换管理查询
  • 目标系统写入接口:销售退货单个保存

06-退换货生成客户退款集成方案

  • 源系统查询接口:退换单管理
  • 目标系统写入接口:客户退款单个保存

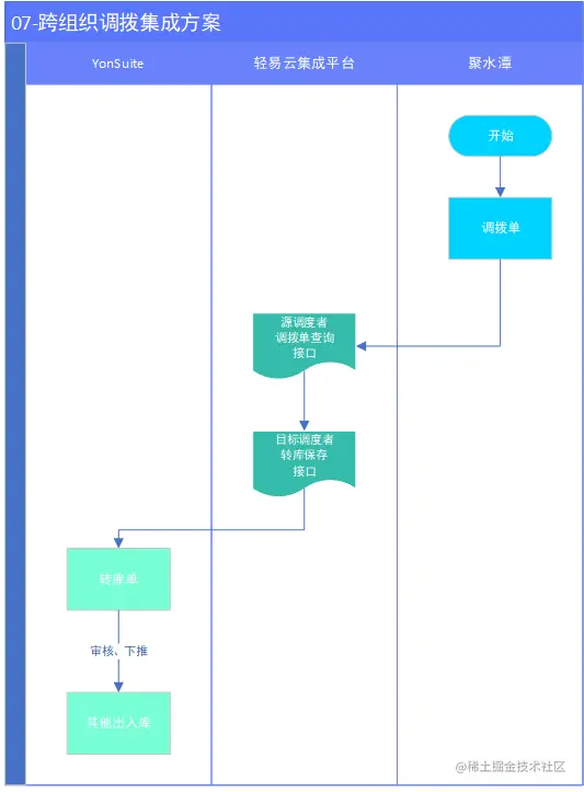
07-跨组织调拨集成方案

  • 源系统查询接口:调拨单查询
  • 目标系统写入接口:转库保存

08-组织间调拨集成方案

  • 源系统查询接口:调拨订单列表查询
  • 目标系统写入接口:调拨单创建

09-报损单集成方案

  • 源系统查询接口:出库单查询
  • 目标系统写入接口:其他出库单单个保存

10-盘亏单集成方案

  • 源系统查询接口:出库单查询
  • 目标系统写入接口:其他出库单单个保存

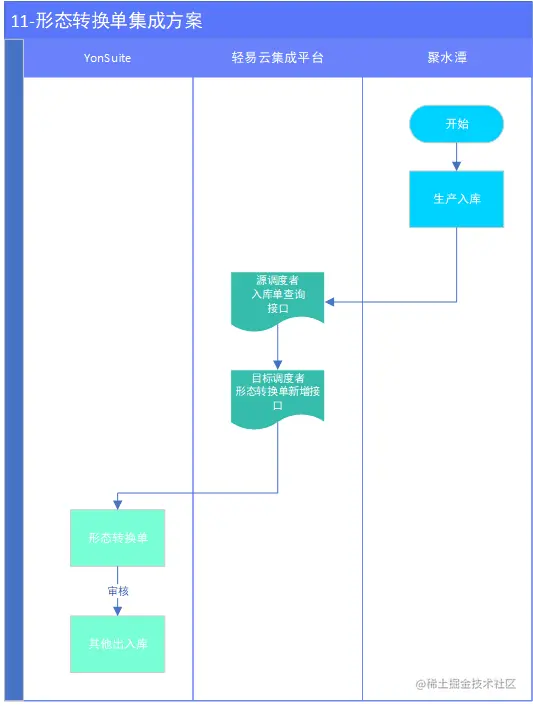
11-形态转换单集成方案

  • 源系统查询接口:入库单查询
  • 目标系统写入接口:形态转换单新增