蚌住了!这份阿里P8写的Java多线程编程实战指南就这么容易开源?

108 阅读1分钟

说起多线程编程大家肯定都不陌生,大到一线互联网企业小到不知名小厂,在应聘要求上都会写上“精通多线程”可见现在它有多重要!

 阿里Java多线程编程实战指南

本文从多线程的基本概念、原理与方法为主线,辅以丰富的实战案例和生活化实例,从Java 虚拟机、操作系统和硬件多个层次与角度出发循序渐进、系统地介绍Java平台下的多线程编程核心技术及相关工具。

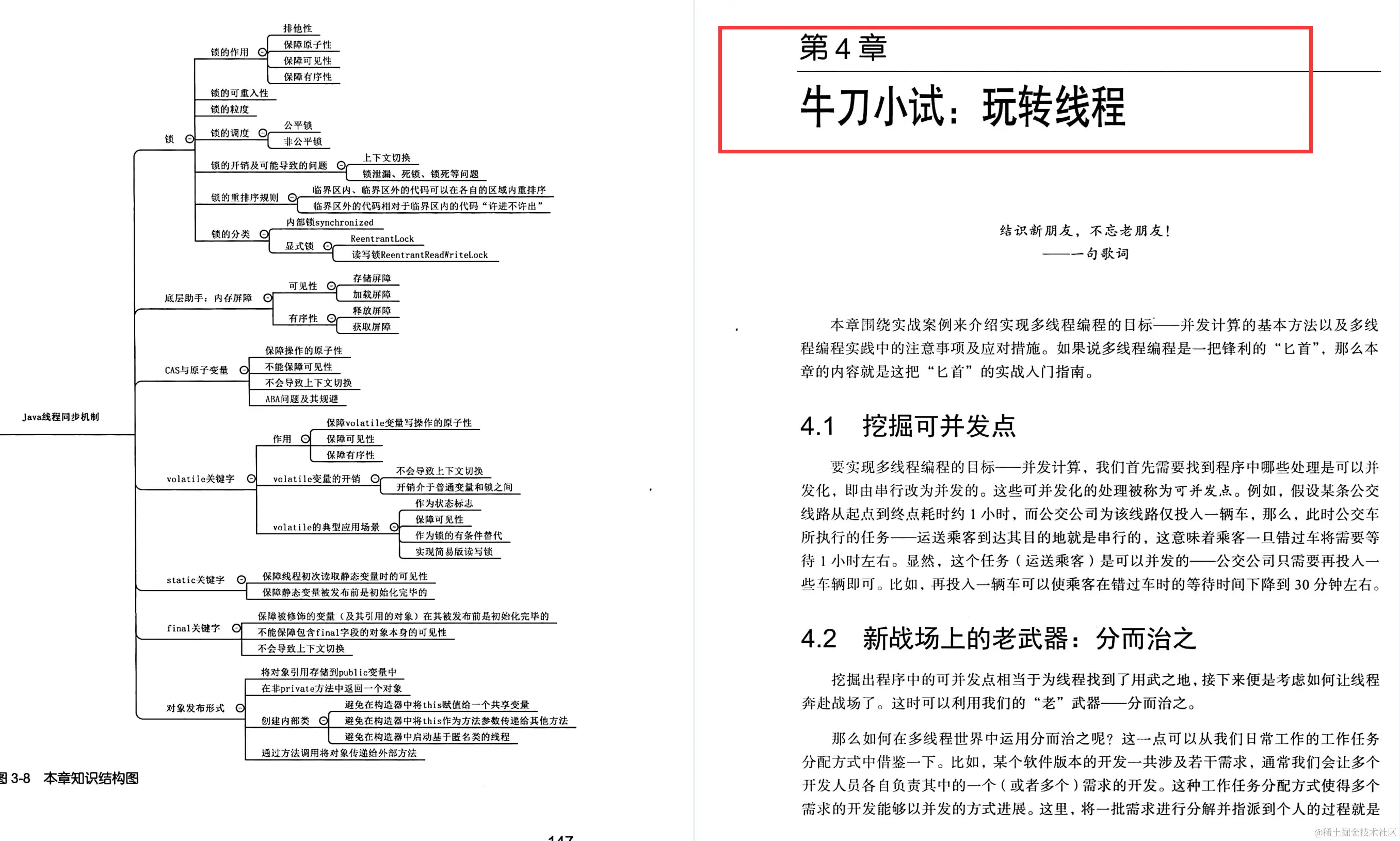
先给大家详细的展示一下本书的目录,需要获取的小伙伴可以点击此处即可免费获取

下面会给大家展示一下本书的部分章节内容,希望会对大家有帮助!

内容总览:

线程的声明周期

知识结构图