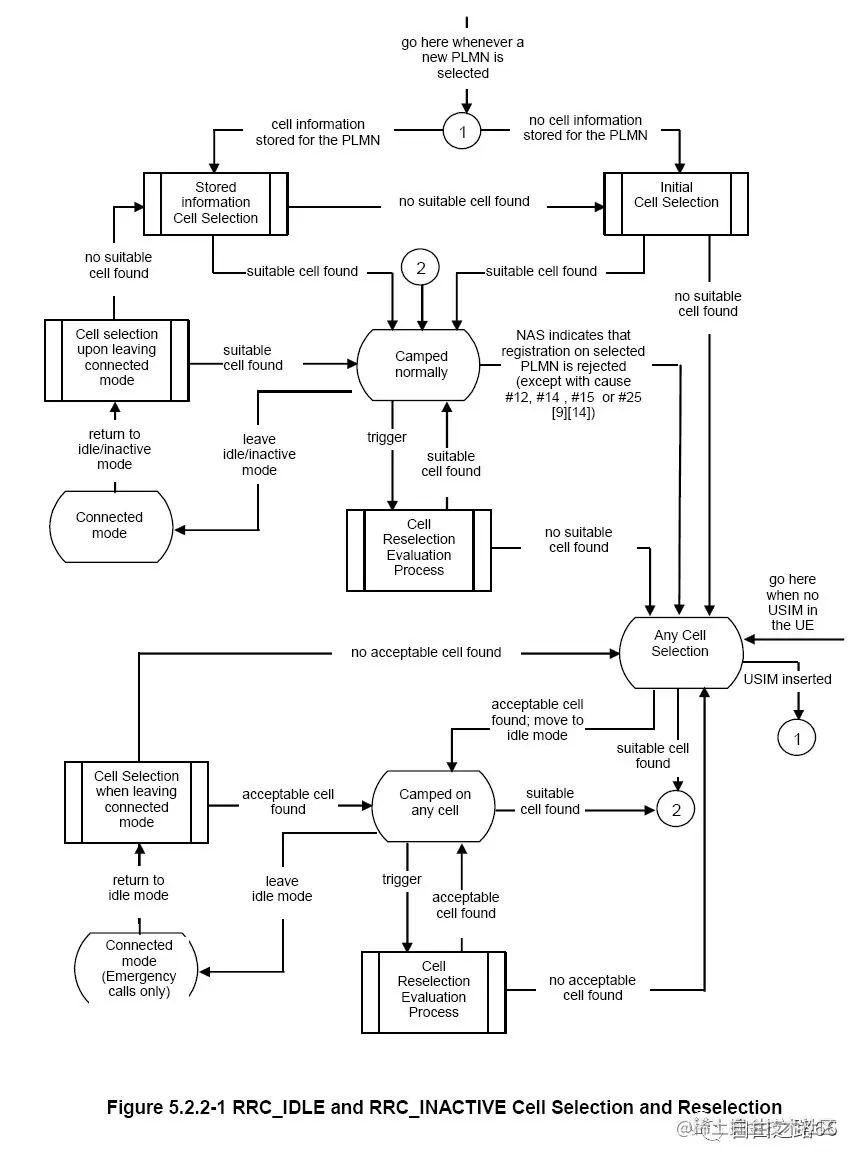
NR - 38.304 Figure 5.2.2-1

316 阅读1分钟

​本文已参与「新人创作礼」活动,一起开启掘金创作之路。

 今天学习38.304的这个流程图。

  • RRC_INACTIVE

对于RRC状态,RRC_CONNECTED和RRC_IDLE之外还增加了一个RRC_INACTIVE,增加这么一个状态的初衷是此状态下保存了一些连接态下的上下文,在后续接入之后能更快地进行业务的交互吧,就像从起点到终点(初始接入到业务交互)需要走一百步,后续并不要完全退回起点再重新走一百步,而是只退回四十步,后面只需要再走四十步即可。

但是从38.133中的第4章和第5章可以看出,对于物理层来说,RRC_IDLE和RRC_INACTIVE要做的事情都是一样的,监听Paging,邻区测量等。

  • Camped Normally

Camped Normally需要做的事情,包括监听寻呼(例如看是否有电话呼入),Short Message指示(例如系统消息变更指示),接收系统消息,邻区测量/服务小区测量,重选评估等。

Figure 5.2.2-1中右侧位置1写的是USIM inserted,再转到图中上侧位置1,描述为“new PLMN is slected”,PLMN选定,在国内每个用户的使用的运营商为中国移动(PLMN为46000,46002,46007)或者中国联通(PLMN为46001,46006)或者中国电信(PLMN为 46003,46005)。

回到Figure 5.2.2-1中上侧位置1,UE会根据之前是否有驻留(Camped)过小区或者曾经配置过的邻区频点,如果有则进入Stored information Cell Selection过程,否则根据UE支持的频带,进入全频带小区搜索过程。如果在小区频点在Stored information Cell中,那么当然能够更快地搜索到小区。此时搜索到的小区是“suitable cell”,何为suitable cell呢?

首先,PLMN要满足条件,例如移动卡搜索到联通小区(当然一般国内不同运营商的频带是分开的),当然先不能去尝试驻留该小区。小区PLMN在SIB1中指示。

其次,UE接收到的信号强度要满足驻留门限,驻留门限相关参数也在SIB1中会有指示。

最后,小区被bar不能驻留。例如在MIB信息中(见NR SSB概述 - PSS/SSS序列及PBCH)有1比特bar指示,一种场景是某些NR小区只作为NSA下的SCG小区,而不能作为SA的接入小区。后面的这个TA条件受限于知识面,其含义和场景还需要专家帮忙留言指导。

  •  Camped on Any Cell

当UE未插卡时会进入到Camped on Any Cell状态,此时服务受限的,例如只能通过寻呼接收ETWS和CMAS指示,以及拨打紧急电话如110,120等。

另外一种场景是UE有卡,但是一直找不到Suitable Cell,搜索到小区后,此时也进入到Camped on Any Cell状态。

  • Cell Reselection Evaluation Process

不论在Camped Normally还是Camped on Any Cell,UE都需要进行重选评估,因为UE可能处于移动场景中,需要发现对周围的邻区进行测量,以便驻留到信号强度更佳小区,防止丢寻呼。


                                                                           

\