阿里P8推崇不已的Java4大开源框架,大厂面试必问底层文档

212 阅读5分钟

对于开发来说,我们在工作中普遍都会用到各个开源框架,比如最基础的 Spring,使开发网络编程变得特别简单的 Netty 框架,还有成为目前微服务框架首选的 Spring Cloud 等。在多个框架之上,我们仅需使用几行代码,即可实现业务需要的复杂功能,大大减少了工作量。

也正因如此,不少人只会用框架,看不懂源码,不了解其底层机制与实现原理,成了一名只会搬运源码库的开发。说白了,就是真正牛逼的技术不属于你。

可了解框架中的很多知识和代码,对解决开发中的类似问题是极其有帮助的。**因为它们是经过时间验证和优化过的,如:MyBatis 的架构设计、Dubbo 的服务发现机制、Spring 的设计模式等。**所以,对源码和开源库的学习,成了 Java 开发者提升技能的必经之路。

如果你是 1-5 年实际开发经验的中、高级开发者,平时会用框架应对日常开发,但对底层和大型架构掌握不深,那么本文能帮助你更深入的打造底层能力。

先给大家看一张图**「开源框架学习知识图」,包含了 Java 工程师一定要花时间学会的四大开源框架——MyBatis、Spring、Spring MVC、Spring Boot+XXX_WWW666666清晰了解学习每个框架所需要的知识点。**

梳理了详细的知识点,下面再根据自身的实际经历+对框架源码的理解,详细为大家整理了一份资料,内含手绘图解、代码注解、视频资料等,希望能帮助大家查漏补缺,快速深入框架底层。

一、MyBatis 框架

MyBatis 是一个优秀的持久层 ORM 框架,它对 jdbc 的操作数据库的过程进行封装,使开发者只需要关注 SQL 本身,而不需要花费精力去处理例如注册驱动、创建 connection、创建 statement、手动设置参数、结果集检索等 jdbc 繁杂的过程代码。

那 MyBatis 源码到底该怎么学?

我分享的这份资料里,内容就非常全面,本资料分为3个部分,依次介绍了MyBatis的基础应用、原理及插件开发、实践应用,使读者能够由浅入深、循序渐进地掌握MyBatis技术。首先,在官方API的基础上完善了许多重要的论述和实例,并且给出了实操建议,帮助读者正确掌握MyBatis。其次,详细讲述了MyBatis 的内部运行原理,并全面讨论了插件的开发。最后,本着学以致用的原则,笔者阐述了MyBatis-Spring 项目和一些MyBatis开发常见的实例,使读者能够学得会,用得好。本资料不是一份味同嚼蜡的理论专著,而是一份MyBatis的实践指南,无论你是Java程序员、MyBatis开发者,还是Java持久层框架的研究者,你都能从本书中收获知识。

目录:

部分内容:

MyBatis 也是面试常见问题,除了源码之外,对相关概念、缓存、架构原理、插件,都要有了解。所以,这份资料里还有整套 MyBatis 的学习内容,图解、代码、视频都给你准备好了。

二、Spring 框架

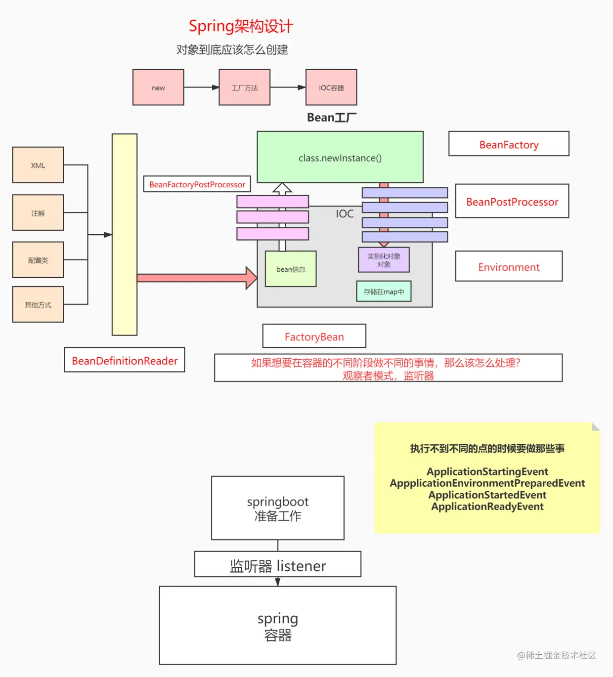
毫无疑问,Spring 已经成为无数公司的基础开发框架,但大多数 Java 工程师在使用过程中会出现各种问题,比如:看着这么多组件不知如何入手?Spring是怎么解决循环依赖问题的?如何将 Spring 和其他框架结合在一起?

这套学习资料先从大框架开始,和你介绍Spring的核心结构,再从 Ioc、AOP 两个核心思想下手,带你一步步搞懂这两个容器解决了什么问题。

更精彩的是,后面用了很大的篇幅来解析 Spring IoC 和 Spring AOP 的基础、高级特性、源码深度剖析,非常值得一看。

部分内容:

此图谱内容为开源框架源码剖析。对标阿里 P7 能力设计。

spring源码视频+学习笔记:

三、Spring MVC 框架

Spring MVC 框架仍然领先于竞争对手。随着时间的推移,它扩展成一个完整的 MVC 框架,并不断演变成一个全面的 Java 框架。该框架以其发达的生态系统而闻名,它提供了许多附加选项,从 REST API 到安全加密和授权。

以下是 Spring MVC 框架学习知识点,按着这个学,熟练掌握 Spring MVC 不是问题。

这份资料除了分析SpringMVC的源代码,还系统地介绍了各种网站架构的演变以及Web开发中所涉及的协议和Tomcat的实现方法,现在很多程序员都想了解这方面的知识,但苦于缺乏通俗易懂的资料,而且这些也是程序员达到更高的层次所需要的知识。还有视频资料,一步步带你手写 MVC框架。

目录:

部分内容:

Spring MVC视频

四、Spring Boot 框架

Spring Boot 对 Spring 缺点进行改善和优化,基于约定优于配置的思想,可以让我们不必在配置和逻辑业务之间进行思维的切换,大大提高研发效果,一定程度上缩短了项目周期。

掌握了 Spring Boot,可以让我们全身心投入逻辑业务的代码编程中。

部分内容:

spring boot 视频:

最后

预祝大家都能有所收获,都可以成功跳槽涨薪,拿到想要的offer想要薪资。