webpack系列1-构建过程

94 阅读1分钟

配置示例

// webpack.config.js
const path = require("path");
module.exports = {
  entry: path.resolve(__dirname, "../src/index.js"),
  output: {
    filename: "[name].[hash].js",
    path: path.resolve(__dirname, "../dist"),
  },
};

前言

在阅读本文之前,我就默认你已经掌握了 webpack 的基本配置

webpack 是一个构建工具,整个 webpack 构建过程就像一条流水线一样,经过层层处理才能得到最终结果,这个过程中每一个环节都是独立的、解耦的、这些能力基于 webpack 的事件流机制

构建流程

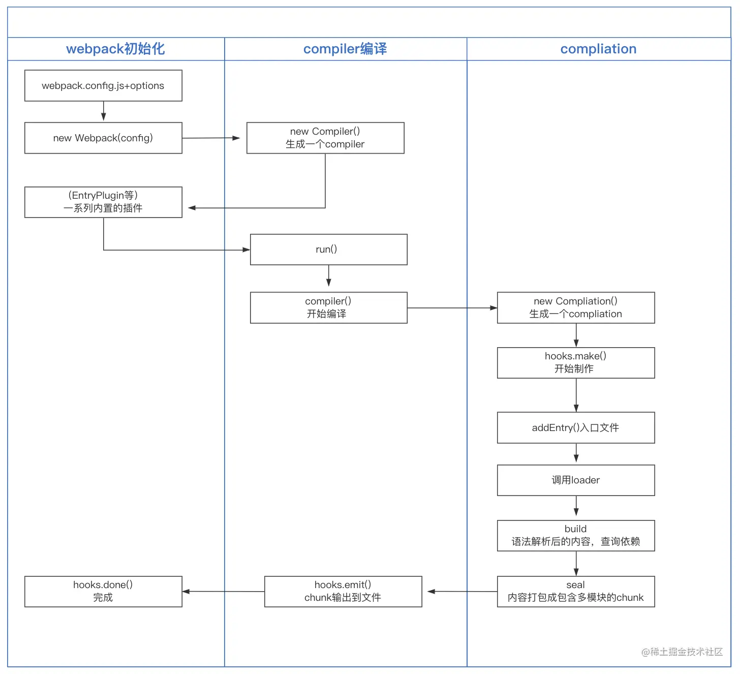
图例

说明

  • webpack 的初始阶段
    • 初始化一些参数
    • 生成一个 Compiler 对象
      • 只做一次初始
      • 包含了整个 webpack 的上下文环境,以及 loader、plugin 等
    • 执行内部的插件(SingleEntryPlugin)
    • 启动 run 执行编译
  • webpack 的构建阶段
    • 编译时候生成一个 compliation 对象
      • 负责整个编译过程,包含了每个构建环节所对应的方法
      • 每次的文件更新,会重新生成 compliation 对象
    • make 阶段开始从入口制作
    • build 阶段分析依赖,获取转换后的内容
    • seal 阶段将内容打包成一个包含多个模块的 chunk
    • emit 阶段将 compiler 负责 compliation 生成好的 chunk 写到文件系统
    • done 阶段完成

小结

整个 webpack 的 Compiler、Compliation 都是继承了 Tabable 类 后续会介绍 Tabable

源码主流程实现参考