Umi白屏分析

775 阅读2分钟

携手创作,共同成长!这是我参与「掘金日新计划 · 8 月更文挑战」的第10天,点击查看活动详情

前言

最近在测试反馈偶尔会遇到白屏的情况

就是点击其他菜单,右边的内容一直显示的骨架屏

image.png

产生问题的原因

经过排查,最终确认了是因为部署了新的镜像,覆盖了旧的镜像,导致旧的资源请求不到导致的

因为每次编译产生的hashcode是有可能不一样,所以请求的文件路径也是不一样的

详细解释如下

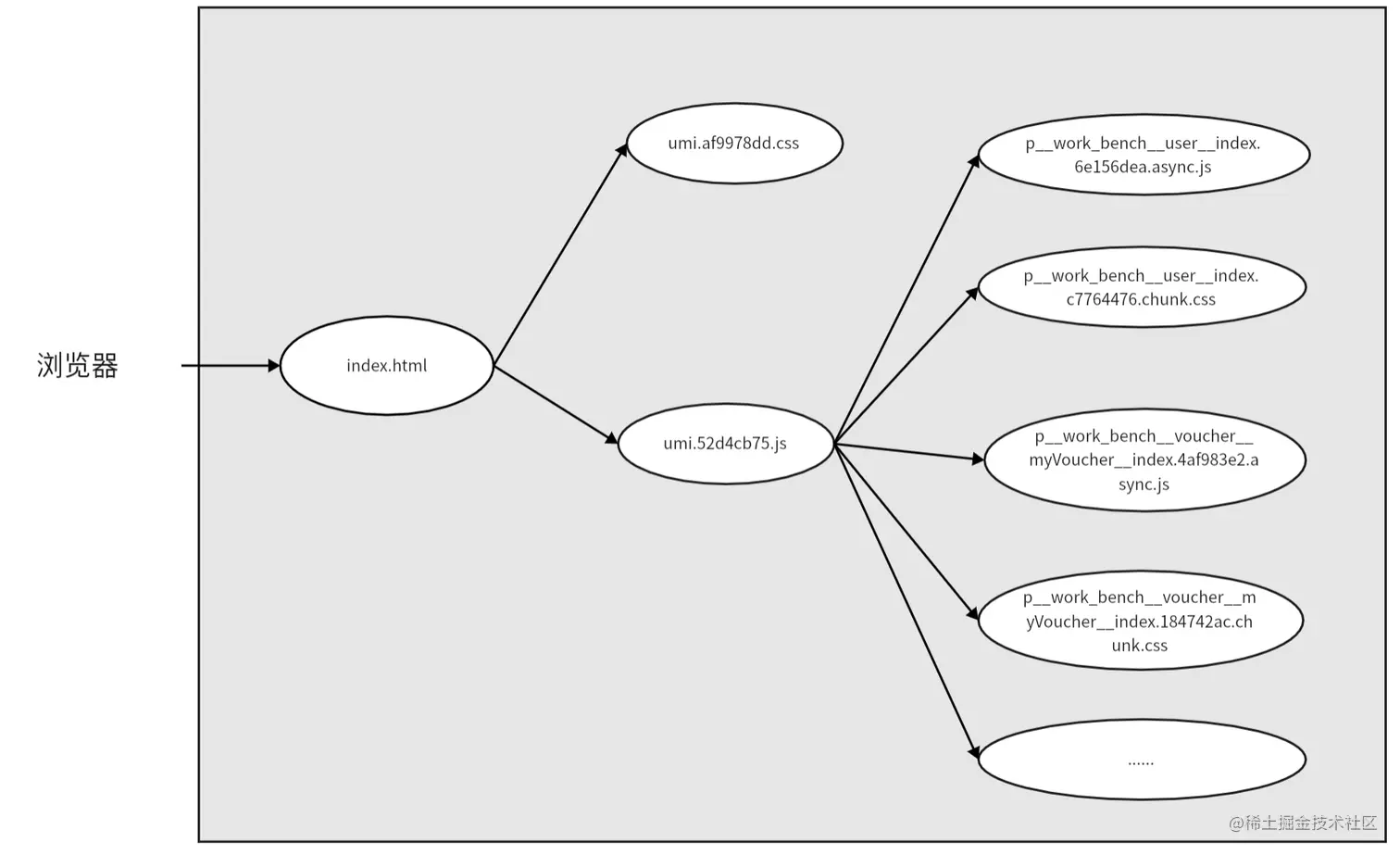
在2022/08/08 10:00编译部署了一版代码,代码结构如下

image.png

image.png

用户进入到 http://xxx/xxx/user, 这个路由返回的是index.html

我们看nginx的配置,try_files $uri /index.html 找不到文件会返回index.html

location / { 
if ($request_filename ~* .*\.(?:htm|html)$) ## 配置页面不缓存html和htm结尾的文件 
{ 
add_header Cache-Control "private, no-store, no-cache, must-revalidate, proxy-revalidate"; 
} 
root html; 
index index.html index.htm; 
try_files $uri /index.html; 
}

我们项目用的是异步加载,所以不会一下加载所有的路由,切换不同的路由请求对应每个模块的资源,当我们的目录切换到user的时候,页面会请求对应的js,css

我们在11:00重新编译部署了新的代码,生成了新的文件

这个时候我们并没有刷新页面,用户点击voucher这个菜单,代码还是旧的,会请求旧的资源,但是这个资源已经被新的资源覆盖了,已经不存在了,原先以为资源不存在会返回404状态码,但是其实不存在的资源也会返回index.html,这是上面说到的nginx配置,然后路由被识别为不存在,页面会显示404

image.png

资源存在的情况,nginx会返回对应的资源

我们把文件的hashcode改掉,会返回index.html,p__work_bench__resource__packages__index.93b0f1f.async.js会被当做路由处理

由于返回的文件类型和内容不对,页面会一直显示骨架屏的内容,浏览器也不会报错404状态码之类的

总结

今天分析了白屏产生的原因,下篇文章讲对应的解决方案