国内部分手机游戏开始显示用户IP属地

73 阅读2分钟

近日有不少玩家反映,游戏《奥比岛》在未告知的情况下,在玩家个人资料页面显示了IP归属地

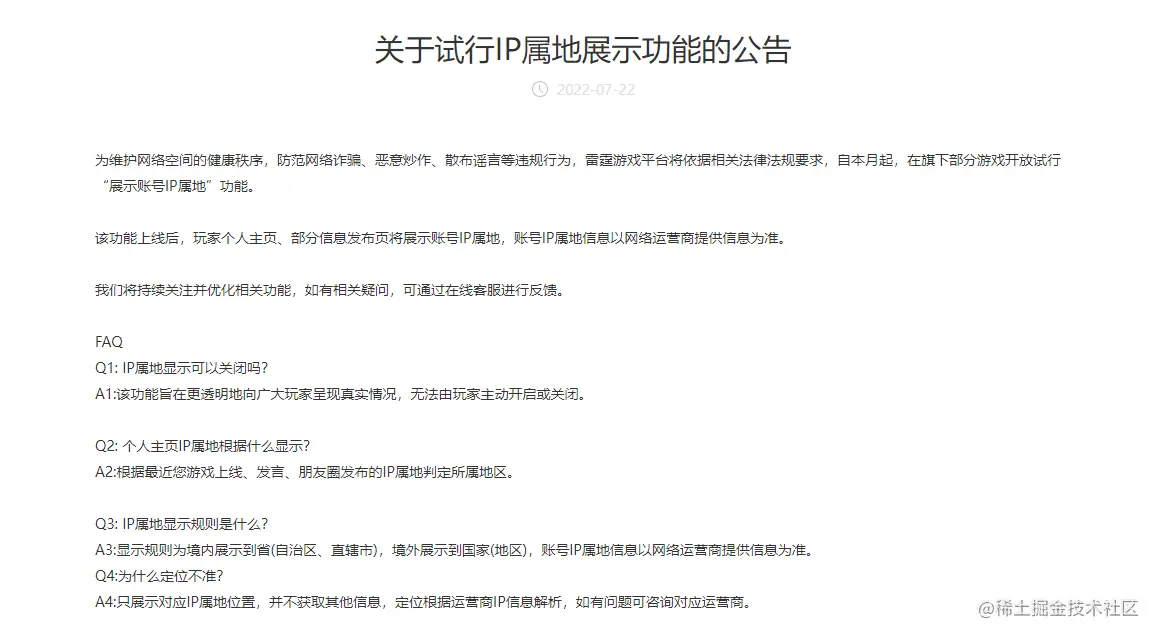
对此,雷霆游戏官网7月22日发公告,为维护网络空间的健康秩序,防范网络诈骗、恶意炒作、散布谣言等违规行为,雷霆游戏平台将依据相关法律法规要求,自本月起,在旗下部分游戏开放试行“展示账号IP属地”功能。

3.png

该功能上线后,玩家个人主页、部分信息发布页将展示账号IP属地,账号IP属地信息以网络运营商提供信息为准。

其实关于显示IP归属地这个规定可以追溯到2021年。 早在2021年10月26日,国家互联网信息办公室关于《互联网用户账号名称信息管理规定》征求意见稿第十二条就对联网平台提出明确表示,在用户账号信息页面展示账号IP归属地信息。

4.png

从今年4月以来,百家号、今日头条、抖音、快手、知乎、小红书六大互联网内容平台同时宣布显示“账号IP属地”,随后各大平台也跟进此规定。

6月27日,国家互联网信息办公室正式发布《互联网用户账号信息管理规定》(以下简称《规定》),自2022年8月1日起施行。关于平台展示IP归属地大家的各种问题《规定》第二章第十二条、第十三条也做了明确规定和详细说明。

第十二条 互联网信息服务提供者应当在互联网用户账号信息页面展示合理范围内的互联网用户账号的互联网协议(IP)地址归属地信息,便于公众为公共利益实施监督。

第十三条 互联网信息服务提供者应当在互联网用户公众账号信息页面,展示公众账号的运营主体、注册运营地址、内容生产类别、统一社会信用代码、有效联系方式、互联网协议(IP)地址归属地等信息。

5.png

近日,音乐软件、手机游戏方面也开始显示IP属地了。

所以,显示IP属地不仅仅是大势所趋,也是对互联网平台的基本要求,甚至对互联网用户上网的基本要求。作为一名网友,希望大家可以提高素质、规范行为、文明发言,对于一些机构也可以起到规范性的作用。