企业级Java EE架构设计精深实践(PDF)

244 阅读8分钟

内容简介

本书全面、深入介绍了企业级Java EE设计的相关内容,内容涵盖了Java EE架构设计的常见问题。

本书每一章讲解一个Java EE领域的具体问题,采用问题背景、需求分析、解决思路、架构设计、实践示例和章节总结的顺序组织内容,旨在通过分析相关领域中的常用框架及存在问题,给出相应的解决方案,提高读者分析和解决问题的能力,并增强其架构设计的能力。

本书共13章。内容主要包括虚拟文件系统实践、缓存实践、文件处理框架实践、模板语言实践、数据库访问层实践、数据库扩展实践、服务层实践、流程引擎实践、元数据实践、展现层开发实践、Web扩展实践、Tiny统一界面框架实践和RESTful实践。附录中给出了相关学习资源和配置运行指南。

本书语言简洁,思路清晰,示例丰富、完整,适合具有一定Java基础的读者阅读+XXX_WWW666666尤其适合从事企业级Java EE软件架构和设计的人员阅读。

本书读者对象

  • 有一定JavaEE基础的编程人员:
  • 对Java EE架构设计感兴趣的开发人员:
  • 构建企业级应用的架构师;
  • 学有余力,乐于尝试新事物的初学者:
  • 想通过本书学习分析问题和解决问题思路的人员。

由于平台篇幅限制,小编只截图展现了目录部分

第1章虚拟文件系统实践

本章从Apache VFS框架存在的内存泄露Bug说起,引入企业级应用常见的虚拟文件系统的概念,并介绍了Apache VFS框架和TinyVFS框架。另外,还讲解了VFS的设计思想,介绍了VFS管理器、虚拟文件接口和模式提供者等概念,并给出本地文件、JAR和FTP的实践用例。

第2章缓存实践

本章以Java EE应用遇到的性能问题作为话题,引导读者了解缓存技术的重要性。在讲解一个实际项目缓存的代码变迁过程中,自然而然地列举了对现有缓存方案的改进:业务代码与缓存框架分离:具体缓存实现的切换不影响业务开发;支持XML配置等。本章介绍了两种缓存架构:字节码缓存方案和动态代理缓存方案,并对比了两者的优缺点。希望读者通过阅读本章内容,能够对开发企业级应用有新的心得体会。

第3章文件处理框架实践

本章介绍了文件处理框架,可以有效地解决Java EE应用模块化导致的各种配置文件分散在不同模块而带来的处理这些资源难度大的问题。在介绍Tiny文件处理框架的过程中,请仔细阅读文件扫描器接口、文件扫描器主入口和定时扫描器的介绍,理解框架如何把文件的扫描、文件的变化、文件的遍历等与文件的实际处理分离,体会“开-闭"原则的具体运用。

第4章模板语言实践

本章介绍了模板语言及其在Java EE领域的实践开发。为了便于读者理解,笔者先介绍模板语言的概念、原理和应用场景,并列举了常见的模板语言Velocity、 FreeMarker 和Tiny,比较了三者的优势和不足。特别是在设计开发的章节,按模板语言的架构、语法解析和渲染机制的顺序,从零开始讲解如何构建一种模板语言。 通过对本章内容的学习,有能力的读者完全可以尝试扩展模板语言。

第5章数据库访问层 实践

本章首先介绍了应用框架的三层架构,然后引入了数据库访问层的相关概念。为了便于读者理解数据库访问层,笔者讲解了业界常用的数据库访问层框架Hibernate、Ibatis和JPA,以及DSL风格的数据库访问层JEQUEL、JOOQ和Querydsl。通过比较它们的优缺点,分析了Tiny团队开发TinyDsI的原因,然后详细说明TinyDsI的实践过程。最后通过具体示例说明各种数据库访问层框架的用法和配置。

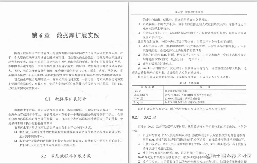
第6章数据库扩展实践

本章侧重介绍数据库水平扩展方案。首先从互联网的发展所导致的业务应用压力日益增加,从而让读者认识到数据库水平扩展方案对Java EE企业级应用是非常合理的需求。论证了水平扩展的合理性之后,列举了常见的扩展层次: DAO层、DataSource 层、JDBC层和Proxy层,重点讲解了Tiny分库分表的技术架构和设计思路,并讲解了分库分表、读写分离和集群事务的处理,还与开源软件Routing4DB 做了详细对比。最后通过具体示例.演示数据库水平扩展的配置和增删改查的结果。

第7章服务层实践

本章首先介绍了传统的服务层定义,以及与表现层、业务逻辑层的关系,然后讲解了Tiny对服务层的改进,通过重新定义服务概念,引入服务定义、服务注册和服务中心的设计思路。基于Tiny服务体系,应用可以不必关心服务提供方的具体信息。同时,由于远程调用与本地调用在代码层面并没有区别,所以系统根据不同场景进行多机部署或者单机部署时,无须对代码进行调整。远程调用体系由核心服务中心来组织整个调用网络,水平扩展极为容易。最后列举了本地场景、远程场景、单中心场景和多中心场景下,读者如何配置部署服务与服务中心。

第8章流程引擎实践

本章介绍了面向对象编程的不足,引入了面向组件编程的概念。流程引擎框架(后文亦称之为Flow)是一款基于面向组件开发的组件流程执行框架。目前Flow支持两种流程:逻辑流程和页面流程。在设计部分,读者可以通过组件设计、流程管理、流程配置和流程执行了解流程引擎的强大。在实践部分笔者介绍了如何通过组件化开发算术表达式的流程。

第9章元数据实践

本章介绍的是基本的元数据元素,包含方言模板、标准数据类型、业务数据类型和标准字段这几类基础元数据。最后的示例演示使用Eclipse 插件设计元数据,包括通过工具动态生成业务Java代码和SQL语句。

第10章展现层开 发实践

本章首先介绍了Java EE展现层的常用代表技术Servlet、JSP 和模板语言,并详细分析了三者的特性及优缺点。接着讲解了展现层方案设计,列举了设计人员常见的做法和技巧。然后给出了Tiny框架的展现层架构思路:采用模板语言做前端展示,同时引入组件包的概念,通过资源合并和压缩等框架手段,提升展现层的性能。最后演示了Tiny展现层的告警框和文本输入框的示例。

第11章Web扩 展实践

本章主要讲解了Tiny Web层框架的实践过程。首先介绍了Tiny Web层框架的由来及设计思想与设计原理。然后详细介绍了框架内置过滤器与处理器的使用方式。最后通过具体示例讲解TinyWeb层框架的开发过程,从而加强对TinyWeb层框架的理解。

第12章Tiny统 一界面框架实践

本章重点介绍了Java EE领域的界面开发设计,并通过介绍问题由来,归纳用户需求,提出UIML解决方案。本章的侧重点是介绍UIML设计思路和开发细节,让读者了解UI组件化开发带来的好处与便利。在实践小节中介绍了图形编辑器的使用,最后还列举了UIML配置开发示例,归纳和总结了开发过程中的常见问题。

第13章RESTful实践

本章讲解了业界流行的RESTful的背景和开发方式。首先介绍了Spring RESTful的开发方式,这种方式比较适用于新项目开发,而不适用于已经开发完毕的项目。然后讲解了Tiny RESTful如何解决这个问题。本章详细介绍了Tiny RESTful的设计思想与实现过程,最后的Web层示例演示了RESTful风格配置Web映射。

、小编只截图展现了目录部分

目录