Lombok、JUnit——开发工具插件

380 阅读5分钟

携手创作,共同成长!这是我参与「掘金日新计划 · 8 月更文挑战」的第十三天,点击查看活动详情 >>

利用Maven使用插件

01 Lombok

1.1 关于Lombok的说明

Project Lombok is a java library that automatically plugs into your editor and build tools, spicing up your java.Never write another getter or equals method again, with one annotation your class has a fully featured builder, Automate your logging variables, and much more.

lombok是一个可以通过简单的注解的形式来帮助我们简化消除一些必须有但显得很臃肿的 Java 代码的工具,简单来说,比如我们新建了一个实体类,然后在其中写了几个字段,然后通常情况下我们需要手动去建立getter和setter方法以及构造方法等,lombok的作用就是为了省去我们手动创建这些代码的麻烦,它能够在我们编译源码的时候自动帮我们生成这些方法,这样的代码就显得简洁干净。

​ 简言之,Lombok能以简单的注解形式来简化java代码,提高开发人员的开发效率。

1.2 添加依赖

<dependency>
    <groupId>org.projectlombok</groupId>
    <artifactId>lombok</artifactId>
    <version>1.16.10</version>
</dependency>

1.3 安装插件

​ 使用Lombok还需要插件的配合,打开idea的设置,点击Plugins,点击Browse repositories,在弹出的窗口中搜索lombok,然后安装即可。

在这里插入图片描述

1.4 解决编译时出错问题

编译时出错,可能是没有enable注解处理器。Annotation Processors > Enable annotation processing。设置完成之后程序正常运行。 在这里插入图片描述

1.5 示例

下面举两个栗子,看看使用lombok和不使用的区别。

创建一个用户类

不使用Lombok

public class User implements Serializable {

    private static final long serialVersionUID = -8054600833969507380L;

    private Integer id;

    private String username;

    private Integer age;

    public User() {
    }

    public Integer getId() {
        return id;
    }

    public void setId(Integer id) {
        this.id = id;
    }

    public String getUsername() {
        return username;
    }

    public void setUsername(String username) {
        this.username = username;
    }

    public Integer getAge() {
        return age;
    }

    public void setAge(Integer age) {
        this.age = age;
    }

    @Override
    public String toString() {
        return "User{" +
                "id=" + id +
                ", username='" + username + '\'' +
                ", age=" + age +
                '}';
    }

    @Override
    public boolean equals(Object o) {
        if (this == o) {
            return true;
        }
        if (o == null || getClass() != o.getClass()) {
            return false;
        }
        User user = (User) o;
        return Objects.equals(id, user.id) &&
                Objects.equals(username, user.username) &&
                Objects.equals(age, user.age);
    }

    @Override
    public int hashCode() {
        return Objects.hash(id, username, age);
    }

}

使用Lombok

@Data
public class User implements Serializable {

    private static final long serialVersionUID = -8054600833969507380L;

    private Integer id;

    private String username;

    private Integer age;

}

​ 编译源文件,然后反编译class文件,反编译结果如下图。说明@Data注解在类上,会为类的所有属性自动生成setter/getter、equals、canEqual、hashCode、toString方法,如为final属性,则不会为该属性生成setter方法。

在这里插入图片描述

1.6 常用注解

Lombook在使用中主要靠注解起作用,下面是常用的一些注解及其作用:下面介绍一下常用的几个注解:

  • @Data 注解在类,生成setter/getter、equals、canEqual、hashCode、toString方法,如为final属性,则不会为该属性生成setter方法。
  • @Setter 注解在类或字段,注解在类时为所有字段生成setter方法,注解在字段上时只为该字段生成setter方法和RequiredArgsConstructor
  • @Getter 使用方法同上,区别在于生成的是getter方法。
  • @ToString 注解在类,添加toString方法。
  • @EqualsAndHashCode 注解在类,生成hashCode和equals方法。
  • @NoArgsConstructor 注解在类,生成无参的构造方法。
  • @RequiredArgsConstructor 注解在类,为类中需要特殊处理的字段生成构造方法,比如final和被@NonNull注解的字段。
  • @AllArgsConstructor 注解在类,生成包含类中所有字段的构造方法。
  • @Slf4j 注解在类,生成log变量,严格意义来说是常量。private static final Logger log = LoggerFactory.getLogger(UserController.class);

02 JUnit

插件:maven命令执行时,真正完成功能的是插件,插件就是一些jar文件, 一些类。

  • JUint是Java编程语言的单元测试框架,用于编写和运行可重复的自动化测试。
  • JUnit 促进了“先测试后编码”TDD的理念,强调建立测试数据的一段代码,可以先测试,然后再应用。这个方法就好比“测试一点,编码一点,测试一点,编码一点……”,增加了程序员的产量和程序的稳定性,可以减少程序员的压力和花费在排错上的时间。
  • TDD 是Test-Driven Development(测试驱动开发)的缩写。

2.1 JUnit的特点

  • 开源框架
  • 提供注解来识别测试方法
  • 提供断言来测试预期结果。
  • 提高编码速度,并且提高代码的质量
  • 代码优雅简洁,不复杂,减少编码时间
  • JUnit测试可以自动运行并且检查自身结果并提供即时反馈。所以也没有必要人工梳理测试结果的报告。
  • JUnit测试可以被组织为测试套件,包含测试用例,甚至其他的测试套件。
  • JUnit在一个条中显示进度。如果运行良好则是绿色;如果运行失败,则变成红色。

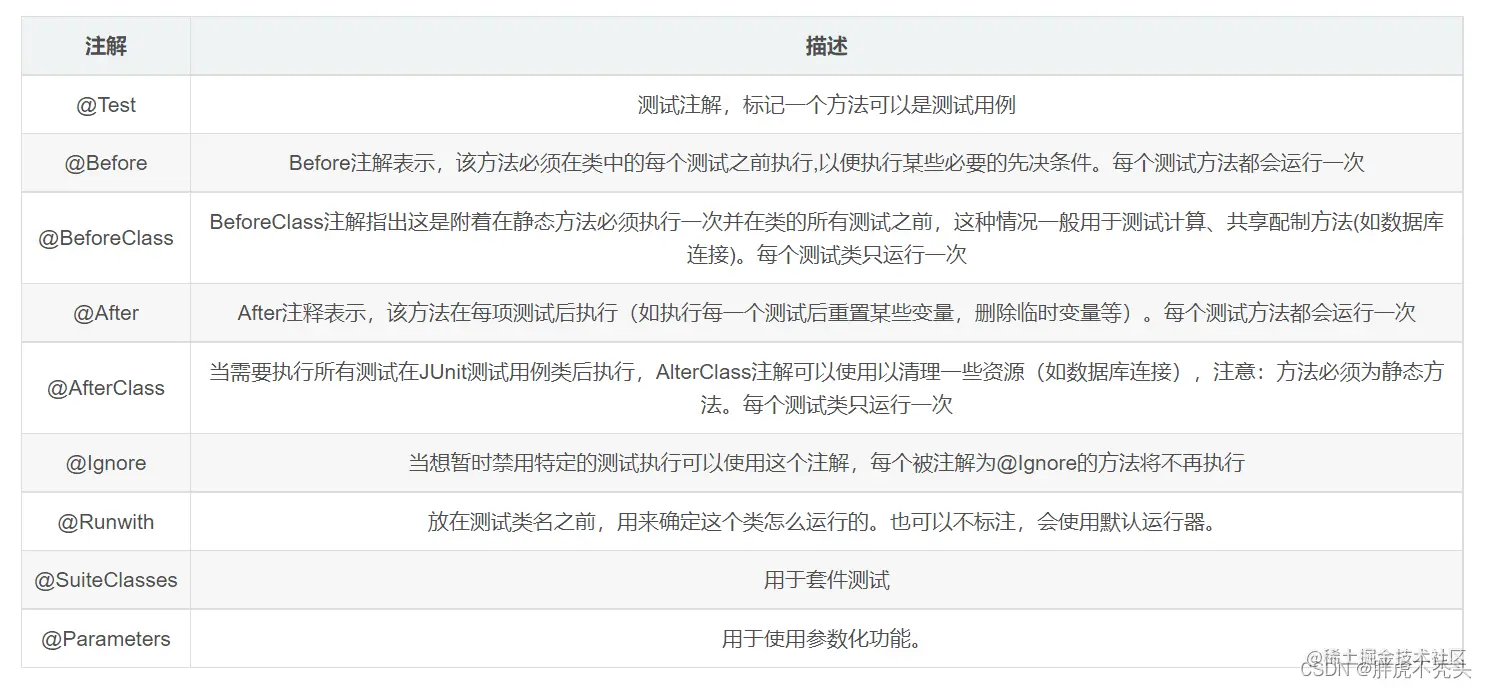
2.2 注解

在这里插入图片描述

2.3 单元测试(测试方法)

  • 用的是JUnit, JUnit是一个专门测试的框架(工具)。
  • JUnit测试的内容: 测试的是类中的方法, 每一个方法都是独立测试的。方法是测试的基本单位(单元)。
  • maven借助单元测试,批量的测试你类中的大量方法是否符合预期的。

2.4 使用步骤

第一步:加入依赖,在pom.xml加入单元测试依赖

<!-- 单元测试 -->
<dependency>
	<groupId>junit</groupId>
	<artifactId>junit</artifactId>
	<version>4.11</version>
	<scope>test</scope>
</dependency>

第二步:在maven项目中的src/test/java目录下,创建测试程序。

推荐的创建类和方法的提示:

  1. 测试类的名称 是Test + 你要测试的类名
  2. 测试的方法名称 是:Test + 方法名称

例如你要测试HelloMaven

创建测试类 TestHelloMaven
	@Test
	public void testAdd(){
		测试HelloMaven的add方法是否正确
	}

其中testAdd叫做测试方法,它的定义规则

  1. 方法是public的,必须的
  2. 方法没有返回值, 必须的
  3. 方法名称是自定义的,推荐是Test + 方法名称
  4. 在方法的上面加入 @Test

第三步:mvn compile

编译main/java/目录下的java 为class文件, 同时把class拷贝到 target/classes目录下面。 d方法是否正确 }


其中testAdd叫做测试方法,它的定义规则

1. 方法是public的,必须的
2. 方法没有返回值, 必须的
3. 方法名称是自定义的,推荐是Test + 方法名称
4. 在方法的上面加入 @Test

**第三步**:mvn compile 

编译main/java/目录下的java 为class文件, 同时把class拷贝到 target/classes目录下面。
把main/resources目录下的所有文件 都拷贝到target/classes目录下