Webpack 知识体系 | 青训营笔记

130 阅读3分钟

这是我参与「第四届青训营 」笔记创作活动的的第11天,整理一下今天课上关于 Webpack 的知识。

一、本堂课重点内容

  1. 什么是 Webpack
  2. Webpack 打包核心流程
  3. 什么是 Loader 组件
  4. 什么是 Plugin 组件

二、详细知识点介绍

1. 什么是 Webpack

本质上是一种前端资源编译、打包工具,其包括:

  • 多份资源文件打包成一个 Bundle
  • 支持 Babel、Eslint、TypeScript、Sass 等
  • 支持模块化处理 CSS、图片等资源文件
  • 支持 HMR + 开发服务器
  • 支持 Tree-shaking
  • ...

2. 如何使用 Webpack

  • 安装
pnpm install -D webpack webpack-cli
  • 编辑配置文件(webpack.config.js
const path = require("path")

module.exports = {
    entry: "./src/index", // 入口文件
    output: {
        filename: "bundle.js", // 输出文件的文件名
        path: path.join(__dirname, "./dist"), // 输出文件所在的目录
    }
}
  • 执行编译命令
pnpm webpack

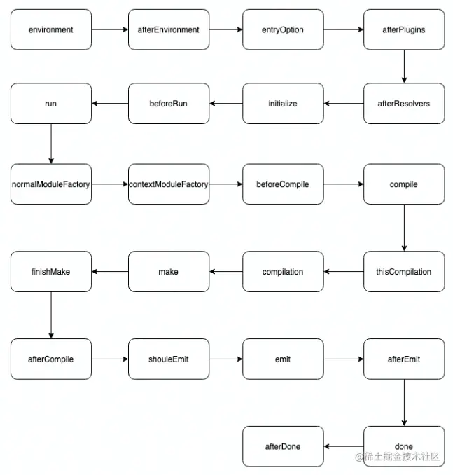
3. Webpack 打包的核心流程

image.png

核心原理参考:[万字总结] 一文吃透 Webpack 核心原理 (qq.com)

4. Webpack 的配置项

  • 流程类:作用于流程中某个或若干个环节,直接影响打包效果
  • 工具类:主流程之外,提供更多工程化能力的配置项

image.png

官方文档:webpack 中文文档 (docschina.org)

  • entry:项目入口
  • output:产物出口
  • 处理 CSS:
module: {
    rules: [{
        test: /\.css$/, // 匹配需要处理的文件的文件名
        use: ["style-loader", "css-loader"], // 使用 Loader
    }]
}
  • 接入 Babel:用于将采用 ES 2015+ 语法编写的代码转换为向后兼容的 JS 语法
pnpm add -D @babel/core @bebal/preset-env babel-loader
module: {
    rules: [{
        test: /\.js$/,
        use: [{
            loader: "babel-loader",
            options: {
                presets: [["@babel/preset-env"]],
            }
        }],
    }]
}
  • 生成 HTML 文件
pnpm add -D html-webpack-plugin
plugins: [new HtmlWebpackPlugin()]
  • HMR:热更新
devServer: {
    hot: true,
}
  • Tree-shaking
mode: "production",
optimization: {
    usedExports: true,
}

5. 什么是 Loader

由于 Webpack 最终的产物仅有 JS,因此 Loader 用于处理非标准 JS 资源,将资源转译为标准 JS,如:

  • less-loader:将 less 转换为 css
  • css-loader:将 CSS 包装成类似module.exports = "CSS内容"的形式,包装后的内容符合 JS 语法
  • style-loader:将 CSS 模块包装进require语句,并在运行时调用injectStyle等函数将内容注入到页面的style标签

特点:

  • 链式执行
  • 支持异步执行
  • 分为 normal、pitch 两种模式

image.png

6. 什么是 Plugin

  • 插件架构精髓:对扩展开放,对修改封闭
  • 插件围绕“钩子”展开
    • 时机:编译过程的特定节点,webpack 会以钩子形式通知插件此刻整在发生什么事情
    • 上下文:通过 tapable 提供的回调机制,以参数形式传递上下文信息
    • 交互:在上下文参数对象中附带了很多存在 side effect 的交互接口,插件可以通过这些接口改变其状态

image.png

7. Webpack 知识体系

Webpack 5 知识体系 - GitMind

三、课后个人总结

这节课上老师主要讲解了 Webpack 的作用和工作原理,以及在实际开发过程中我们需要掌握的主要配置项和 Loader、Plugin 的使用。虽然 Webpack 的相关配置是十分繁杂的,但是我们首先需要做到的就是大概理解 Webpack 能用来干什么,以及它大概是怎么实现打包这个流程的,只有理解了原理,才能游刃有余地掌握这个前端工程化工具。

四、引用参考