携手创作,共同成长!这是我参与「掘金日新计划 · 8 月更文挑战」的第11天,点击查看活动详情
1.1.1.1. 找回登录密码
| 需求编号 息 | UC-01-04 |
|---|---|
| 优先级 | 高 |
| 名称 | 找回密码 |
| 描述 | 用户忘记注册的密码时,可以点击“找回密码”,输入用户注册名、回答注册时输入的密码找回问题。当用户名和回答的问题都正确时,给出用户注册时的密码。 |
| 角色 | 学校管理员、学生家长、老师。 |
| 触发 | 用户名或密码错误或点击“找回密码” |
| 前提条件 | |
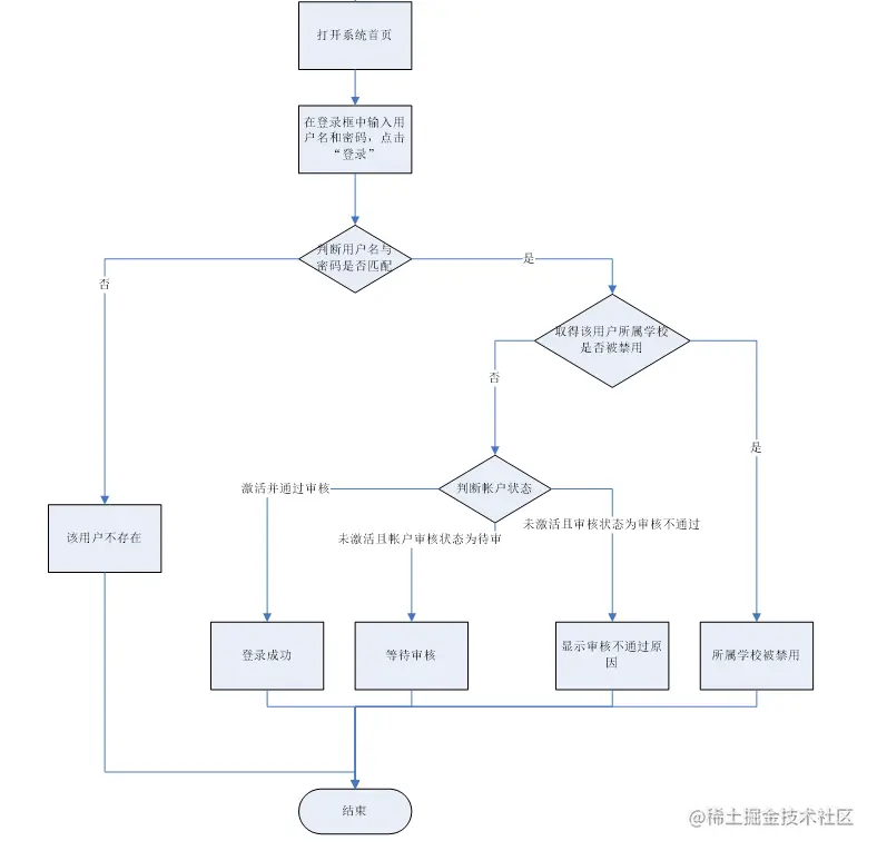
| 主流程 | 1、 用户在登录框中,点击“找回密码”2、 转到找回用户密码页面,提示用户输入用户名,根据用户输入的用户名找出“找回密码问题”,当用户名不正确时,找不到“找回密码问题”,要求用户重新输入。找到问题后,给出密码找回问题,等待用户输入问题答案。3、 将用户名和问题答案与系统中的记录进行比较,如正确则给出用户注册的密码。 |
| 分支流程 | 1a、用户登录时,用户名或密码错误,在信息提示页,具有“找回密码”的入口。3a、用户输入答案错误,则提示“答案错误”,可再次输入答案。或“取消”,返回首页。 |
| 后置条件 | |
| 相关需求 | 用户注册时,输入密码找回问题与答案 |
| 说明 |
鉴权及功能入口展示
该模块提供根据不同的登录用户,确认他们的身份,并显示出与登录用户身份相一致的功能入口(功能菜单)。用户无权进行的操作不显示。
该功能是用户登录与进行各种操作之间的桥梁与屏障,提供功能入口、隐藏无权操作的功能。
该模块提供根据不同的登录用户,确认他们的身份,并显示出与登录用户身份相一致的功能入口(功能菜单)。用户无权进行的操作不显示。用户进入自己的工作页面(管理员进入系统管理、老师进入工作页面、学校管理员进入学校管理、学生家长进入应用页面)