Java中的集合框架

87 阅读1分钟

一、关于集合框架

在正常实现方法或者非常关注性能时,选择的不同数据结构会带来很大的差异。

与现代数据结构类库的常见做法一样,Java集合类库也将接口(interface)与实现(implementation)分离。

二、具体集合及作用

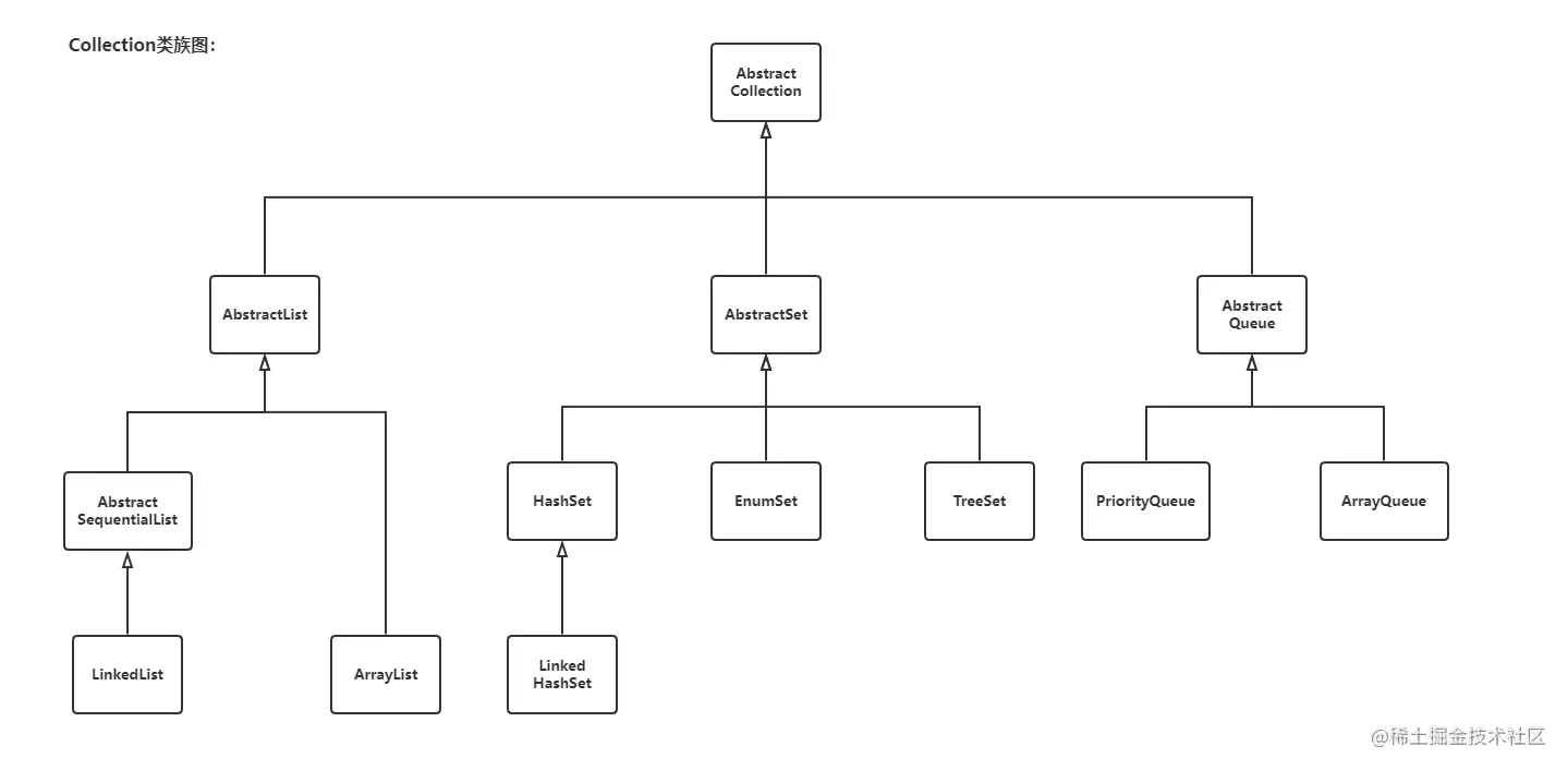
  • ArrayList:可以动态增长和缩减一个索引序列。(底层数组实现,查询快)

  • LinkedList:可以在任何位置高效插入和删除一个有序序列。(底层链表实现,增删快)

  • ArrayQueue:实现为循环数组的一个双端队列。

  • HashSet:没有重复元素的一个无序集合。

  • TreeSet:一个有序集。

  • EnumSet:一个包含枚举类型值的集。

  • LinkedHashSet:一个可以记住插入元素次序的集。

  • PriorityQueue:允许高效删除最小元素的一个集合。

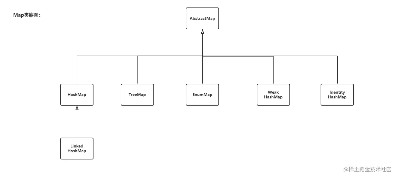
  • HashMap:存储键/值关联的一个数据结构。

  • TreeMap:键有序的一个映射。

  • EnumMap:键属于枚举类型的一个映射。

  • LinkedHashMap:可以记住键/值添加次序的一个映射。

  • WeakHashMap:值不会在别处使用时就可以被垃圾回收的一个映射。

  • IdentityHashMap:用==而不是equals比较键的一个映射。

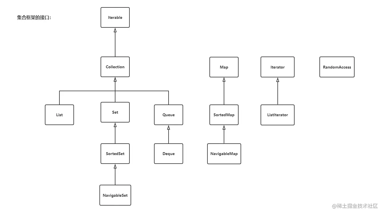
“ Map结尾的类实现了Map接口,其他类都实现了Collection接口。”

三、继承关系

  • 接口关系:

  • Collection类族:

  • Map类族:

四、结束语

“-------怕什么真理无穷,进一寸有一寸的欢喜。”

微信公众号搜索:饺子泡牛奶