18Vue生命周期

88 阅读3分钟

生命周期:

1.生命周期又名:生命周期回调函数、生命周期函数、生命周期钩子。

2.是什么:Vue在关键时刻帮我们调用的一些特殊名称的函数。

3.生命周期函数的名字不可更改,但函数的具体内容是程序员根据需求编写的。

4.生命周期函数中的this指向是vm 或 组件实例对象。

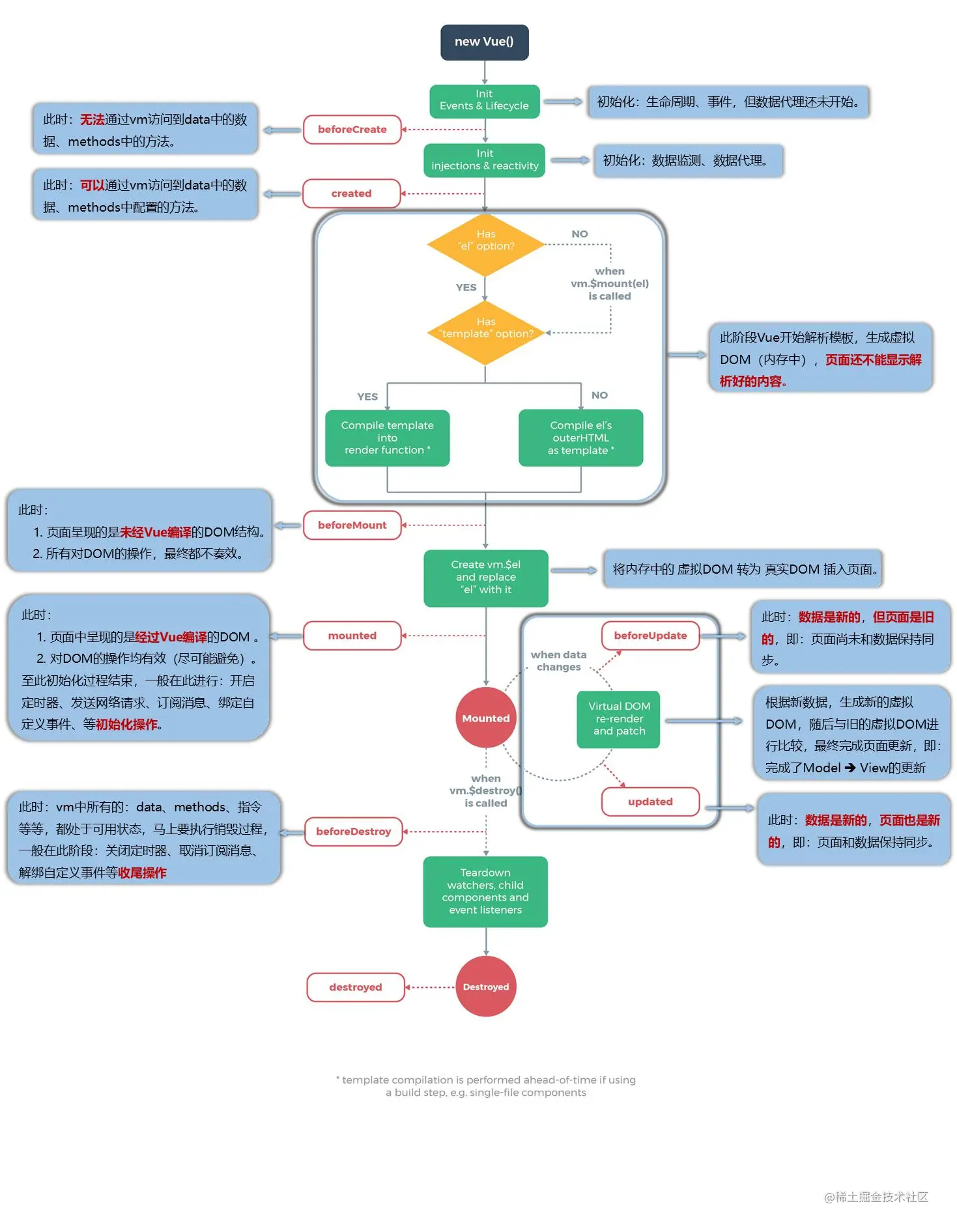
一张图详细展示生命周期的各阶段

生命周期(1).jpg

Vue 实例有⼀个完整的⽣命周期,也就是从开始创建、初始化数据、编译模版、挂载Dom -> 渲染、更新 -> 渲染、卸载 等⼀系列过程,称这是Vue的⽣命周期。

1、beforeCreate(创建前) :数据观测和初始化事件还未开始,此时 data 的响应式追踪、event/watcher 都还没有被设置,也就是说不能访问到data、computed、watch、methods上的方法和数据。

2、created(创建后) :实例创建完成,实例上配置的 options 包括 data、computed、watch、methods 等都配置完成,但是此时渲染得节点还未挂载到 DOM,所以不能访问到 $el 属性。

3、beforeMount(挂载前) :在挂载开始之前被调用,相关的render函数首次被调用。实例已完成以下的配置:编译模板,把data里面的数据和模板生成html。此时还没有挂载html到页面上。

4、mounted(挂载后) :在el被新创建的 vm.$el 替换,并挂载到实例上去之后调用。实例已完成以下的配置:用上面编译好的html内容替换el属性指向的DOM对象。完成模板中的html渲染到html 页面中。此过程中进行ajax交互。

5、beforeUpdate(更新前) :响应式数据更新时调用,此时虽然响应式数据更新了,但是对应的真实 DOM 还没有被渲染。

6、updated(更新后):在由于数据更改导致的虚拟DOM重新渲染和打补丁之后调用。此时 DOM 已经根据响应式数据的变化更新了。调用时,组件 DOM已经更新,所以可以执行依赖于DOM的操作。然而在大多数情况下,应该避免在此期间更改状态,因为这可能会导致更新无限循环。该钩子在服务器端渲染期间不被调用。

7、beforeDestroy(销毁前) :实例销毁之前调用。这一步,实例仍然完全可用,this 仍能获取到实例。

8、destroyed(销毁后) :实例销毁后调用,调用后,Vue 实例指示的所有东西都会解绑定,所有的事件监听器会被移除,所有的子实例也会被销毁。该钩子在服务端渲染期间不被调用。

另外还有 keep-alive 独有的生命周期,分别为 activateddeactivated 。用 keep-alive 包裹的组件在切换时不会进行销毁,而是缓存到内存中并执行 deactivated 钩子函数,命中缓存渲染后会执行 activated 钩子函数。

常用的生命周期钩子:

1.mounted: 发送ajax请求、启动定时器、绑定自定义事件、订阅消息等【初始化操作】。

2.beforeDestroy: 清除定时器、解绑自定义事件、取消订阅消息等【收尾工作】。

关于销毁Vue实例

1.销毁后借助Vue开发者工具看不到任何信息。

2.销毁后自定义事件会失效,但原生DOM事件依然有效。

3.一般不会在beforeDestroy操作数据,因为即便操作数据,也不会再触发更新流程了。