设计模式-适配器模式

69 阅读3分钟

本文已参与「新人创作礼」活动,一起开启掘金创作之路。

** 模式意图**

​编辑

​编辑

适配器模式的重心就是在适配器上,适配器聚合或者继承需要适配的类(以来使用新的功能),适配器再实现原先定义好的某个接口或继承抽象类,在需要传入该接口实现类的地方就可以传入适配器来实现新功能了。

模式结构

​编辑

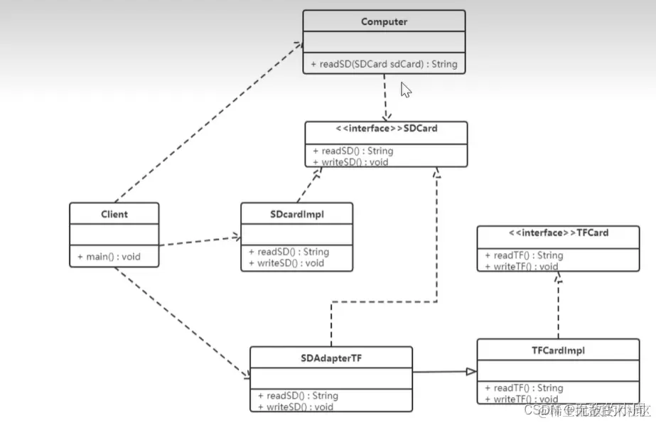
类适配器模式

电脑类是目标类,电脑只能读取SD卡,但现在有TF卡,所以需要转换器让电脑能读取TF卡。

转换器继承TF卡,可以让转换器调用父类TF卡的方法。

电脑读取SD卡是将SD卡对象传入。

转换器实现SD卡接口,那么转换器也是SD卡的子实现类了,所以也可以传入电脑类。

注意

类适配器模式必须要求客户类有接口,因为适配器要和客户类和被适配类同时产生联系但又得是单继承,只能实现一个接口和继承一个类。

​编辑



public class Client {
    public static void main(String[] args) {
        Computer computer = new Computer();
        computer.readSD(new SDAdapterTF());
    }
}
//目标类
class Computer{
    //从SD卡中读取数据
    public String readSD(SDCard sdCard){
        return sdCard.readSD();
    }
}
//适配器类
class SDAdapterTF extends TFCardImpl implements SDCard{
    @Override
    public String readSD() {
        System.out.println("adapter read tf card");
        return readTF();
    }

    @Override
    public void writeSD(String msg) {
        System.out.println("adapter write tf card");
        writeTF(msg);
    }
}
interface TFCard{
    //读数据
    String readTF();
    //写数据
    void writeTF(String msg);
}

//适配者类
class TFCardImpl implements TFCard{
    @Override
    public String readTF() {
        return "TFCard read:Hello,TFCard";
    }

    @Override
    public void writeTF(String msg) {
        System.out.println("TFCard write:"+msg);
    }
}

interface SDCard{
    //读数据
    String readSD();
    //写数据
    void writeSD(String msg);
}

class SDCardImpl implements SDCard{
    @Override
    public String readSD() {
        return "SDCard read:Hello,SDCard";
    }

    @Override
    public void writeSD(String msg) {
        System.out.println("SDCard write:"+msg);
    }
}

对象适配器模式

适配器不再继承适配者类,而是将聚合适配者类,想要电脑实现TF卡的功能,就创建TF卡的适配器(该适配器需要传入TF卡对象来创建),电脑要读卡时再传入适配器类实现读卡功能。

​编辑

注意与静态代理的区别

静态代理模式中,代理类和目标类实现了同一个接口,而适配器类和适配类实现的是不同的接口


public class Client {
    public static void main(String[] args) {
        Computer computer = new Computer();
        //读取SD卡
        System.out.println(computer.readSD(new SDCardImpl()));
        //利用读取TF卡
        System.out.println(computer.readSD(new SDAdapterTF(new TFCardImpl())));
    }
}
//目标类
class Computer{
    //从SD卡中读取数据
    public String readSD(SDCard sdCard){
        return sdCard.readSD();
    }
}
//适配器类
class SDAdapterTF implements SDCard{
    private TFCard tfCard;
    public SDAdapterTF(TFCard tfCard){
        this.tfCard = tfCard;
    }
    @Override
    public String readSD() {
        System.out.println("adapter read tf card");
        return tfCard.readTF();
    }

    @Override
    public void writeSD(String msg) {
        System.out.println("adapter write tf card");
        tfCard.writeTF(msg);
    }
}
interface TFCard{
    //读数据
    String readTF();
    //写数据
    void writeTF(String msg);
}

//适配者类
class TFCardImpl implements TFCard{
    @Override
    public String readTF() {
        return "TFCard read:Hello,TFCard";
    }

    @Override
    public void writeTF(String msg) {
        System.out.println("TFCard write:"+msg);
    }
}

interface SDCard{
    //读数据
    String readSD();
    //写数据
    void writeSD(String msg);
}

class SDCardImpl implements SDCard{
    @Override
    public String readSD() {
        return "SDCard read:Hello,SDCard";
    }

    @Override
    public void writeSD(String msg) {
        System.out.println("SDCard write:"+msg);
    }
}

应用场景

​编辑

为第三方组件创建一个适配器类,聚合第三方组件,再将该适配器实现自己要求的接口,方法中传入一个接口对象就表明能使用该接口的功能,一个接口有各种实现类就可以有各种功能,由于适配器实现的接口就是我们之前定义的接口,所以适配器也就是原先接口的另一个实现类,实现了一个新的功能。

JDK源码解析

****​编辑

InputStream是适配类

StreamDecoder是适配器类

Reader是目标抽象类

StreamDecoder聚合了InputStream,StreamDecoder继承了Reader抽象类

相当于适配器聚合了TF卡,并实现了SD卡的接口

凡是需要用到Reader的功能的地方,可以传入适配器也可以传入其他子类

\