报告分享|2022年深度学习平台发展报告PPT

95 阅读19分钟

携手创作,共同成长!这是我参与「掘金日新计划 · 8 月更文挑战」的第9天,点击查看活动详情

\

全文链接: tecdat.cn/?p=28044

原文出处:拓端数据部落公众号

视频: 2022年深度学习平台发展报告

2022年深度学习平台发展报告

 

随着技术、公司、政策和其他一些方面的增长,人工智能已经通过了典型的涉及技术假设和工具程序结构的储备期,并开始了典型的关于商业应用的黄金十年。随着人工智能的大范围实施,建立以强大的学习结构为中心的智能生态程序是国内甚至海外科技巨头最受欢迎的选择之一。

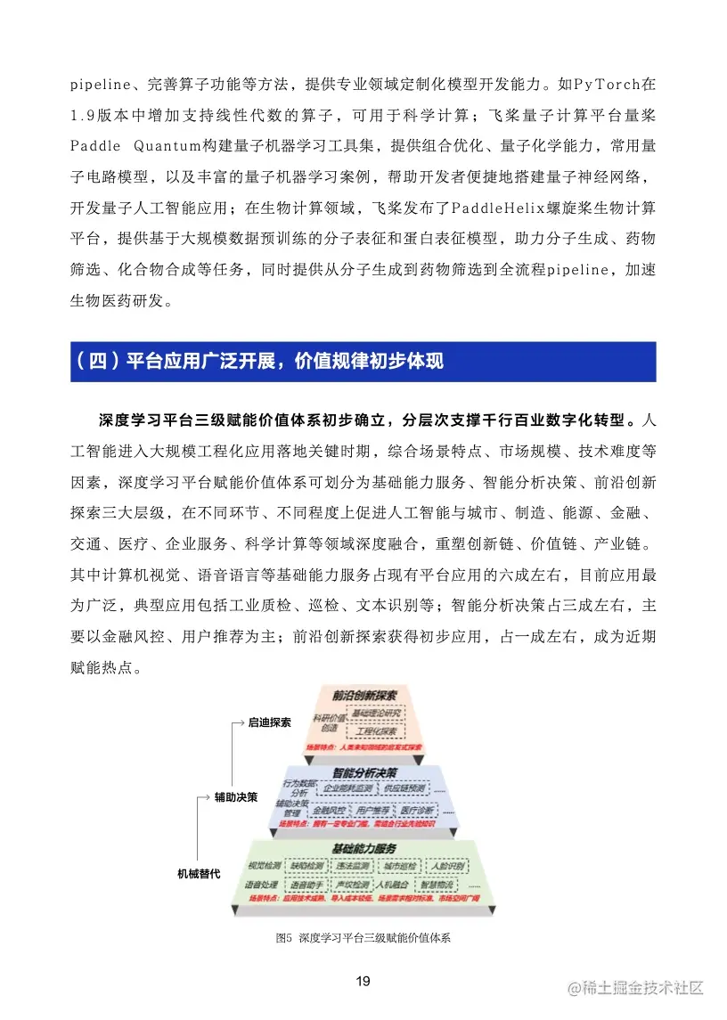
典型的强势学习计划将围绕典型的涉及技术耐用性、有效经验和环境模式的三个衡量标准进行发展甚至迭代。纵观整个行业,深度学习计划带来的辉煌升级已经开始,帮助企业甚至是国家在数字文化和智能经济系统的时代找到提升的机会。

 

参考资料下载:

中国信通院:2022年深度学习平台发展报告

                         

                         

               

               

点击标题查阅往期内容

【视频】如何用人工智能AI、大数据打动消费者洞察PPT|报告分享

Python用RNN神经网络:LSTM、GRU、回归和ARIMA对COVID19新冠疫情人数时间序列预测

【视频】Python用LSTM长短期记忆神经网络对不稳定降雨量时间序列进行预测分析|数据分享

深度学习实现自编码器Autoencoder神经网络异常检测心电图ECG时间序列

spss modeler用决策树神经网络预测ST的股票

Python中TensorFlow的长短期记忆神经网络(LSTM)、指数移动平均法预测股票市场和可视化

RNN循环神经网络 、LSTM长短期记忆网络实现时间序列长期利率预测

结合新冠疫情COVID-19股票价格预测:ARIMA,KNN和神经网络时间序列分析

深度学习:Keras使用神经网络进行简单文本分类分析新闻组数据

用PyTorch机器学习神经网络分类预测银行客户流失模型

PYTHON用LSTM长短期记忆神经网络的参数优化方法预测时间序列洗发水销售数据

Python用Keras神经网络序列模型回归拟合预测、准确度检查和结果可视化

R语言深度学习卷积神经网络 (CNN)对 CIFAR 图像进行分类:训练与结果评估可视化

深度学习:Keras使用神经网络进行简单文本分类分析新闻组数据

Python用LSTM长短期记忆神经网络对不稳定降雨量时间序列进行预测分析

R语言深度学习Keras循环神经网络(RNN)模型预测多输出变量时间序列

R语言KERAS用RNN、双向RNNS递归神经网络、LSTM分析预测温度时间序列、 IMDB电影评分情感

Python用Keras神经网络序列模型回归拟合预测、准确度检查和结果可视化

Python用LSTM长短期记忆神经网络对不稳定降雨量时间序列进行预测分析

R语言中的神经网络预测时间序列:多层感知器(MLP)和极限学习机(ELM)数据分析报告

R语言深度学习:用keras神经网络回归模型预测时间序列数据

Matlab用深度学习长短期记忆(LSTM)神经网络对文本数据进行分类

R语言KERAS深度学习CNN卷积神经网络分类识别手写数字图像数据(MNIST)

MATLAB中用BP神经网络预测人体脂肪百分比数据

Python中用PyTorch机器学习神经网络分类预测银行客户流失模型

R语言实现CNN(卷积神经网络)模型进行回归数据分析

SAS使用鸢尾花(iris)数据集训练人工神经网络(ANN)模型

【视频】R语言实现CNN(卷积神经网络)模型进行回归数据分析

Python使用神经网络进行简单文本分类

R语言用神经网络改进Nelson-Siegel模型拟合收益率曲线分析

R语言基于递归神经网络RNN的温度时间序列预测

R语言神经网络模型预测车辆数量时间序列

R语言中的BP神经网络模型分析学生成绩

matlab使用长短期记忆(LSTM)神经网络对序列数据进行分类

R语言实现拟合神经网络预测和结果可视化

用R语言实现神经网络预测股票实例

使用PYTHON中KERAS的LSTM递归神经网络进行时间序列预测

python用于NLP的seq2seq模型实例:用Keras实现神经网络机器翻译

用于NLP的Python:使用Keras的多标签文本LSTM神经网络分类