HTTP实用指南(二) | 青训营笔记

147 阅读1分钟

这是我参与「第四届青训营 」笔记创作活动的的第13天

1 协议分析-报文

  • cookie
    Set-Cookie - response image.png

2 协议分析-发展

  • HTTP/2概述:更快、更稳定、更简单
    • 帧(frame):Http/2通信中最小单位,每个帧都包含帧头,至少也会标识出当前帧所属的数据流 image.png
    • 消息:与逻辑请求或响应消息对应的完整的一系列帧
    • 数据流:已建立的连接内的双向字节流,可以承载一条或多条消息
      交错发送,接收方重组织 image.png
    • HTTP/2连接是永久的,而且仅需要每一个来源一个连接
    • 流控制:组织发送方向接收方发送大量数据的机制
  • HTTPS概述
    • HTTPS:Hypertext Transfer Protocol Secure
    • 经过TSL/SSL加密
    • 对称加密:加密和解密都是使用同一个密钥
    • 非对称加密:加密和解密需要使用两个不同的密钥:公钥(public key)和私钥(private key) image.png

3 场景分析

  • 静态资源 image.png
  • 静态资源部署方案
    • 缓存+CDN+文件名hash
    • CDN:Content Delivery Network
    • 通过用户就近性和服务器负载的判断,CDN确保内容以一种极为高效的方式为用户的请求提供服务 image.png
  • 登录 image.png image.png image.png
    • 跨域解决方案
      • CORS
      • 代理服务器
        • 同源策略是浏览器的安全策略,不是HTTP的 image.png
      • iframe通信
        • 诸多不便
    • 具体分析 image.png
    • 鉴权 image.png
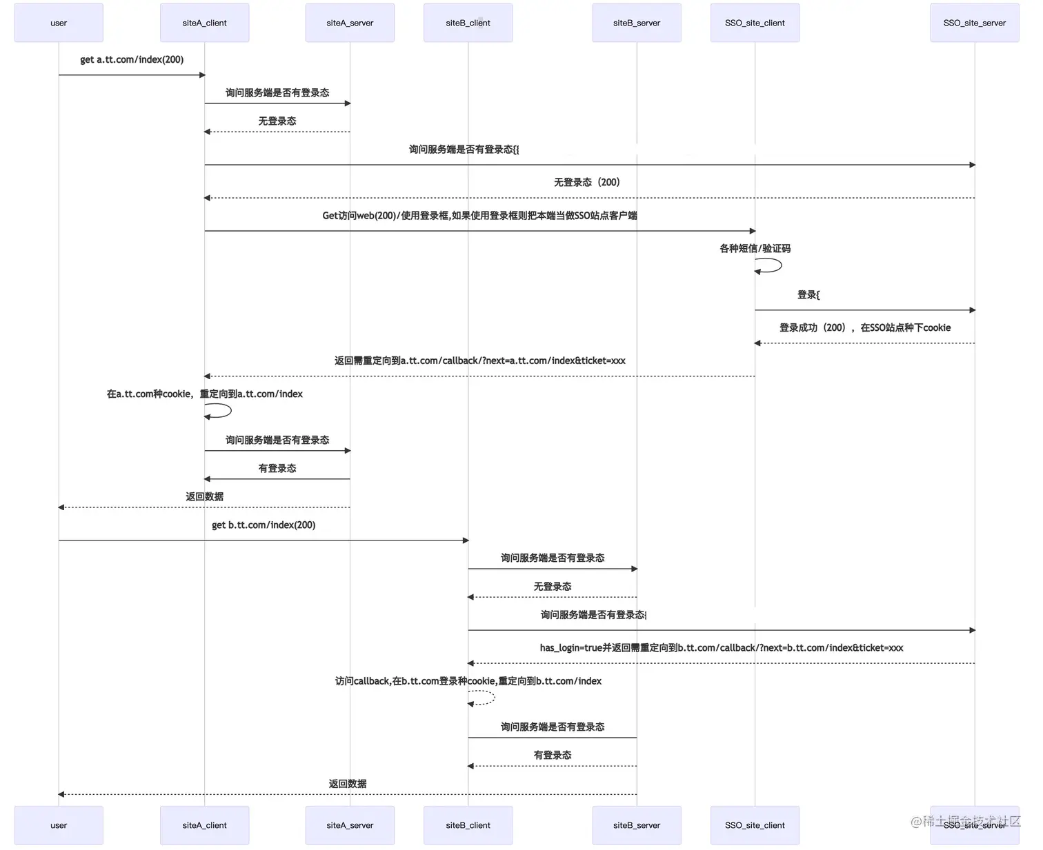
    • 跳转网站同步登录
      • SSO:单点登录(Single Sign On) image.png

4 实战

  • 浏览器篇
    • 怎么发起HTTP协议 image.png image.png
  • node篇 image.png image.png
  • 用户体验 image.png image.png

5 通信方案

  • WebSocket image.png3
  • QUIC:Quick UDP Internet Connection image.png