查询性能优化之Runtime Filter| 青训营笔记

617 阅读12分钟

这是我参与「第四届青训营 」笔记创作活动的第13天。

前言

在关系型数据库的查询中join是一个十分常见的操作,通过将几个表关联起来,用户可以在遵守数据库设计范式的前提下高效获得信息。在分析类查询中,大表之间(或大表与小表)的 Join 通常使用 Hash Join 实现,这通常也是查询的性能瓶颈之一,因此如何优化join的查询性能也是计算引擎的重点。

Runtime Filter介绍

什么是 Runtime Filter

Runtime Filter(下文中简称RF)是在运行时对数据进行过滤,过滤通常发生在Join阶段
当多表进行Join时,往往伴随着谓词下推等优化手段进行数据过滤,以减少Join的表的数据的扫描以及shuffle等阶段会产生的IO,从而提升查询性能。RF的优化方式同样也是会对数据进行过滤,但是无需用户进行设置,sql引擎会在查询时自动进行过滤优化。
接下来将利用具体例子解释这一过程:

在日常使用SQL进行查询的时候,一个SQL往往包括如下几个部分:SELECT/JOIN/WHERE/GROUP BY/ORDER BY,这几个常用的算子分别对应着SQL执行计划中的project、join、filter、aggregationsort。本文我们主要关注join和filter这两种算子,为了回答什么是Runtime Filter,首先看一个例子:

SELECT A.NAME, B.CLASS_NAME FROM PEOPLE A JOIN CLASS B ON A.CLASS_ID = B.ID WHERE A.AGE > 10 AND B.GRADE = 4;
A表中保存100000条学生记录,通过AGE > 10可以过滤掉其中的40000,B表中保存1000个班级信息,通过GRADE = 4可以过滤掉900条。JOIN之后产生30000条记录

从这个SQL的表名和字段名中不难分析出我们想得到什么结果。如果一个比较笨的执行引擎会首先将PEOPLE表和CLASS表从存储引擎中读出来,然后将它们按照CLASS_ID和ID进行比较和JOIN,之后根据JOIN的结果中AGE和GRADE列进行过滤,最后读取NAME列和CLASS_NAME列返回给用户, 这种执行计划完全按照SQL看上去执行的顺序,但是性能往往是最差的。

比较聪明的执行引擎会把filter和project下推到数据扫描节点,正如我们上文介绍的那样,首先从存储引擎中读取数据,如果存储引擎有提供传入谓词的接口那就最好不过了,例如Kudu和Parquet都具有这样的功能,没有该功能的引擎则根据读上来的数据进行过滤,选取需要的列交给JOIN节点处理,本例中需要从PEOPLE中选取CLASS_ID、NAME、AGE列,从CLASS表中选取CLASS_NAME、ID和GRADE列,JOIN节点再根据CLASS_ID和ID列进行内连接,完成之后输出NAME和CLASS_NAME。此类的映射和谓词下推现在也 是SQL引擎优化的基本手段了,此类引擎可以称之为普通SQL引擎。

当然,我们还有一种优雅的SQL引擎,它使用了Runtime Filter技术在普通SQL引擎的基础上进一步优化,那么优化点在哪里呢?根据字面意思它是一种“运行时过滤条件”,说白了也就是一种过滤条件,但它不是在SQL中写明的,而是在运行时隐式生成的,在介绍它的Where、When、How之前,先看一下Impala中使用RF的一个前提:JOIN中使用的两个表往往是一个大表一个小表,例如通常进行JOIN时候会选取事实表和多个维度表,也诸如星型结构和雪花型结构的查询,因此这个假设在大多数情况下是可以成立的。通常情况下对小表扫描的(HdfsScanNode)执行速度要快于大表(毕竟数据量小很多),这样可以先对小表执行扫描操作,将输出的记录交给JOIN节点,而大表则会主动等待一段时间(默认是1s),JOIN节点会根据小表输出的记录计算出一个过滤条件,这个条件就是RF。

这是一个什么样的过滤条件呢?JOIN节点会依赖于小表返回的每一条记录的等值ON条件中使用的列(上例中的CLASS_ID列)生成一个Bloom Filter信息,如果不熟悉Bloom Filter可以暂时的把它当做是小表中该列的所有值(如上例中则是一个包含所有CLASS_ID的集合),然后将Bloom Filter和大表中的等值ON条件使用的列(ID列)生成一个过滤条件。

基本原理

Runtime Filter是[4]中提到的在数据库中广泛使用的一种优化技术,其基本原理是通过在join的probe端提前过滤掉那些不会命中join的输入数据来大幅减少join中的数据传输和计算,从而减少整体的执行时间。例如对于下面这条语句的原始执行计划如下,其中sales是一个事实表, items是一个纬度表:

SELECT * FROM sales JOIN items ON sales.item_id = items.id WHERE items.price > 100

如上图左半部分所示,在进行join运算的时候不仅需要把全量的sales数据传输到join算子里去,而且每一行sales数据都需要进行join运算(包括算哈希值、比较运算等)。这里如果items.price > 100的选择率比较高,比如达到50%,那么sales表中的大部分数据是肯定不会被join上,如果提前进行过滤掉,可以减少数据的传输和计算的开销。

上图的右半部分则是加入了runtime filter之后的执行计划,从图中可以看到在进行join的build端拉取数据的过程中新增了一个RuntimeFilterBuilder的一个算子,这个算子的作用就是在运行的过程中收集build端的信息形成runtime filter,并且发送到probe端的scan节点中去,让probe端的节点可以在scan就减少输入的数据,从而实现性能的提升。

RF的具体实现原理是当多表进行Join关联查询时, 例如查询 a right join b on a.aid=b.bid where a.score >20,会先对其中a表进行谓词下推条件过滤,得到符合条件的数据,数据中包含a.aid集合,a表和b表通过a.aidb.bid进行关联,将得到的a.aid作为过滤条件过滤,根据b.bid in a.id对b表进行数据过滤(实际实现in的方式有多种设计,例如可以通过bloomfilter进行过滤),以实现减少对b表数据扫描量,减少数据传输网络IO的目的,具体减少磁盘IO,网络IO取决于RF的设计方案。通常应用在大小表关联的情景,并且先对小表进行条件过滤,然后使用过滤后的数据通过join条件对大表中的数据进行数据裁剪。

上述场景中小表我们称为build side(构造侧),大表我们称为probe side(探查侧)。 RF的原理可简单描述为:根据build side的数据特征和分布,来对probe side进行数据裁剪。通过减少probe side在 scan 和 shuffle 两个阶段的IO,从而达到缩短运行时间的目的。

Runtime Filter对Join Reorder的影响

在当前的大多数系统中runtime filter所需要的算子都是在优化器的CBO阶段之后插入进物理执行计划的,使用的是一种基于规则的优化方法。然而在[3]中指出如果将runtime filter对执行计划所带来的影响在CBO阶段纳入考虑,则能更进一步地优化执行计划。如下图是一个例子:

在这个例子中图(a)是一个原始的查询,需要对k,mk和t三个表进行join。图(b)是在不考虑runtime filter的情况下进行CBO得到的物理执行计划。图(c)是在(b)的基础上通过基于规则的方式将runtime filter加入到物理执行计划中去。图(d)则是将runtime filter放在CBO阶段中得到的物理执行计划,我们可以看到图(d)得到的最优的物理执行计划的最终cost小于图(c)得到的计划。

然而如果直接将runtime filter加入到CBO中去,则会引起优化器的搜索空间的指数级增长。这是由于现有的优化器的CBO阶段大多基于动态规划的算法,如果将runtime filter放入CBO中,则子计划的最优解依赖于查询计划中父节点下推的filter的组合和runtime filter应用到的表的方式,这种组合将会引起搜索空间的爆炸。[3]证明了对于星型查询和雪花查询(即通过主键和外键将纬度表和事实表关联起来进行join的查询),某些join顺序在加入runtime filter之后是等价的,从而保证了优化器在CBO阶段搜索空间的线性增长。

PolarDB-X中的Runtime Filter

PolarDB-X作为一个HTAP数据库,在满足高性能的oltp场景的同时,也能实现对海量数据的高性能的分析场景。为满足客户大数据分析的需求,我们也在自研的MPP引擎中实现了Runtime Filter。其基本原理与上述基本相同,但是我们针对分布式数据库的场景也做了一些专门的优化。

Runtime Filter类型的选择

在PolarDB-X中我们选择使用bloom filter来过滤我们的数据。bloom filter有着诸多的优点:

  • 类型无关: 这一特性降低了我们处理多种类型的实现复杂度
  • 空间复杂度低: 能够提高传输效率和内存开销
  • 时间复杂度低: 这一时间复杂度既包括生成bloom filter的开销,也指检查是否存在的时间开销,较低的时间复杂度保证了不会引入过多的开销

当然在其他的系统中也会包含一些其他种类的过滤器,比如在Spark SQL中如果碰到过滤的是分区列且build端的数据较小,则会选择使用全量的输入数据进行动态分区的剪裁;而如果查询的数据格式是parquet或者orc这样的带索引的格式,则会生成min/max这样简单的过滤器来过滤。但这些过滤器大都针对特定场景,不够通用。

Runtime Filter生成的代价估算

Runtime Filter的生成、传输和检查会引入额外的开销,如果不加节制地滥用,不但不会提升性能,反而会导致性能的下降。由于代价估算和实现的复杂性,大多数开源系统中都只支持在broadcast join中实现Runtime Filter,比如Trino(原Presto)中就是这样的。这个做法的好处是实现简单,现有系统的改动较小,但同时也会失去很多优化的机会。

在PolarDB-X中我们将Runtime Filter的生成规则与优化器的统计信息有效地结合,通过多个纬度的数据来决定是否需要生成Runtime Filter:

  1. probe端的数据量的大小。如果probe端的数据量过小,即便被过滤很多的数据,其性能提升也无法弥补bloom filter的额外开销,此时我们会放弃生成bloom filter。
  2. bloom filter的大小。bloom filter的大小由输入的数量和fpp(错误率)决定,并和输入的数量成正比。当bloom filter太大,不仅会增大网络传输的数据,也会增大内存占用,因此我们将bloom filter的大小限制在一定范围内。
  3. 过滤比例。当生成的bloom filter的过滤比例太小时,将其下推到join的probe端不仅不会起到任何的效果,而且精确的过滤比例的计算是一个比较复杂的过程,这里我们使用一个近似的公式来估算过滤性:

。只有当过滤比大于一定阀值时我们才会生成runtime filter。

Runtime Filter的执行

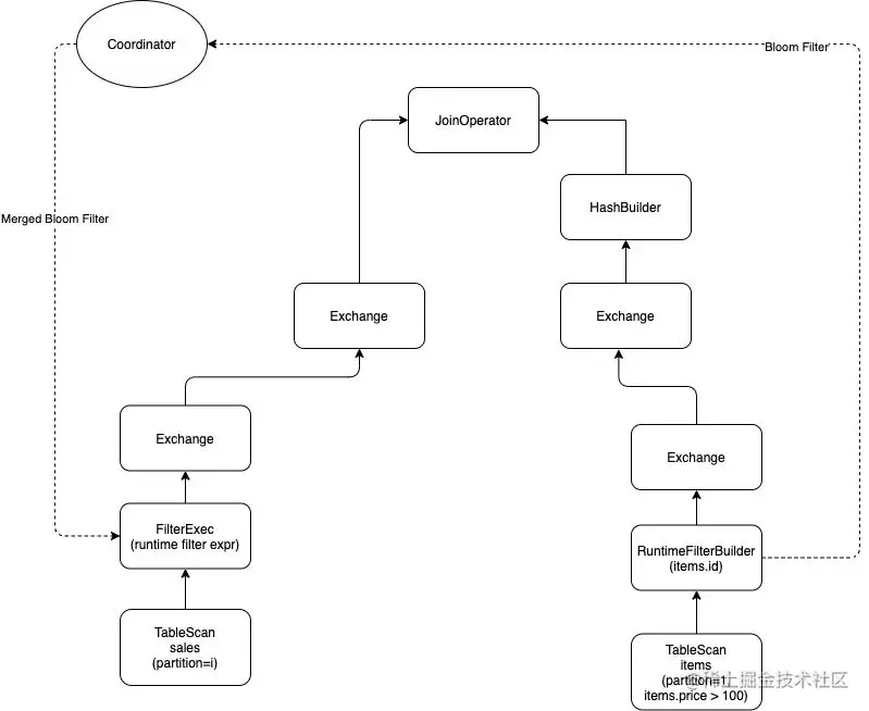
PolarDB-X中的MPP引擎是一个为交互式分析而生的分布式的计算引擎,与Spark、Flink等不同的地方在于采用push的执行模型。这个模型的好处在于中间数据不用落盘,极大地减小了计算过程中等待的延迟,但也增加了Runtime Filter这一特性开发的复杂度。与大部分的开源计算引擎不同,PolarDB-X中的Runtime Filter不仅仅支持broadcast join,也同样支持其他各种分布式 join算法。我们仍然使用上面的一个SQL语句举例子:

SELECT * FROM sales JOIN items ON sales.item_id = items.id WHERE items.price > 100

在开启了runtime filter之后的物理执行逻辑如下所示:

如图所示,build端会将生成的bloom filter发送到coordinator,coordinator在等待各个partition的bloom filter都发送完成之后进行一次merge操作,将合并好的bloom filter发送到FilterExec算子中去,从而实现过滤效果。通过coordinator合并之后的bloom filter的大小与单个的partition的bloom filter的大小一样大,但为每个probe端只传输一次,极大地减少了数据的传输。同时FilterExec在等待bloom filter的过程中并不会阻塞住,而是通过异步的方式接收bloom filter,从而尽量减少 bloom filter生成给延迟带来的影响。

为了进一步减少数据的传输,我们通过实现udf的方式将bloom filter下推到DN层,在DN端进行数据的过滤,从而大幅减少网络的开销。如下图所示,PolarDB-X会将bloom filter进一步下推至DN,减少了从DN拉取的数据量,从而减少了网络传输和数据解析的开销。

效果评估

我们对比了Runtime Filter在 TPCH 100G的数据集上的效果,其结果如下所示:

我们可以看到对于耗时较长的大查询,如Q9和Q21我们都取得了2~3倍的性能提升,而对于其他中型的查询也有1倍的性能提升,总体的性能提升在20%左右。