Pisanix v0.2.0 发布|新增动态读写分离支持

9,632 阅读4分钟

1.动态读写分离介绍

1.1 介绍

读写分离是业界使用 MySQL 高可用最常用的方案之一,在实际场景中可以提高查询性能,降低服务器负载。本次版本在 v0.1.0 静态规则基础上增加了动态感知读写分离功能。

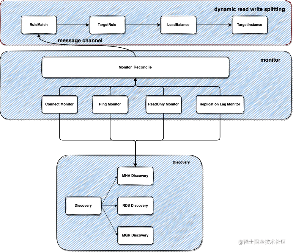
在动态感知的读写分离中,需要配置读写分离的规则。Pisa-Proxy 会根据规则进行 SQL 路由。如图1.1 Pisa-Proxy 后端会启动 4个 Monitor 对后端集群状态进行感知。Monitor Reconcile 会对 Monitor 上报的数据进行计算聚合并得出后端集群最终状态,再由 Monitor Reconcile 将状态信息通过 channel 下发给 RulesMatch,RulesMatch 拿到消息后会动态调整后端数据源列表。

这里的概念有:

  • 节点: 指后端数据库节点。
  • RulesMatch:RulesMatch 引擎通过编写的规则集,与 Pisa-Proxy 接收到的 SQL 查询语句做匹配。
  • TargetRole: 指通过规则匹配引擎匹配到的 TargetRole 组,每个 TargetRole 组里可能会有一个或多个节点。
  • LoadBalance:负载均衡模块会按照相应的算法从 TargetRole 组里选取一个合适的节点。
  • TargetInstance:指由 LoadBalance 模块选出的节点。
  • Discovery:发现类型,对应于后端数据源使用的高可用策略,例如: MHA,RDS,MGR等等,本版本中主要支持了 MHA。
  • Monitor: 指 Pisa-Proxy 对后端的探测模块,在 MHA 中主要依赖于4种 Monitor:
    • Connect Monitor: 探测数据库连通性。
    • Ping Monitor: 探测数据库是否健康。
    • Replication Lag Monitor: 探测主从复制延迟状态。
    • Read Only Monitor: 探测主从数据库角色

1280X1280.PNG

1.2 读写分离配置

读写分离配置规则配置方式同静态读写分离保持一致,动态读写分离配置项如下:

参数类型是否依赖默认值含义
userstringNone探测模块执行检查 SQL 语句用户名
passwordstringNone探测模块执行检查 SQL 语句密码
monitor_periodu641000探测模块更新感知后端数据源状态周期(毫秒)
connect_periodu641000Connect 模块探测周期(毫秒)
connect_timeoutu646000Connect 模块探测超时时间(毫秒)
connect_failure_thresholdu641Connect 模块探测失败重试次数
ping_periodu641000Ping 模块探测周期(毫秒)
ping_timeoutu646000Ping 模块探测超时时间(毫秒)
ping_failure_thresholdu641Ping 模块探测失败重试次数
replication_lag_periodu641000Replication Lag 模块探测周期(毫秒)
replication_lag_timeoutu646000Replication Lag 模块探测超时时间(毫秒)
replication_lag_failure_thresholdu641Replication Lag 探测失败重试次数
max_replication_lagu6410000用户定义主从最大延迟时间阈值(毫秒)
read_only_periodu641000Read Only 探测周期(毫秒)
read_only_timeoutu646000Read Only 探测超时时间(毫秒)
read_only_failure_thresholdu643Read Only 探测失败重试次数

CRD 配置示例:

apiVersion: core.database-mesh.io/v1alpha1
kind: TrafficStrategy
metadata:
  name: catalogue
  namespace: demotest
spec:
  selector:
    matchLabels:
      source: test
  loadBalance:
    readWriteSplitting:
      dynamic:
        defaultTarget: readwrite
        discovery:
          masterHighAvailability:
            connectionProbe:
              failureThreshold: 3
              periodMilliseconds: 1000
              timeoutMilliseconds: 6000
            monitorPeriod: 1000
            pingProbe:
              failureThreshold: 3
              periodMilliseconds: 1000
              timeoutMilliseconds: 6000
            readOnlyProbe:
              failureThreshold: 3
              periodMilliseconds: 1000
              timeoutMilliseconds: 6000
            replicationLagProbe:
              failureThreshold: 3
              maxReplicationLag: 3
              periodMilliseconds: 1000
              timeoutMilliseconds: 6000
            user: monitor
            password: monitor
        rules:
        - algorithmName: roundrobin
          name: write-rule
          regex:
          - ^insert
          target: readwrite
          type: regex
        - algorithmName: roundrobin
          name: read-rule
          regex:
          - ^select
          target: read
          type: regex

2. Pisanix v0.2.0 版本说明

新特性

  • Pisa-Controller
    • 在 TrafficStrategy CRD ReadWriteSplitting 字段中,增加了对动态读写分离的支持 #208
  • Pisa-Proxy
    • 支持动态感知读写分离 #204
    • 增加了 daemon sidecar 子命令 #190

增强

  • 重构了 Pisa-Proxy 配置文件 #182
  • 完善 SHOW SQL 语句解析 #183
  • 增加 Pisa-Controller 代码覆盖率检查 #192
  • 增加对后端数据源连接失败重连 #215

改进

  • Pisa-Controller
    • 修复 webhook tls #221
  • Pisa-Proxy
    • 修复 MySQL8 认证切换请求失败问题 #170
    • MySQL 协议 EOF 包处理异常 #166
    • 修复了 Charset 字符集 #154
    • 修复注入环境变量 #223

其他

3. 社区

本次版本发布共包含62个 PR,感谢各位贡献者:

  • mlycore
  • xuanyuan300
  • wbtlb
  • windghoul
  • lltgo
  • tuichenchuxin
  • dongzl

[下载链接] (github.com/database-me…)

邮件列表groups.google.com/g/database-…
英文社区双周会(2022年2月16日起),周三 9:00 AM PSTmeet.google.com/yhv-zrby-py…
中文社区双周会(2022年4月27日起),周三 9:00 PM GMT+8meeting.tencent.com/dm/6UXDMNsH…
微信加群小助手pisanix
邮件列表groups.google.com/g/database-…
Slackjoin.slack.com/t/databasem…
会议记录bit.ly/39Fqt3x