动态数组底层是如何实现的

1,757 阅读10分钟

动态数组底层是如何实现的

引言:
提到数组,大部分脑海里一下子想到了一堆东西
int long short byte float double boolean char String
没错,他们也可以定义成数组
但是,上面都是静态的
不过,咱们今天学习的可是动态的(ArrayList 数组)
好接下来,我们一起来下面的内容

2.1 动态数组的位置

目标:

简单认识下继承关系

ArrayList继承于AbstractList,实现了List, RandomAccess, Cloneable, java.io.Serializable这些接口

file

从继承关系看功能

AbstractList类

AbstractList,实现了List。List接口我们都知道,提供了相关的添加、删除、修改、遍历等功能

RandmoAccess接口

ArrayList 实现了RandmoAccess接口,即提供了随机访问功能; 即list.get(i)

Cloneable接口

ArrayList 实现了Cloneable接口,即覆盖了函数clone(),能被克隆

Serializable接口

ArrayList 实现java.io.Serializable接口,这意味着ArrayList支持序列化,能通过序列化去传输

2.2.动态数组与数据结构

目标:

图解+面试题快速认识ArrayList

1) 概念介绍

ArrayList 是一个数组队列,相当于动态(扩容)数组。

我们直接来看对象头,对其有个简单认识和猜想:(com.alist.InitialList)

package com.alist;

import org.openjdk.jol.info.ClassLayout;

import java.util.ArrayList;

public class ArrayListHeader {


    public static void main(String[] args) {
        int[] i = new int[8];
        ArrayList<Integer> list = new ArrayList(8);
        //将8个int类型依次放入数组和arrayList,注意,一个int占4个字节
        for (int j = 0; j < 8; j++) {
            i[j] = j;
            list.add(j);
        }

        System.out.println(ClassLayout.parseInstance(i).toPrintable());
        System.out.println("=============");
        System.out.println(ClassLayout.parseInstance(list).toPrintable());
//        System.out.println(ClassLayout.parseClass(ArrayList.class));
    }
}

2) 执行结果分析:

file

从对象头,我们大致可以看出ArrayList的数据结构:

  • ArrayList底层用一个数组存储数据:elementData
  • 额外附加了几组信息:modeCount(发生修改操作的次数)、size(当前数组的长度)

等会……

  • 为什么长度不是数组里的32,而是4个字节?ArrayList的长度到底应该是多少???
  • 这个数组后面多出来俩null又是怎么回事???

(下面构造函数部分会得到详细答案)

3) 结论 & 面试题

ArrayList外围暴露出来的只是一些操作的表象,底层数据的存储和操作都是基于数组的基础上

这就意味着,它的特性和数组一样:查询快!删除插入慢。

ArrayList访问为什么那么快?

1、ArrayList底层是数组实现的

2、数组是一块连续的内存空间

3、获取数据可以直接拿地址偏移量(get(i))

file

因此:查询(确切的说是访问,而不是查找)的时间复杂度是O(1)

为什么删除和增加那么慢?

增删会带来元素的移动,增加数据会向后移动,删除数据会向前移动,所以影响效率

file

因此:插入、删除的时间复杂度是O(N)

2.3 动态数组源码深入剖析

接下来,我们从底层源码层面看ArrayList的一系列操作

先准备测试代码,下面debug用(com.alist.AList

public class AList {

    public static void main(String[] args) {
        ArrayList<String> arrayList = new ArrayList<String>(2);
        //断点跟踪add
        arrayList.add("100");
        arrayList.add("200");
        arrayList.add("300");
        arrayList.add("400");


        //断点跟踪get
//        for (int i = 0; i <arrayList.size() ; i++) {
//            arrayList.get(i);//Random
//
//        }


//        //断点跟踪remove
//        arrayList.remove(1);
//        //arrayList.remove("100");//和上面逻辑一样remove
//        System.out.println(arrayList);


//         //断点跟踪set
//        arrayList.set(1,"2000000");
//        System.out.println(arrayList);


//        //断点跟踪clear
//        arrayList.clear();
//        System.out.println(arrayList);

    }

2.3.1 源码分析之全局变量

目标:

先认识下类变量和成员变量,方便讲解源码的时候能快速理解

 private static final int DEFAULT_CAPACITY = 10;//默认的初始化容量
 private static final Object[] EMPTY_ELEMENTDATA = {};//空,对象数组,注意static,所有空arraylist共享,那不会出问题吗???(秘密在add数据时的扩容操作里……)
 private static final Object[] DEFAULTCAPACITY_EMPTY_ELEMENTDATA = {};//空,无参构造使用(1.8才有)
 transient Object[] elementData; // 当前数据对象存放的地方,注意是transient,虽然数组实现了serializable接口,但是它的数据不会被默认的ObjectOutputStream序列化,想做网络传输,自己改写writeObject和readObject方法!
 private int size;//当前数据的个数
 private static final int MAX_ARRAY_SIZE = Integer.MAX_VALUE - 8;//数组最大长度?(扩容部分有彩蛋)

小问题:

  • ArrayList可以无限大吗?到底最大是多少?
  • elementData好理解,放数据,又为啥定义两个空数组?啰嗦不?

上面的定义看似明明白白,其实背地里藏着很多不为人知的事,我们接着往下看……

2.3.2 源码分析之构造器

目标:

源码查看ArrayList的3个构造器

1)无参构造函数

如果不传入参数,则使用默认无参构建方法创建ArrayList对象,如下:

    public ArrayList() {
        //默认构造函数,很简单,就是把default empty数组赋给了data
      	//jdk8里才有DEFAULTCAPACITY_EMPTY_ELEMENTDATA这货,并且仅仅被用在了这个构造函数里
      	//官方的解释是,为了区分判断第一次add的时候,数组初始化的容量
      	//这个秘密藏在calculateCapacity里(下文会讲)
        this.elementData = DEFAULTCAPACITY_EMPTY_ELEMENTDATA;
    }

2)带int类型的构造函数

如果传入参数,则代表指定ArrayList的初始数组长度,传入参数如果是大于等于0,则使用用户的参数初始化,如果用户传入的参数小于0,则抛出异常,构造方法如下:

    public ArrayList(int initialCapacity) {
        if (initialCapacity > 0) {
            //以指定容量初始化Object数组
            this.elementData = new Object[initialCapacity];//初始化容量
        } else if (initialCapacity == 0) {
            //如果指定0的话,用empty数组
            this.elementData = EMPTY_ELEMENTDATA;
        } else {
            //否则,如果是负数的话,扔一个异常出来(哪有长度为负数的??)
            throw new IllegalArgumentException("Illegal Capacity: "+
                                               initialCapacity);
        }
    }

3)带Collection对象的构造函数

    public ArrayList(Collection<? extends E> c) {
        //集合转换成数组
        elementData = c.toArray();
        //将data长度赋值给size属性
        if ((size = elementData.length) != 0) {
            // 官方注释:c.toArray might (incorrectly) not return Object[] (see 6260652)
            // 翻译:toArray不一定会返回Object数组,参考jdk的bug号……汗!
            // 如果不是Object数组,转成Object[]
            if (elementData.getClass() != Object[].class)
                elementData = Arrays.copyOf(elementData, size, Object[].class);//数组赋值,类型转换
        } else {
            // 如果数据为空,将empty赋给data
            this.elementData = EMPTY_ELEMENTDATA;
        }
    }

Collection构造器意味着,你可以使用以下一揽子集合对象:

file

总结:

1、构造器一 啥也没干,只是声明了一个空数组

2、构造器二 通过自定义的初始化容量创建数组

3、**构造器三 **接受Collection的参数,如果有数据,就转换成一个新的elementData,否则还是一个空数组

事情有这么简单吗???接着往下看!

问题来了:无参构造和0长度构造有什么区别?

用代码说话,我们把对象结构给他打出来:

package com.alist;

import org.openjdk.jol.info.ClassLayout;

import java.util.ArrayList;

public class InitialList {
    public static void main(String[] args) {
        //两种方式构建list,有什么区别?
        ArrayList list1 = new ArrayList();
        ArrayList list2 = new ArrayList(0);

        //打印对象头
        System.out.println(ClassLayout.parseInstance(list1).toPrintable());
        System.out.println(ClassLayout.parseInstance(list2).toPrintable());

        System.out.println("========");

        //add一个元素之后再来打印试试
        list1.add(1);
        list2.add(1);

        System.out.println(ClassLayout.parseInstance(list1).toPrintable());
        System.out.println(ClassLayout.parseInstance(list2).toPrintable());
    }
}

结果分析: file

原理:

		//calculateCapacity
		//每次元素变动,比如add,会调用该函数判断容量情况
    private static int calculateCapacity(Object[] elementData, int minCapacity) {
      	//定义default empty数组的意义就在这里!用于扩容时判断当初采用的是哪种构造函数
        if (elementData == DEFAULTCAPACITY_EMPTY_ELEMENTDATA) {
          	//如果是无参的构造函数,用的就是该default empty
          	//那么第一次add时候,容量取default和min中较大者
            return Math.max(DEFAULT_CAPACITY, minCapacity);
        }
      	//如果是另外两个构造函数,比如指定容量为5,或者初始参数collection为5
      	//那就直接返回5,一定程度上,节约了内存空间
        return minCapacity;
    }

结论:

  • 刚构造时,都是空的!add时才初始化(这里容易误解,以为默认构造器data初始化就是10)
  • 虽然list可以自动扩容,但尽量初始就预估并定义list的容量,少用无参的构造器,尤其小于10的时候
  • default empty存在的意义:判断那种构造函数来的,初始阶段节约了扩容的空间占用

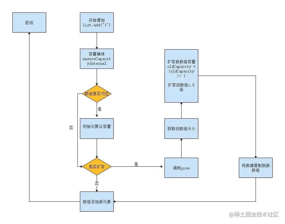
2.3.3 源码分析之增加与扩容

目标:

源码分析ArrayList的增加、扩容方法

add增加与扩容调用流程图

file

增加源码(简单)

public boolean add(E e) {
  //确认容量,不够则扩容
  ensureCapacityInternal(size + 1);
  //将元素追加到数组的末尾去,同时计数增size++
  elementData[size++] = e;
  return true;
}

扩容源码(重点)

    private void grow(int minCapacity) {
        //minCapacity:我需要的最小长度,也就是上面的size+1
        int oldCapacity = elementData.length;//先取出旧数组大小
        int newCapacity = oldCapacity + (oldCapacity >> 1);//扩容为旧数组的1.5倍;右移一位(除以2)
        if (newCapacity - minCapacity < 0)//如果扩容1.5后还不够
            newCapacity = minCapacity;//取需求量为新长度,数组的扩容还是比较保守和吝啬!
        if (newCapacity - MAX_ARRAY_SIZE > 0)//新长度大于数组最大长度,彩蛋来了!
            newCapacity = hugeCapacity(minCapacity);//看下面的huge方法 ↓
        // minCapacity is usually close to size, so this is a win:
        elementData = Arrays.copyOf(elementData, newCapacity);//返回一个新的数组对象
    }



    private static int hugeCapacity(int minCapacity) {
        if (minCapacity < 0) // 负数说明超出了Integer的范围,溢出了,抛异常
            throw new OutOfMemoryError();
      	//否则:返回Integer的最大值,而不是最大值-8!惊不惊奇?意不意外?
        return (minCapacity > MAX_ARRAY_SIZE) ?
            Integer.MAX_VALUE :
            MAX_ARRAY_SIZE;
    }



    //这是为什么呢?我们一开始integer-8还有啥意义?
    //让我们返回去,看这个变量的注释:
		//翻译:有些VM会在array头上预留信息,企图大于这个值也行,但是不保证安全性,可能会溢出报错!

    /**
     * The maximum size of array to allocate.
     * Some VMs reserve some header words in an array.
     * Attempts to allocate larger arrays may result in
     * OutOfMemoryError: Requested array size exceeds VM limit
     */
    private static final int MAX_ARRAY_SIZE = Integer.MAX_VALUE - 8;

扩容总结:

1、按1.5倍扩容,如果1.5还不够,取你想要的容量(总之保证够你用的)

2、数组最大容量是integer的max_value,但是达到这个值的时候,arraylist不保证稳定可靠!

2.3.4 源码分析之get方法、

目标:

源码分析ArrayList的get方法

get流程图解:

file

因为基于数组,所以极其简单

public E get(int index) { //返回list中指定位置的元素
    rangeCheck(index);//越界检查

    return elementData(index);//返回list中指定位置的元素,数组访问,贼快~
}

总结:

和java的数组用法相近

2.3.5 源码分析之remove方法

目标:

源码分析ArrayList的remove方法

数组拷贝是重点,可以借助单步调试debug查看过程

移除回顾

file remove方法执行流程

file

remove源码解释(重点)

    public E remove(int index) {
        rangeCheck(index);//数组越界检查

        modCount++;//结构性修改次数+1
        E oldValue = elementData(index);//将要移除的元素

        int numMoved = size - index - 1;//删除指定元素后,需要左移的元素个数(graph)
        if (numMoved > 0)//如果有需要左移的元素,就移动(移动后,要删除的元素就已经被覆盖了)
          	//参数:src、src   dest、dest、移动的长度
          	//从data的index+1到data的index,也就是元素挨个前移一格,一共移动num个
            System.arraycopy(elementData, index+1, elementData, index, numMoved);
      	//左移后,最后一个位置还有值,给他搞成null,下一步gc会把对象收走,size计数减少
      	//(借助断点查看data数组的最后一个元素的值)
        elementData[--size] = null; 

        return oldValue;//返回刚才要删除的值
    }

不好理解的地方

数组变化过程(左移个数,数组合并)

   int numMoved = size - index - 1;//删除指定元素后,需要左移的元素个数(graph)
        if (numMoved > 0)//如果有需要左移的元素,就移动(移动后,该删除的元素就已经被覆盖了)
            System.arraycopy(elementData, index+1, elementData, index,
                             numMoved);//参数:src、src   dest、dest、移动的长度
        elementData[--size] = null; //左移后,最后一个位置就为空了;size减一,为了让GC起作用,设置为null

file

总结:

1、移除后 ,后面的节点通过数组拷贝的方式需要左移

2、需要注意的是:如果末端太长,remove是非常耗费性能的

2.3.6 源码分析之set方法

    public E set(int index, E element) {
      rangeCheck(index);//越界检查
      E oldValue = elementData(index);//修改前的原素质
      elementData[index] = element;//新元素赋值
      return oldValue;//返回旧的元素
    }

2.3.7 源码分析之clear方法

目标:

源码分析ArrayList的clear方法

public void clear() { //从列表中删除所有元素。该调用返回后,数组将为空    
  modCount++;//修改测试自增    
  // clear to let GC do its work    
  for (int i = 0; i < size; i++)        
    elementData[i] = null;//清除表元素    
  size = 0;//大小为0
}

总结:

清除就是设置为null、大小设置为0;设置null,方便gc

需要注意的是:

clear过后,size=0,但是table的大小并没有回缩!

file

2.4 动态数组常见面试题

1、哪些集合实现了List接口和Collection接口,各自的优缺点是什么

file

通过上面类图可用看出,List接口下有4个实现类,分别为:LinkedList、ArrayList、Vector和Stack

file

List只是个接口,接口也就是定义了一组规范或者api

具体的实现甚至底层存储可以是完全不同的,比如数组,链表

2、ArrayList提供了几种查询方式、效率如何?

  • Iterator迭代器遍历方式
 Integer value = null;
 Iterator iter = list.iterator();
 while (iter.hasNext()) {
     value = (Integer)iter.next();
	 }
  • 随机访问 通过索引值遍历
 Integer value = null;
 for (int i=0; i<list.size(); i++) {
     value = (Integer)list.get(i);        
 }
  • for-each循环遍历
public   void show(List<Object> list){
   list.forEach( s -> System.out.println(s));
}

关于性能:

1、数据量不大的时候,以上三种方式差不多

2、数据量不断上升的情况下for each表现不错

3、ArrayList可以存放null吗?

可以。

4、ArrayList是如何扩容的?

  • 在用无参构造来创建对象的时候其实就是创建了一个空数组,长度为0。add时先分配一个默认大小10,后续扩容,每次扩容都是原容量的1.5倍。
  • 在有参构造中,传入的参数是正整数就按照传入的参数来确定创建数组的大小。再进行扩容,每次扩容都是原容量的1.5倍

5、ArrayList是线程安全的吗?

不是

6、ArrayList插入删除一定慢么?

取决于你删除的元素离数组末端有多远

往期干货:

本文由传智教育博学谷 - 狂野架构师教研团队发布 如果本文对您有帮助,欢迎关注和点赞;如果您有任何建议也可留言评论或私信,您的支持是我坚持创作的动力 转载请注明出处!