android基本组件 (一)| 青训营笔记

82 阅读2分钟

这是我参与「第四届青训营 」笔记创作活动的第1天

1 回调函数

看文章或者听课的时候总是会提到“回调回调”之类的词,在此之前笔者是没有接触过什么是回调函数,于是上网查资料,对回调函数我的理解如下:跟普通函数的最大区别就是回调函数可以解耦。解耦又是什么呢,笔者在上java开发的时候老师强调过解耦,降低代码层级之间的耦合度,不至于牵一发动全身。那么我们就可以理解回调函数就是开发复杂项目的时候降低耦合度的一种做法。

image.png

上述就是简单的代码示例。

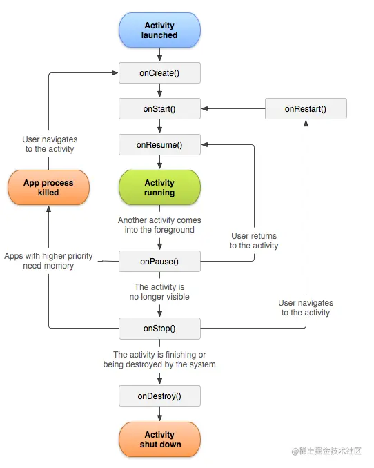
2 界面组件 Activity 与 Fragment

2.1.1 Activity的生命周期

image.png

具体的作用的:

  • onCreate():创建时回调,一般在此处创建视图和绑定数据。
  • onStart():已启动,即将进入前台。
  • onResume():开始交互,位于Activity栈顶,界面可见,
  • onPause():界面部分可见,失去焦点或者已暂停。
  • onStop():界面不可见,下一次回调是onCreate(onRestart()),或者是onDestroy()。
  • onDestroy():销毁此Activity,释放资源。

image.png

2.1.2 Activity的启动方式

  • standard: image.png
  • singleTop: image.png
  • singleTask: image.png
  • singleInstance image.png

简单解释就是,例如对于singleIntance的启动方式,适合一些系统程序,例如系统的相机,电话之类的,整个系统不准重复。对于singleTask的启动方式就适合日常的一些应用启动,多次打开主页,并不会多次启动主页而是可能退出当前页面回到主页,避免启动太多主页占用资源。

2.2.1 Fragment的生命周期

先提一嘴,fragment是一种轻量级的activity。关系可能类似于线程和进程吧。 可以解决屏幕尺寸碎片化问题,和更快的切换。

image.png

创建和启动都在acticity之后但是暂停和销毁都在之前。

image.png