意义非凡的项目章程

452 阅读3分钟

携手创作,共同成长!这是我参与「掘金日新计划 · 8 月更文挑战」的第7天,点击查看活动详情

大家好,我是尚影嫣🌷,一名Java后端程序媛&项目管理员,热爱技术和项目管理。如果您喜欢我的文章,欢迎点赞➕关注❤️,让我们一起成为更好的我们~

项目章程是一份意义非凡的文件,那么项目章程到底有多重要呢,且听小嫣娓娓道来~

一、项目章程的定义

项目章程是由项目启动者或发起人发布的正式批准项目处理并授权项目经理动用组织资源开展项目活动的文件。

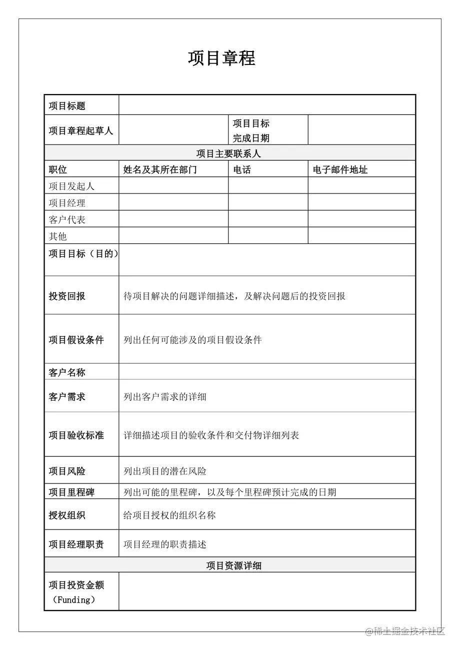
项目章程的一般模板:

image.png 项目章程主要记录了业务需要、假设条件、制约因素、对客户需求的理解,以及需要交付的新产品、服务或成果的高级信息。其中包括:

  • 项目目的
  • 可测量的项目目标和相关的成功标准
  • 高层级需求
  • 高层级项目描述、边界定义以及主要可交付成果
  • 整体项目风险
  • 总体里程碑进度计划;
  • 预先批准的财务资源
  • 关键相关方名单;
  • 项目审批需求
  • 项目退出标准;(何种条件下关闭或取消项目)
  • 委派的项目经理及其职责和职权
  • 发起人或其他批准项目章程的人员的姓名和职权;

二、项目章程的意义

为什么说项目章程意义非凡,非常重要呢?因为项目章程对项目的相关方都有约束力,项目的各项子计划都要依据项目章程来编制,不能与其相抵触。章程中规定的都是项目的基本原则,一般不会被频繁修改。

项目章程的发布具有3个重要的意义:

  • 预示着项目正式启动
  • 预示着项目执行组织与发起组织之间建立了伙伴关系;
  • 预示着正式授权项目经理动用组织资源

发布完项目章程,项目经理才能名正言顺地开展项目相关工作。

image.png

项目章程确保相关方在总体上就主要可交付成果、里程碑以及每个项目参与者的角色和职责达成共识

三、项目章程的ITTO

ITTO指的是输入 & 工具与技术 & 输出,输入指的是执行本过程需要哪些素材资料,输出指的是执行本过程能得到什么。我们需要通过工具与技术,将输入加工成输出。

项目章程的ITTO如下:

image.png

项目章程是要参考项目起始决策信息、项目工作说明书、项目的主要合同、环境因素、组织过程资产,来制定的。

【输出】中的假设日志包括:假设条件制约因素。假设日志用于记录整个项目生命周期中所有的假设条件和制约因素。假设日志之所以独立于项目章程,是因为假设条件和制约因素需要不断的更新补充,而章程不宜频繁修改,单独记录在假设日志中更方便维护。

四、项目章程的重点

  • 起草者:由发起人起草,或者授权项目经理代为起草;
  • 签发者:由发起人、或高管签发;
  • 作用
    1. 确认项目经理人选;

    2. 授权项目经理动用组织资源;

    3. 各方达成共识。