2022年了Java架构师怎样进阶,马士兵老师给你答案

114 阅读1分钟

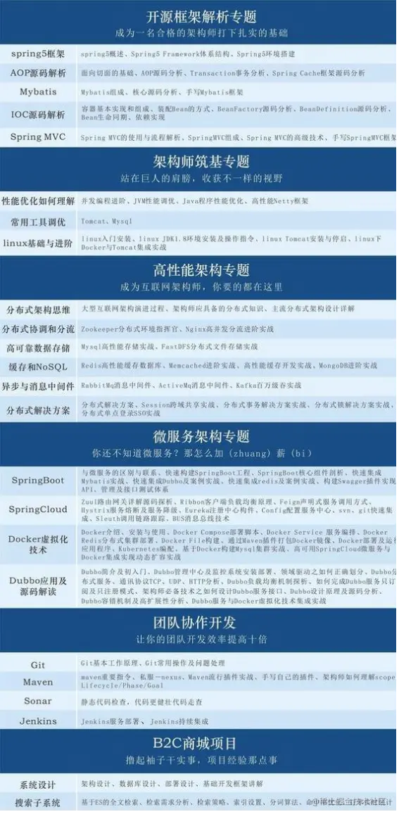
想成为一名架构师,首先第一点必然是你的技术足够优秀,知识的深度和广度足够,遇到问题能很快从脑海中寻找出最合适的解决之道.其次,架构师会从整体上领导项目,与人打交道必不可少,因此与人沟通这些软技能也必不可少,当然,这个因人而异,有些人天生更会与人打交道,但无论如何,技术足够优秀是基本条件.当然,想成为一名优秀的架构师,实际开发经验是必不可少的,没有多年架构师的经验也不行,但至少,我们想成为一名架构师,理论知识得先掌握不是吗?否则谈何实践呢?

苦于网络上充斥的各种java知识,多半是互相抄袭,导致很多后来者在学习java知识中味同嚼蜡+XXX_WWW666666今天给大家推荐马士兵老师分享的进阶成为java架构师所必须掌握的核心知识点。

废话少说,直接上正题

================

1、多线程与高并发

2、JVM调优案例式实战化指导

3、经常被问的操作系统原理解析

4、从底向上网络原理解读

5、案例式深入解析23种设计模式

6、设计原型

7、源码层面无死角解析netty