Web标准与前端开发 | 青训营笔记

142 阅读4分钟

这是我参与「第四届青训营 」笔记创作活动的第2天

关于前端开发

起源

前端开发是一个随着Web标准不断健全和完善发展起来的职业 由 Tim Berners - Lee(万维网之父) 提出的一个建议:

"Suppose all the information stored on computers everywhere were linked.Suppose I counld program my computer to create a space in which everthing counld br linked to everything."
// 假设存储在所有地方的计算机上的所有信息都是链接的。假设我对计算机进行编程,以创建一个空间,其中任何事物都与所有内容相关联。
关于他提的这个建议的论文:cds.cern.ch/record/3692…

架构

internal-api-drive-stream.feishu.png

// 所以服务器是什么?服务器也是电脑,服务器是为电脑提供服务的电脑,它同样由CPU,主板,内存条,硬盘,机箱,电源等硬件组成。举个栗子,你和心爱的ta都是人,但你学计算机,所以你有一个更能体现你特点的名字:程序员,而这个名字好比服务器这个名字,你们有了一项特定功能(?)用途(?)所以你们有了特别的名字
参考文章:《 服务器到底是个什么东西?跟电脑有啥区别?》 zhuanlan.zhihu.com/p/266686905

v2-4f2c931c7356bab627417414f76cb487_720w.jpg R-C.jpg

// 是不是很眼熟,电视剧里头都能看见,特别是那种商业间谍悬疑片

变迁

// 根据老师的个人见解命名

  1. 只读时代——1989~2004  HTML\CSS\Javascript
  • 单向发布
  • 静态只读
  • 链接跳转
  • 刷新页面
  • 表格对其元素
  • CGI ( Common Gateway Interface,通用网关接口 )

// CGI是一个Web服务器主机提供信息服务的标准接口。
CGI其实是一个接口规范或协议,按照CGI接口规范开发的程序都可以叫做CGI程序。 而通常所说的CGI指代其实是CGI程序,也就是实现了CGI接口标准的程序。
// 参考文章:《 CGI是什么 》 zhuanlan.zhihu.com/p/286302523

  1. 体验时代——2005~2010  Ajax\Web API\jQuery
  • 动态交互
  • 社交媒体
  • 用户生成内容( UGC: User Generated Content
  • 单页内容( SPA:Single Page web Application
  • jQuery
  • YUI( Yahoo! UI Library )

// UGC并不是某一种具体业务,而是一种用户使用互联网的行为,即由原来的以下载为主变成下载和上传并重。比如bilibili,微博,知乎,豆瓣等等,用户可以从这些网站发现自己喜欢的内容,也可以记录上传自己的视频,图片,文章,然后分享给其他参与者一起浏览
参考文章:《都在说UGC,它究竟是什么?》 zhuanlan.zhihu.com/p/39996800

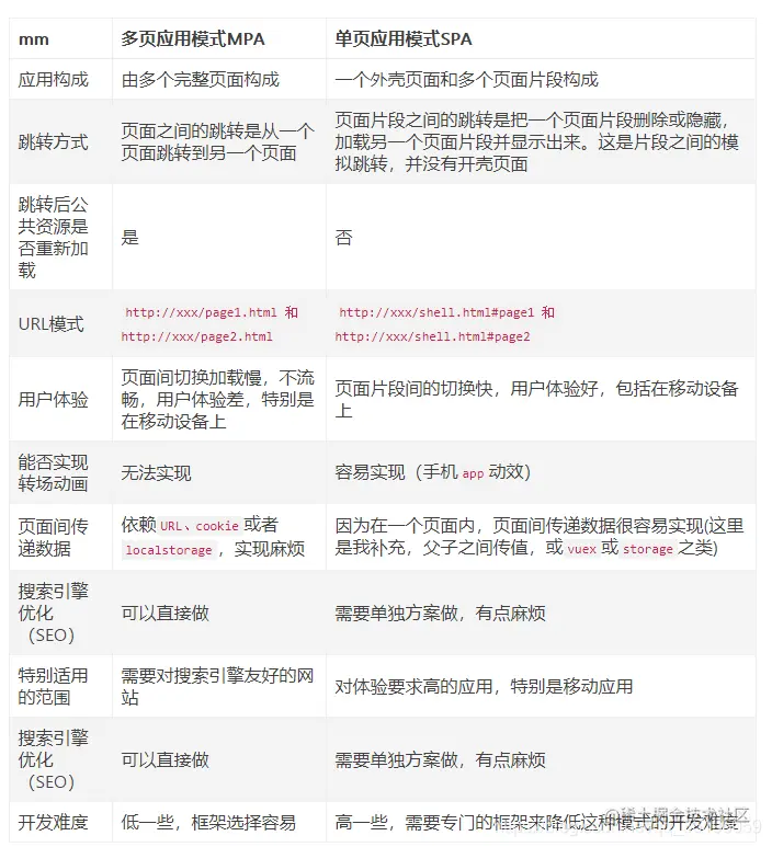
// SPA就是只有一张Web页面的应用,是加载单个HTML 页面并在用户与应用程序交互时动态更新该页面的Web应用程序
20200508154734163.png 参考文章:《 什么是单页面应用(SPA)?大白话介绍 》 blog.csdn.net/qq_36196059…

// JQuery是JavaScript 框架,实际上就是对现有的JavaScript的一种扩展,轻量级。其本身是一个基于插件的JavaScript库,它的各种功能可以通过新的插件进行增强。JQuery为Web编程提供了一个抽象的层,使得它可以兼容于任何浏览器,并且大大简化了原先用JavaScript做的工作
参考文章:《 前端开发进阶:jQuery是什么?为什么这么受欢迎? 》 zhuanlan.zhihu.com/p/132561105

// YUI是开放原始码的 JavaScript 函数库。是一组工具和控件,用JavaScript写成, 为的是用DOM脚本,DHTML和AJAX等技术创建丰富的网页交互式应用程序
百度百科:baike.baidu.com/item/YUI/79…

  1. 敏捷时代——2010~2021  Fetch\Node.js\Webpack
  • 模块化
  • 组件化
  • 转译
  • 打包
  • React.js
  • Vue.js

前端应用的领域

  • To Business
  • To Customer
  • To Developer

前端应用领域之浏览器

index.png 1.png

桌面浏览器和移动端浏览器

前端应用领域之服务器

11.png 22.png 33.png 44.png

// 服务器、服务端的开发目前主要依托于Node.js。但也要重视Deno这个JS安全进行时。Deno是由Node.js之父Ryan Dahl一手打造,并且在Deno发布时,Ryan Dahl痛陈“Node.js十大遗憾”

前端应用领域之终端和跨端

  • 命令行/终端
  • 桌面跨端
  • 移动跨端

框架

屏幕截图 2022-07-31 112952.png

语言、工具

  • internal-api-drive-stream.feishu.gif
  • Webassembly:
111.png

// WebAssembly 是一种运行在现代网络浏览器中的新型代码,并且提供新的性能特性和效果。它不是一种语言,而是规定了一种虚拟指令集,可以作为各个语言的编译目标,然后通过 wasm 的虚拟机运行到浏览器还有其他各个平台中。
参考文章:《 WebAssembly入门 》 zhuanlan.zhihu.com/p/278028242

浏览器、网络、服务器

《 深入理解现代浏览器 》 github.com/75team/w3c/…
《 An overview of HTTP 》 developer.mozilla.org/zh-CN/docs/…

学习路线图

roadmap.sh/frontend

关于Web标准

Web标准组织

  • W3C
  • Ecma
  • WHATWG
  • IETF

W3C规范制定流程

2222.png

TC39规范制定流程

3333.png

推荐阅读

《🔥 连八股文都不懂还指望在前端混下去么 》 juejin.cn/post/701659…