分布式事务-AT模式(auto transcation)及TCC模式(Try-Confirm-Cancel)的实现原理

1,250 阅读6分钟

携手创作,共同成长!这是我参与「掘金日新计划 · 8 月更文挑战」的第7天,点击查看活动详情

一、AT模式(auto transcation)

AT 模式是一种无侵入的分布式事务解决方案。

阿里seata框架,实现了该模式。

在 AT 模式下,用户只需关注自己的“业务 SQL”,用户的 “业务 SQL” 作为一阶段,Seata 框架会自动生成事务的二阶段提交和回滚操作。

image.png

1-1、AT 模式如何做到对业务的无侵入

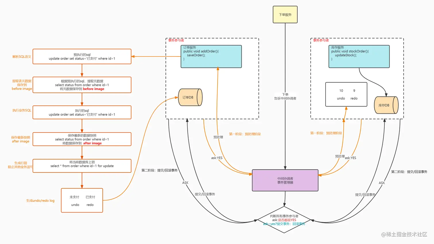
1-1-1、一阶段

在一阶段,Seata 会拦截“业务 SQL”,首先解析 SQL 语义,找到“业务 SQL”要更新的业务数据,在业务数据被更新前,将其保存成“before image”,然后执行“业务 SQL”更新业务数据,在业务数据更新之后,再将其保存成“after image”,最后生成行锁。以上操作全部在一个数据库事务内完成,这样保证了一阶段操作的原子性。

image.png

还用订单业务来举例说明如下:

SEATA分布式事务AT模式的实现原理.jpg

1-1-2、二阶段处理

1-1-2-1、二阶段提交:

二阶段如果是提交的话,因为“业务 SQL”在一阶段已经提交至数据库, 所以 Seata 框架只需将一阶段保存的快照数据和行锁删掉,完成数据清理即可。

image.png

1-1-2-2、二阶段回滚:

二阶段如果是回滚的话,Seata 就需要回滚一阶段已经执行的“业务 SQL”,还原业务数据。回滚方式便是用“before image”还原业务数据;但在还原前要首先要校验脏写,对比“数据库当前业务数据”和 “after image”,如果两份数据完全一致就说明没有脏写,可以还原业务数据,如果不一致就说明有脏写,出现脏写就需要转人工处理。 image.png

1-2、小结

AT 模式的一阶段、二阶段提交和回滚均由 Seata 框架自动生成,用户只需编写“业务 SQL”,便能轻松接入分布式事务,AT 模式是一种对业务无任何侵入的分布式事务解决方案。

二、TCC 模式

  1. 侵入性比较强, 并且得自己实现相关事务控制逻辑

2.在整个过程基本没有锁,性能更强

TCC 模式需要用户根据自己的业务场景实现 Try、Confirm 和 Cancel 三个操作;事务发起方在一阶段执行 Try 方式,在二阶段提交执行 Confirm 方法,二阶段回滚执行 Cancel 方法。

0 TCC 三个方法描述:

  • Try:资源的检测和预留;
  • Confirm:执行的业务操作提交;要求 Try 成功 Confirm 一定要能成功;
  • Cancel:预留资源释放;

Try-Confirm-Cancel合起来就是TCC模式,这个模式主要由我们自己写的业务代码来处理。

2-1、TCC设计-业务模型分两阶段设计

用户接入 TCC ,最重要的是考虑如何将自己的业务模型拆成两阶段来实现。

以“扣钱”场景为例,在接入 TCC 前,对 A 账户的扣钱,只需一条更新账户余额的 SQL 便能完成;但是在接入 TCC 之后,用户就需要考虑如何将原来一步就能完成的扣钱操作,拆成两阶段,实现成三个方法,并且保证一阶段 Try  成功的话 二阶段 Confirm 一定能成功。

0

如上图所示,Try 方法作为一阶段准备方法,需要做资源的检查和预留。在扣钱场景下,Try 要做的事情是就是检查账户余额是否充足,预留转账资金,预留的方式就是冻结 A 账户的 转账资金。Try 方法执行之后,账号 A 余额虽然还是 100,但是其中 30 元已经被冻结了,不能被其他事务使用。

二阶段 Confirm 方法执行真正的扣钱操作。Confirm 会使用 Try 阶段冻结的资金,执行账号扣款。Confirm 方法执行之后,账号 A 在一阶段中冻结的 30 元已经被扣除,账号 A 余额变成 70 元 。

如果二阶段是回滚的话,就需要在 Cancel 方法内释放一阶段 Try 冻结的 30 元,使账号 A 的回到初始状态,100 元全部可用。

用户接入 TCC 模式,最重要的事情就是考虑如何将业务模型拆成 2 阶段,实现成 TCC 的 3 个方法,并且保证 Try 成功 Confirm 一定能成功。相对于 AT 模式,TCC 模式对业务代码有一定的侵入性,但是 TCC 模式无 AT 模式的全局行锁,TCC 性能会比 AT 模式高很多。

2-2、TCC 设计 – 允许空回滚

image.png Cancel 接口设计时需要允许空回滚。在 Try 接口因为丢包时没有收到,事务管理器会触发回滚,这时会触发 Cancel 接口,这时 Cancel 执行时发现没有对应的事务 xid 或主键时,需要返回回滚成功。让事务服务管理器认为已回滚,否则会不断重试,而 Cancel 又没有对应的业务数据可以进行回滚。

2-3、TCC 设计 – 防悬挂控制:

image.png 悬挂的意思是:Cancel 比 Try 接口先执行,出现的原因是 Try 由于网络拥堵而超时,事务管理器生成回滚,触发 Cancel 接口,而最终又收到了 Try 接口调用,但是 Cancel 比 Try 先到。按照前面允许空回滚的逻辑,回滚会返回成功,事务管理器认为事务已回滚成功,则此时的 Try 接口不应该执行,否则会产生数据不一致,所以我们在 Cancel 空回滚返回成功之前先记录该条事务 xid 或业务主键,标识这条记录已经回滚过,Try 接口先检查这条事务xid或业务主键如果已经标记为回滚成功过,则不执行 Try 的业务操作。

2-4、TCC 设计 – 幂等控制:

image.png 幂等性的意思是:对同一个系统,使用同样的条件,一次请求和重复的多次请求对系统资源的影响是一致的。因为网络抖动或拥堵可能会超时,事务管理器会对资源进行重试操作,所以很可能一个业务操作会被重复调用,为了不因为重复调用而多次占用资源,需要对服务设计时进行幂等控制,通常我们可以用事务 xid 或业务主键判重来控制。