【每日三题】旋转链表、删除链表元素、相交链表

151 阅读3分钟

携手创作,共同成长!这是我参与「掘金日新计划 · 8 月更文挑战」的第2天,点击查看活动详情 >>


每日三刷,剑指千题

计划简介:

  • 每日三题,以中等题为主,简单题为辅进行搭配。保证质量题1道,数量题3道。
  • 每日早通勤在LeetCode手机端选题,思考思路,没答案的直接看题解。
  • 每日中午进行编码,时间控制在一小时之内。
  • 下班前半小时进行整理总结。

说明:

  • 基于以前的刷题基础,本次计划以中等题为主,大部分中等题都可以拆分为多个简单题,所以数量保证3,质量保证一道中等题即可。
  • 刷题顺序按照先刷链表、二叉树、栈、堆、队列等基本数据结构,再刷递归、二分法、排序、双指针等基础算法,最后是动态规划、贪心、回溯、搜索等复杂算法。
  • 刷题过程中整理相似题型,刷题模板。
  • 目前进度 105/1000

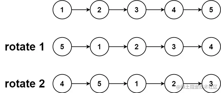
[61]旋转链表

给你一个链表的头节点 head ,旋转链表,将链表每个节点向右移动 k 个位置。

示例 1:

输入:head = [1,2,3,4,5], k = 2
输出:[4,5,1,2,3]

解析

利用寻找链表的倒数的第K个结点时的双指针法,找到倒数第k个节点和尾节点。把尾节点指向头结点,此时链表成为一个环,再把链表从倒数第k个处断开,即是旋转后的链表。

但是,忽略了一个问题:

  • 链表中节点的数目在范围 [0, 500]
  • -100 <= Node.val <= 100
  • 0 <= k <= 2 * 109

即 k 是可以大于链表的长度的,那这时候就需要对 k 取模,即假如链表长度是3 ,k = 4 和 k = 1 的结果是一样的。那就先计算长度,再取模。

Code

class Solution {
        public ListNode rotateRight(ListNode head, int k) {
            // 特例直接返回
            if (head == null) {
                return head;
            }
            // 通过提示 先计算长度,再取模。简化 k 
            int size = 0;
            ListNode index = head;
            while (index != null) {
                index = index.next;
                size++;
            }
            k = k % size;
​
            // 这里就是用过的双指针了
            ListNode first = head;
            ListNode last = head;
​
            for (int i = 0; i < k; i++) {
                last = last.next;
            }
            while (last.next != null) {
                first = first.next;
                last = last.next;
            }
​
            // 先成环
            last.next = head;
            // 再从 k 处断开
            ListNode ans = first.next;
            first.next = null;
            return ans;
        }
    }

[剑指 Offer 18]删除链表的节点

给定单向链表的头指针和一个要删除的节点的值,定义一个函数删除该节点。

返回删除后的链表的头节点。

注意: 此题对比原题有改动

示例 1:

输入: head = [4,5,1,9], val = 5
输出: [4,1,9]
解释: 给定你链表中值为 5 的第二个节点,那么在调用了你的函数之后,该链表应变为 4 -> 1 -> 9.

解析

这是一道简单题,思路不难,关键在于怎么把代码实现的够优雅。

正常的思路都是判断当前节点的 val 是否等于目标 val ,这样就造成一个问题,我们好需要一个指针维护前一个结点来做删除操作。

如果我们增加一个虚拟头结点,就可以判断当前结点的下一个的 val 是否等于目标 val ,省去一个指针。

code

class Solution {
        public ListNode deleteNode(ListNode head, int val) {
            if (head.val == val) return head.next;
​
            ListNode dummy = new ListNode(0, head);
​
            while (head.next != null) {
                if (head.next.val == val) {
                    head.next = head.next.next;
                    break;
                }
                head = head.next;
            }
            return dummy.next;
        }
    }

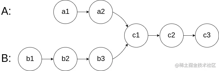
[剑指 Offer II 023]两个链表的第一个重合节点

给定两个单链表的头节点 headAheadB ,请找出并返回两个单链表相交的起始节点。如果两个链表没有交点,返回 null

图示两个链表在节点 c1 开始相交

img

题目数据 保证 整个链式结构中不存在环。

注意,函数返回结果后,链表必须 保持其原始结构

解析

这个就是主站的相交链表,做过一次,还是没想起来。

思路不难,就是把两个链表都走一遍,代码实现上需要想一下。

注意,不要修改原链表。

Code

public class Solution {
        public ListNode getIntersectionNode(ListNode headA, ListNode headB) {
            ListNode A = headA;
            ListNode B = headB;
            while (A != B ) {
                if (A == null) {
                    A = headB;
                } else {
                    A = A.next;
                }
​
                if (B == null) {
                    B = headA;
                } else {
                    B = B.next;
                }
            }
            return A;
        }
    }